
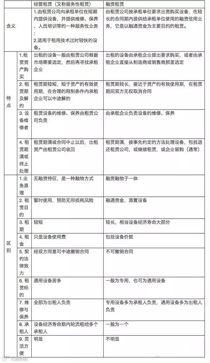
租赁的含义与特征
含义:是指通过签订资产出让合同的方式,使用资产的一方(承租方)通过支付租金,向出让资产的一方(出租方)取得资产使用权的一种交易行为
特征:
1.所有权与使用权相分离
2.融资与融物相结合
3.租金的分期归流
租赁的分类:经营租赁与融资租赁

融资租赁的基本形式包括直接租赁、售后回租、杠杆租赁
(1)直接租赁。直接租赁是融资租赁的主要形式,承租方提出租赁申请时,出租方按照承租方的要求选购,然后再出租给承租方。
(2)售后回租。售后回租是指承租方由于急需资金等各种原因,将自己资产售给出租方,然后以租赁的形式从出租方原封不动地租回资产的使用权。在这种租赁合同中,除资产所有者的名义改变之外,其余情况均无变化。
(3)杠杆租赁。杠杆租赁是指涉及到承租人、出租人和资金出借人三方的融资租赁业务。一般来说,当所涉及的资产价值昂贵时,出租方自己只投入部分资金,通常为资产价值的20%~40%,其余资金则通过将该资产抵押担保的方式,向第三方(通常为银行)申请贷款解决。租赁公司然后将购进的设备出租给承租方,用收取的租金偿还贷款,该资产的所有权属于出租方。出租人既是债权人也是债务人,如果出租人到期不能按期偿还借款,资产所有权则转移给资金的出借者。
融资租赁租金的计算
1.决定租金的因素

2.租金的支付通常采用分次支付的方式,具体类型有:
(1)按支付间隔期的长短,可以分为年付、半年付、季付和月付等方式。
(2)按在期初和期末支付,可以分为先付租金和后付租金两种。
(3)按每次支付额,可以分为等额支付和不等额支付两种。
3.租金的计算折现率通常要根据利率和租赁手续费率确定。
融资租赁筹资优缺点:
优点:
1.在资金缺乏情况下,能迅速获得所需资产
2.财务风险小,财务优势明显(借鸡生蛋、卖蛋还钱)
3.限制条件较少
4.能延长资金融通的期限(相对于贷款)
5.免遭设备陈旧过时的风险
缺点:
资本成本高。租金通常比银行借款或发行债券所负担的利息高得多,租金总额通常要高于设备价值的30%。
融资租赁的功能
1、融资功能
融资功能是融资租赁业务最基本的功能。融资租赁业务本身是一种以实物为载体的融资手段,是承租人扩大投资、进行技术改造,实现资产变现、增加资产流动性,缓解债务负担的有效筹资渠道。对融资租赁公司而言,融资功能是否充分发挥对其效益情况起到至关重要的作用。
融资租赁公司不仅可以利用财务杠杆,配比部分信贷资金,而且还可以通过选择租赁项目,使资金的运作达到最佳状态。融资功能使得承租人可以使用最少的资金进行企业的扩大投资,利用融资租赁进行融资、扩大生产和进行技术改造等。
2、融物功能
融物功能是融资租赁业务不同于其它融资方式的特色。在市场经济条件下,由于市场主体享有信息资源的不平衡,承租人无力购买出卖人的商品,而出租人的购买并出租的行为使得商品在不同的市场主体之间自由的流动。
3、投资功能
在现代化的生产条件下,面对丰富的市场信息,投资者如果没有专业的经验很难对企业价值做出准确判断,从而增加了投资的盲目性。而融资租赁公司由于具有特殊的资源优势,有能力发现合适的投资机会。融资租赁公司作为一个载体,可以通过吸收股东投资、借贷、发债、上市等融资手段拉动银行贷款,吸收社会投资。
同时,租赁公司利用银行资金开展租赁业务,可以减少银行直接对企业的固定资产贷款,增加资产流动性,减少银行信贷风险,加大投资力度。更为重要的是政府财政部门可根据国家的产业政策,充分利用自己的资金、信用、政府的集中采购的杠杆作用,通过租赁公司盘活资产、筹措资金,从而可以扩大财政政策的倍数效应,加强国家对基础设施建设和支柱产业的投资力度。
4、资产管理功能
资产管理功能是由于租赁物的所有权和使用权的分离而衍生出来的。在市场经济条件下,融资租赁公司可以帮助经营困难的企业盘活资产,使企业的资产物尽其用,真正实现企业的价值增值。
融资租赁业务的基本交易流程

1、经营租赁的交易流程
交易流程解释:
①租赁公司与承租人签署经营性租赁协议;
②租赁公司与银行签署贷款协议,保险权益转让协议,设备抵押协议;
③承租人根据协议安排向租赁公司支付保证金;
④租赁公司与供应商签署设备采购协议;
⑤银行向租赁公司提供资金,租赁公司向供应商付款购买设备;
⑥设备提供商向租赁公司提交设备,租赁公司将设备出租于承租人;
⑦承租人按照经营性租赁协议向租赁公司支付租金,租赁公司向银行还本付息;
⑧租赁期结束,承租人向租赁公司返还设备,租赁公司根据设备耗损程度确定抵扣保 证金数额,多余部分返还承租人(若押金不足,公司将向承租人追缴不足部分)。
2、简单融资租赁的交易流程
简单融资租赁业务的交易结构及交易流程如下图所示:

交易流程解释:
①承租人与供应商签署设备采购协议;
②承租人与融资租赁公司签署融资租赁协议,购买合同转让协议,保险权益转让协议,设备远期回购协议;
③融资租赁公司与银行签署贷款协议,设备抵押协议,租赁权益转让协议,保险权益再转让协议;担保人与银行签署担保协议;
④银行向融资租赁公司提供资金,融资租赁公司向设备提供商购买设备;
⑤供应商向融资租赁公司提供设备,融资租赁公司将设备租赁给承租人;
⑥承租人按照融资租赁协议规定定期向融资租赁公司支付租金,融资租赁公司向银行还本付息;
⑦租赁期结束,承租人与融资租赁公司按照设备远期回购协议规定交易租赁物,实现设备产权向承租人的转移。
3、售后回租的交易流程
售后回租业务模式交易结构及交易流程见下图:

操作流程解释:
①融资租赁公司与承租人签署售后回租协议;
②融资租赁公司与银行签署贷款协议,担保人与银行签署担保协议;
③融资租赁公司与承租人签署设备买卖协议,保险权益转让协议;
④融资租赁公司与银行签署抵押协议,保险权益再转让协议;
⑤银行向融资租赁公司提供资金,融资租赁公司向承租人付款购买设备;
⑥承租人按售后回租协议向融资租赁公司支付租金,融资租赁公司向银行还本付息。

免责声明:本刊的信息均来源于公开资料,本公司对这些信息的准确性和完整性不做任何保证,也不会保证所包含的信息和建议不会发生任何变更,本公司已力求报告内容的客观、公正,但文中的观点、结论和建议仅供参考,不代表任何确定性的判断。本报告版权仅为本公司所有,未经书面许可,任何机构和个人不得以任何形式翻版、复制和发布。入引用、刊发须注明出处为安徽钰诚控股集团,且不得对本报告进行有悖原意的引用,删节和修改。



