
住房和城乡建设部关于发布行业标准
《托儿所、幼儿园建筑设计规范》
局部修订的公告
自2019年10月1日起实施

现批准《托儿所、幼儿园建筑设计规范》(JGJ39-2016)局部修订的条文,自2019年10月1日起实施。其中,第3.2.8、4.1.3、4.1.9、4.1.12条为强制性条文,必须严格执行。经此次修改的原条文同时废止。
局部修订条文及具体内容在住房和城乡建设部门户网站(www.mohurd.gov.cn)公开,并将刊登在近期出版的《工程建设标准化》刊物上。
中华人民共和国住房和城乡建设部
2019年8月29日
局部修订的内容重要有以下几点:
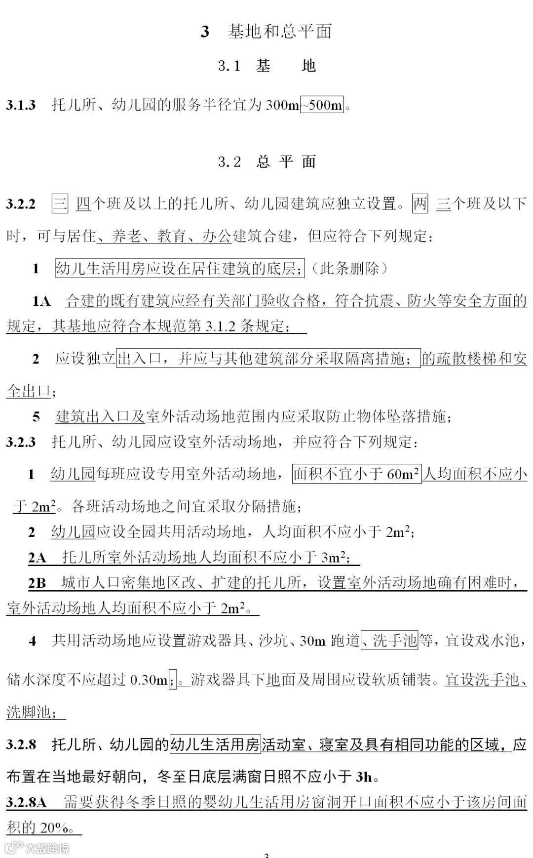
2、调整托儿所、幼儿园与其他建筑合建的规定,增加合建的建筑类型,规定三个班及以下时可与居住、养老、教育、办公建筑合建;
3、调整托儿所、幼儿园室外活动场地设置的规定,幼儿园每班专用室外活动场地由每班60平方米改为人均面积不应小于2平方米;托儿所改为室外活动场地人均面积不应小于3平方米,城市人口密集地区改、扩建的托儿所设置室外活动场地确有困难时,应保证人均面积不小于2平方米;
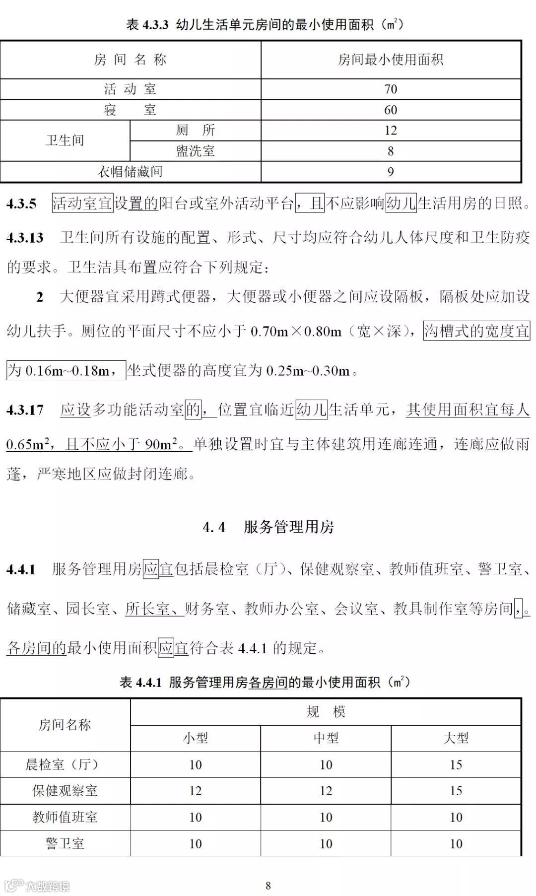
4、明确托儿所、幼儿园日照标准的房间范围,规定活动室、寝室及具有相同功能的区域冬至日底层满窗日照不应小于3h;
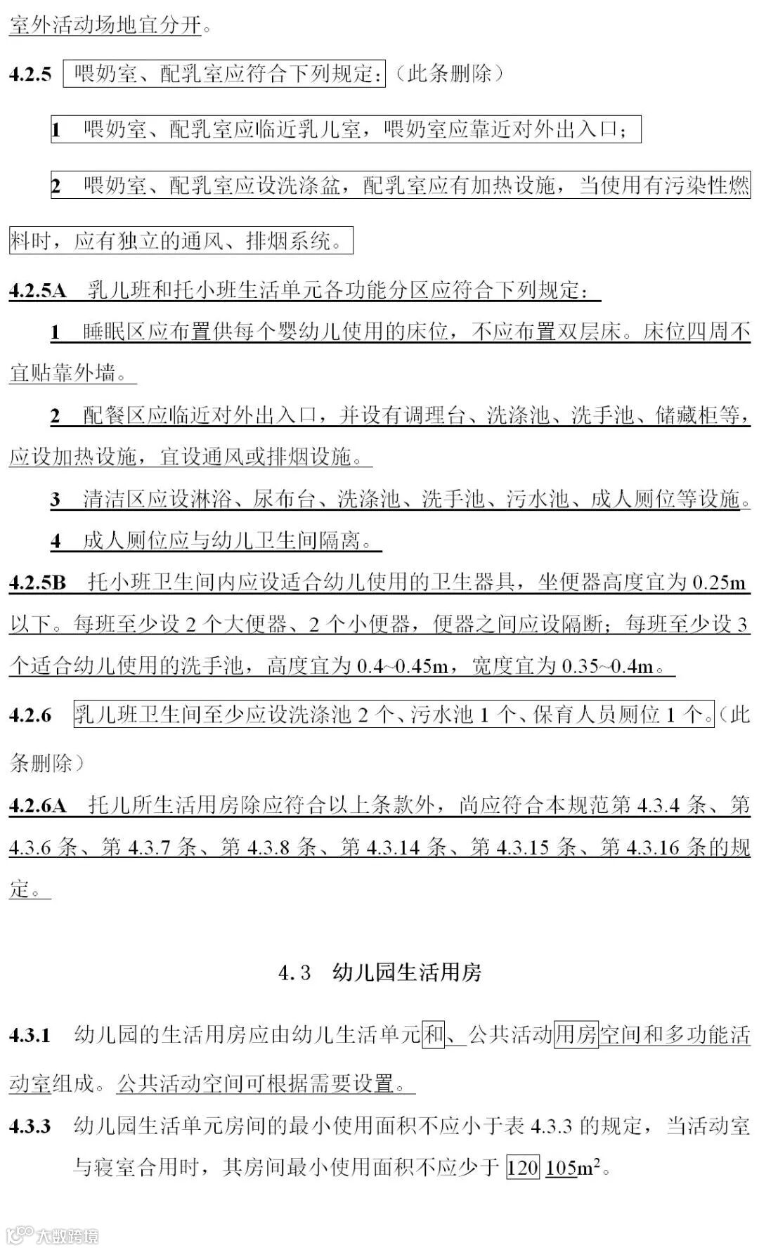
5、调整托儿所、幼儿园生活用房设置楼层,规定托大班可布置在二层,并对布置在二层的班数和安全疏散做出规定;
6、 防护栏杆的高度由“应从地面计算”改为“从可踏部位顶面起算”,最小净高由1.10m改为1.30m。采用垂直杆件做栏杆时,其杆件最小净距离由0.11m改为0.09m。
以下为本次修订条文全文:
































