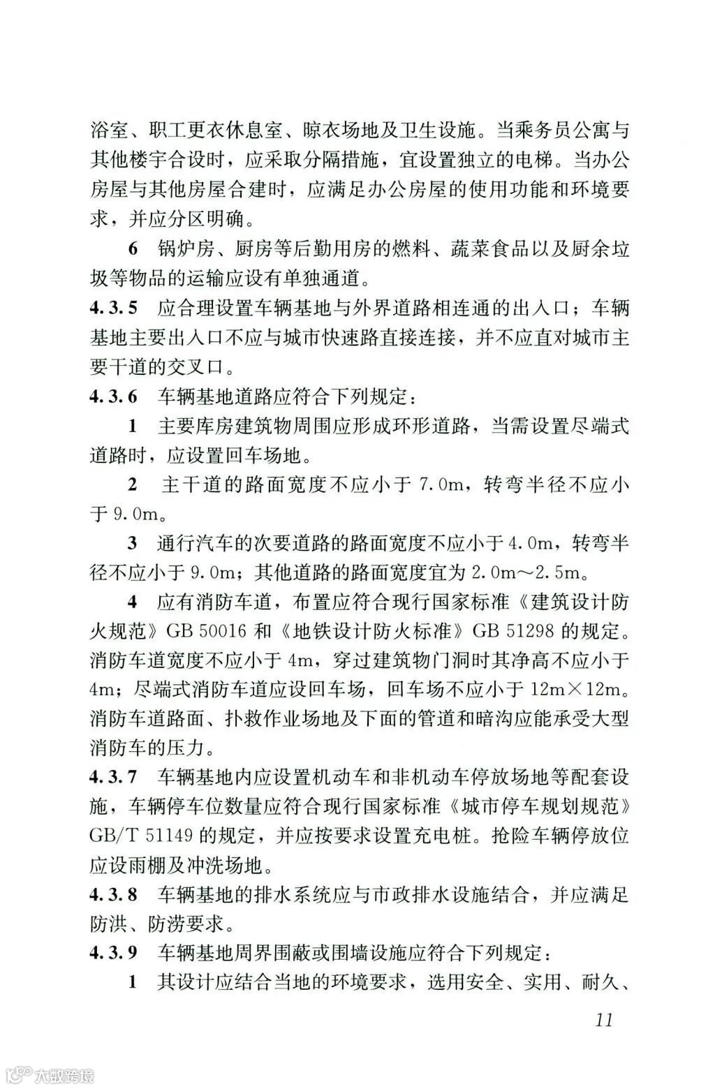
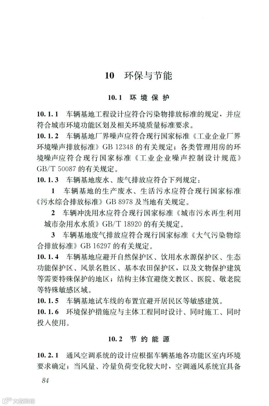
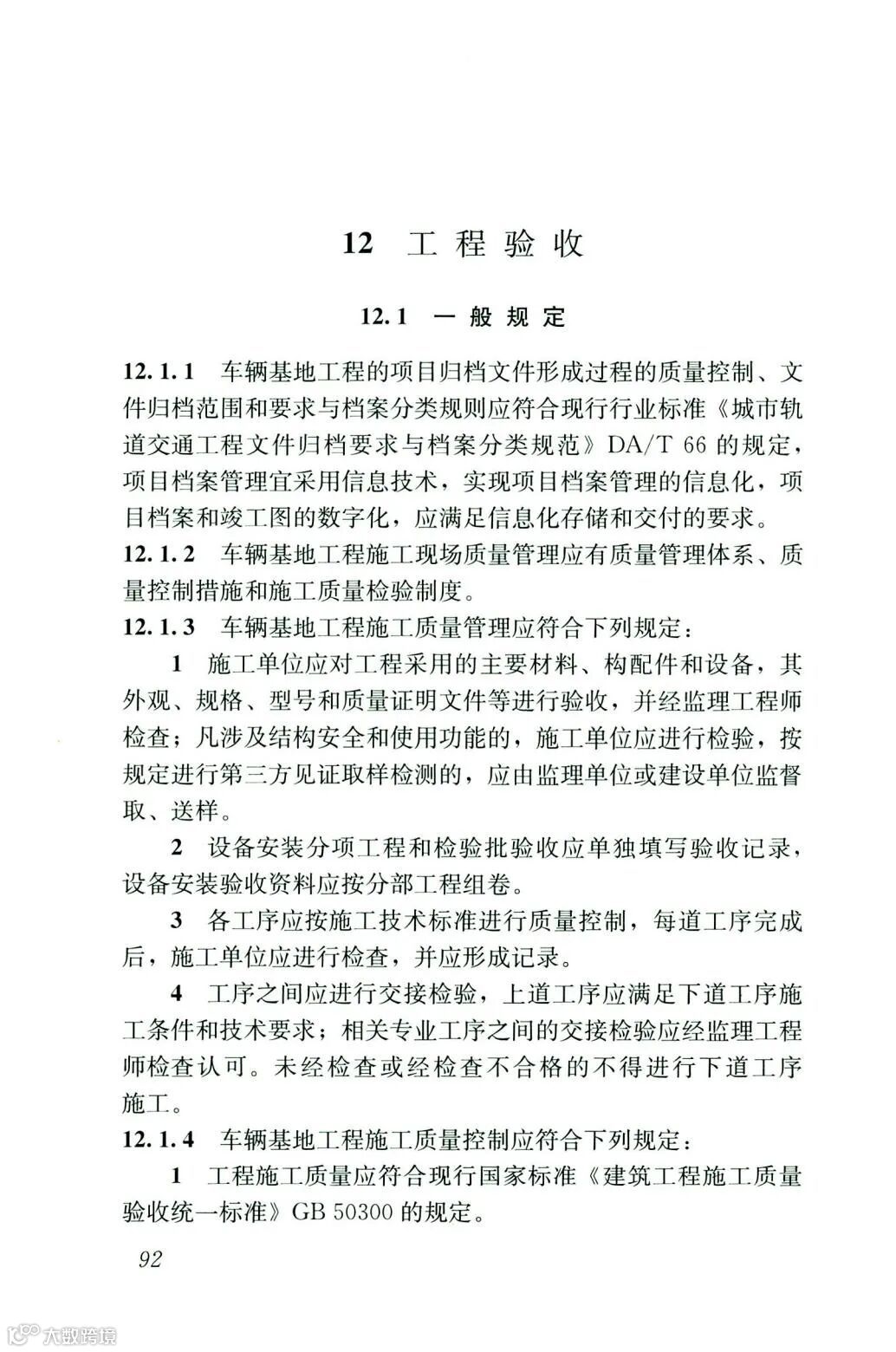
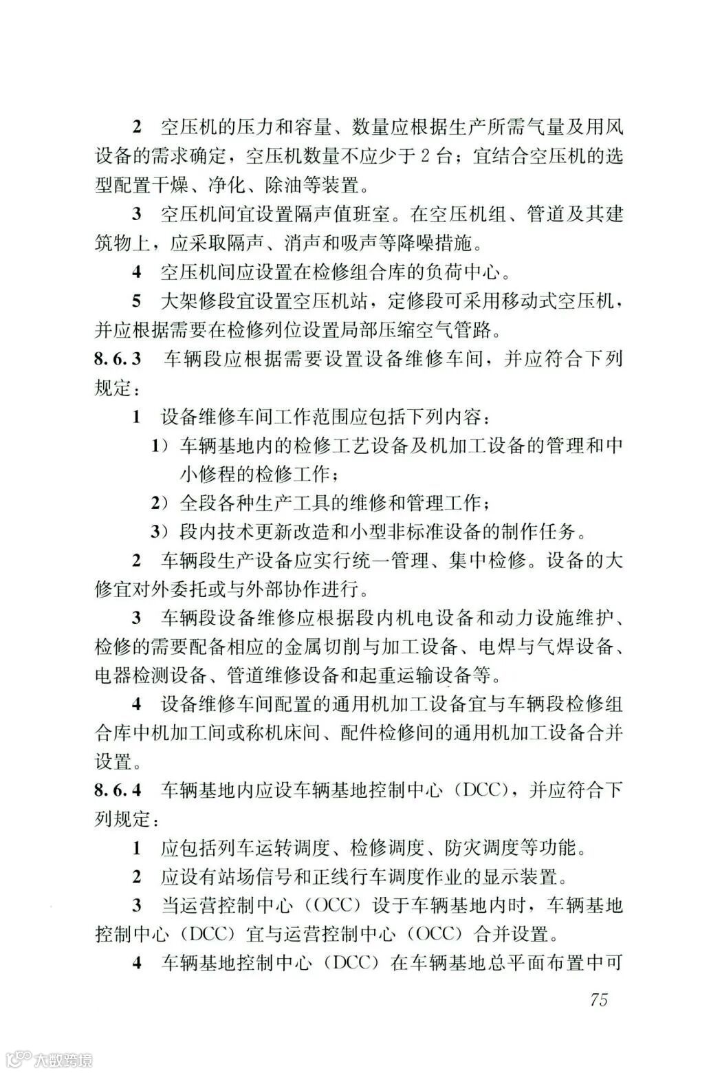
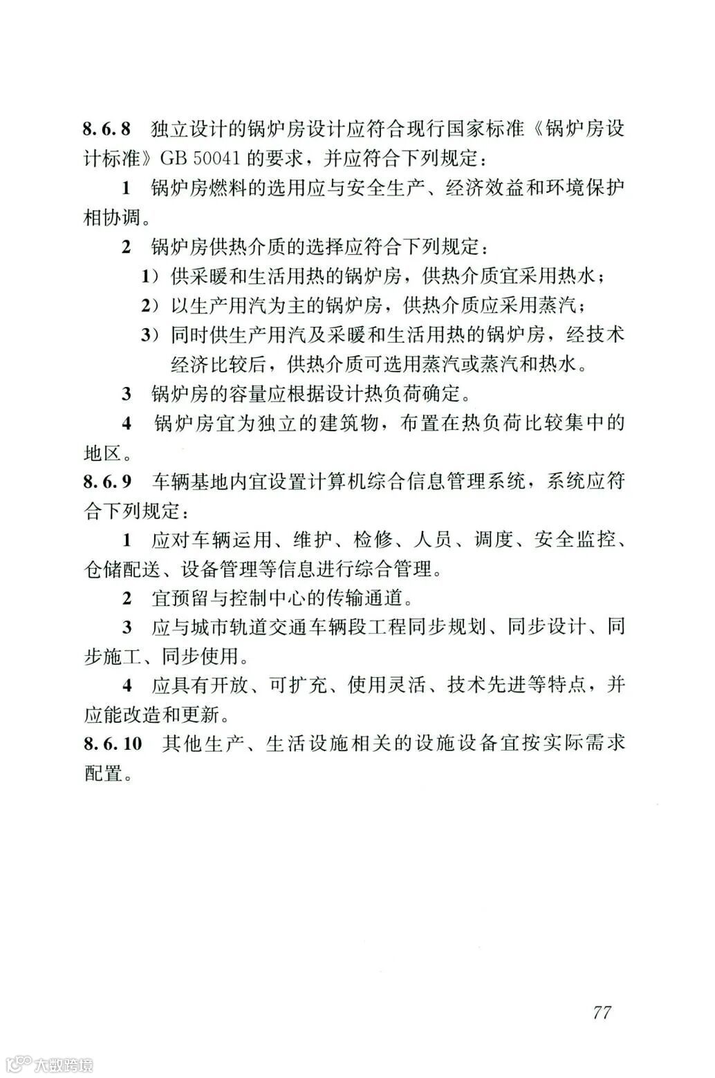
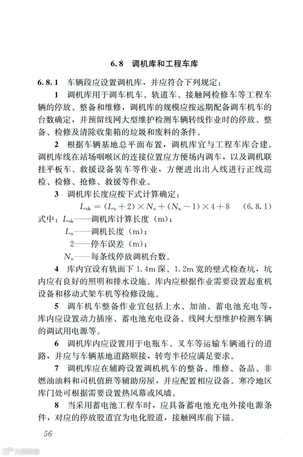
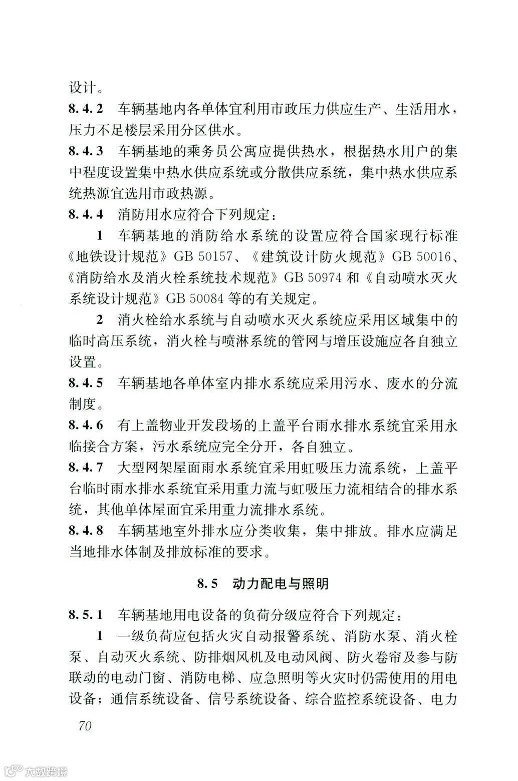
搜索
首页
大数快讯
大数活动
服务超市
文章专题
出海平台
流量密码
出海蓝图
产业赛道
物流仓储
跨境支付
选品策略
实操手册
报告
跨企查
百科
导航
知识体系
工具箱
更多
找货源
跨境招聘
DeepSeek
首页
>
标准.规范 | 城市轨道交通车辆基地工程技术标准
>
标准.规范 | 城市轨道交通车辆基地工程技术标准
鼎昊集团
2021-01-15
0
导读:TID始创者 运营商中国国土经济学会国土交通综合规划与开发(TOD)专业委员会副会长单位 中国城市轨道
TID始创者 运营商
中国国土经济学会
国土交通综合规划与开发(TOD)专业委员会
副会长单位
中国城市轨道交通协会
理事会单位
【声明】内容源于网络
0
0
鼎昊集团
鼎昊集团是一家专注于TID项目的挖掘、规划、投资/融资、开发及运营的企业。
内容
0
粉丝
0
关注
在线咨询
鼎昊集团
鼎昊集团是一家专注于TID项目的挖掘、规划、投资/融资、开发及运营的企业。
总阅读
0
粉丝
0
内容
0