
【更新提示】
土地增值税计算太复杂了,先试着做一张图,请大家批评!

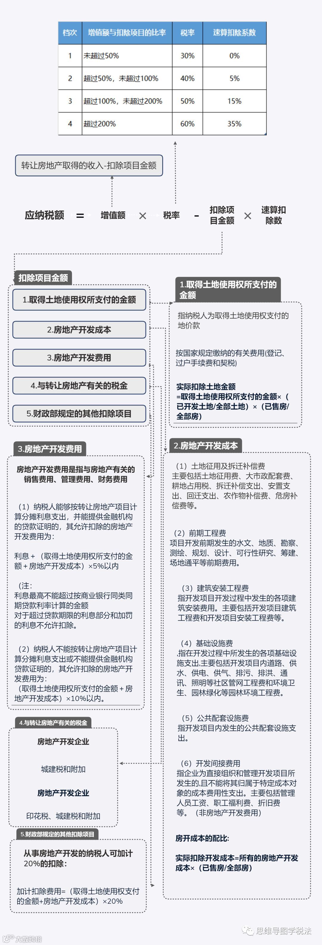
例 题
某公司销售一幢已经使用过的办公楼,取得收入500万元,办公楼原价480万元,已提折旧300万元。经房地产评估机构评估,该楼重置成本价为800万元,成新度折扣率为五成,销售时缴纳相关税费30万元。该公司销售办公楼缴纳多少土地增值税?
可扣除项目=800×50%+30=430(万元);
增值额=500-430=70(万元);
增值率=增值额/扣除项目金额=70÷430=16.28%,不超过50%,适用30%的税率,速算扣除系数为0;
应纳土地增值税=70×30%=21(万元)。
地处县城的某房地产开发公司,2012年3月对一处已竣工的房地产开发项目进行验收,可售建筑面积共计25000平方米。该项目的开发销售情况如下:
(1)该公司取得土地使用权应支付的土地出让金为16000万元,政府减征了10%,该公司按规定缴纳了契税(税率5%)。企业用一半的土地开发了该地产项目。
(2)该公司为该项目发生的开发成本为12000万元。
(3)该项目发生开发费用600万元,其中利息支出150万元,但不能按转让房地产项目计算分摊。
(4)4月销售20000平方米的房屋,共计取得收入40000万元;另外5000平方米的房屋出租给他人使用(产权未发生转移),月租金为45万元,租期为8个月。(2012年节选)
要求:
(1)计算该公司清算土地增值税时允许扣除的土地使用权支付金额。
【答案】[16000×5%+16000×(1-10%)]×50%×(20000÷25000)=6080(万元)
(2)计算该公司清算土地增值税时允许扣除的开发成本。
【答案】12000×(20000÷25000)=9600(万元)
来源:陈凌峰 思维导图税法


