TID始创者 运营商
中国国土经济学会
国土交通综合规划与开发(TOD)专业委员会
副会长单位
中国城市轨道交通协会
理事会单位


根据《广东省人民政府关于深化改革加快推动“三旧”改造促进高质量发展的指导意见》(粤府〔2019〕71号),“在保障政府收益不受损的前提下,允许以建筑物分成或收取公益性用地等方式替代收缴土地价款。具体地价计收标准及形式由各地级以上市人民政府制定”。
第一部分“总则”阐述了《实施办法》的基本原则等内容;
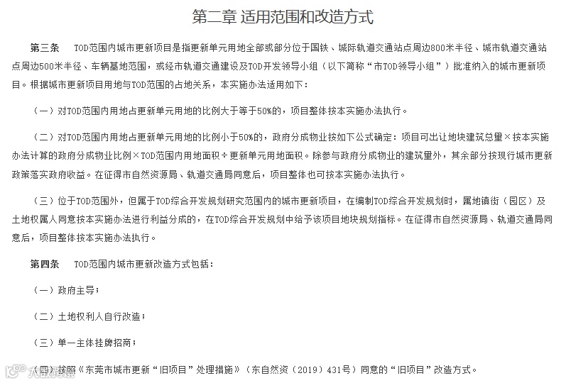
第二部分“适用范围和改造方式”阐述了《实施办法》的适用范围,以及政府主导、土地权利人自行改造、单一主体挂牌招商和“旧项目”四种改造方式;
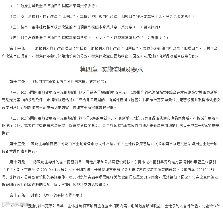
第三部分“政府和集体收益及分配”阐述了政府所得收益的分配及落实方式;
第四部分“实施流程及要求”阐述了政府分成物业的实施流程和相关要求;
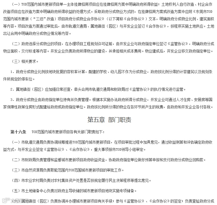
第五部分“部门职责”阐述了各部门职责分工等内容,保障TOD范围内城市更新项目的顺利推进;
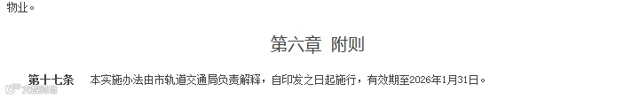
第六部分“附则”阐述了《实施办法》由轨道交通局负责解释及《实施办法》的有效期。
附:实施办法全文











