对于化妆品功效测试来说,需要第三方实验测试,也需要科研推理,少不了动物实验,也离不开人体验证,更需要大众消费者测试调研,它是一个多维度的通路链接,要有完善测试机制,建立完善的测试模型!这样测试的化妆品功效宣称才有完美的依据!

对于人体功效测试来说,根据测试指标,主要分为三种:多探头接触式仪(比如CK580/SOFT-FX等)、皮肤成像仪(比如VISIA/Primos等)、辅助刺激仪器(比如Solarlight 601/SPF等),其中,最能直观看到结果的就是皮肤成像系统,它是感官评价数据化最好的支撑。

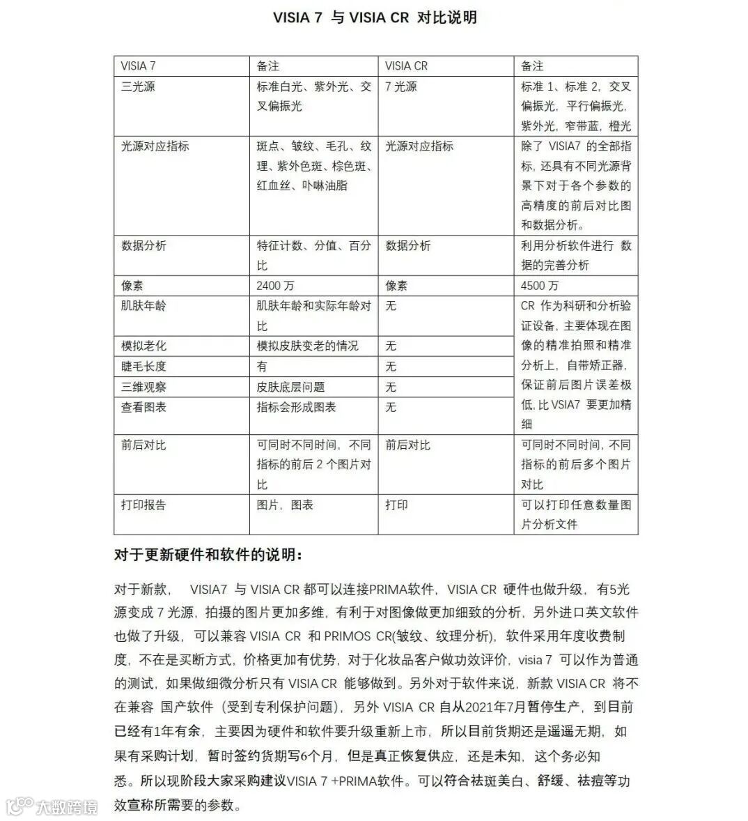
VISIA系列面部成像系统在功效测试市场占有率达到了95%以上,家族中有两个主要成员:VISIA 7 和 VISIA CR ,我们经常把VISIA 7 称为基础版或者医美版,VISIA CR 称为科研版,其实我们更应该从他们功能和参数上做一个完善的对比:

VISIA 7 自带软件,主要扮演感官评价的数据化,它的8个指标,比较笼统,对于数据化功效分析并没有实质的帮助,也不符合功效评价依据,VISIA CR 升级之后,现在也就是一个拍照仪器,软件一直没有落地,价格也比较昂贵,几乎这两年卖的很少,少量购买客户也只能默默的等待他们软件的到来。HQ-PIMIA 软件的逐步完善,填补了VISIA 家族的分析软件不足的劣势,能够抓取包括VISIA在内的多款成像系统的照片进行分析。






华侨再送一波福利:对于已拥有VISIA 7 或者VISIA CR 的客户而言,这是对你们额外增加的福利:
只要分享文章,即可拥有HQ-PIMIA1个月的使用权!
分享文章超过100个赞的(前10名),即可享受HQ-PIMIA半年的使用权!
5月20日 日化会议现场,也将抽取5名现场参会人员,给与 HQ-PIMIA一年的使用权!
更多福利,可以关注5.20日化会议,现场会有20万的仪器免费送!
报名方式:



