朋友圈近期有人宣传实施一机一户后,信用卡不会有太大的影响,事实真的如此吗?
其实影响真的很大!稍不留神可能会带来巨大不便和损失!
259号文的实施,对于全行业来说并不是没有多大影响,而是影响不会一下子完全显现出来,伴随着时间线拉长影响才会逐步呈现。
259文件?简单来说也就是以后你的刷卡机一个机具只会出来一个商户,十个机具十个商户,而你家里的很多机具在涨价,你又如何应对?
目前已有多名持卡人反馈被降额甚至封卡!昨天刚有一个持卡人刷卡,五六笔都是显示同一个商户消费,工行额度五万的信用卡,直接降额至2000!
上周也同样接到用户反馈,自己的信用卡被降额了,打电话问发卡行客服,给出的答复是:频繁在同一家商户地址消费,导致信用卡被降额。
尤其是负债率比较高的用户,一定要更加注意,可能原本就已经在被降额的路上排队了,再加上总在同一个商户消费,自己就给银行提供了完美被降额的理由。
多增加几台终端非常有必要,现在不是讨论如何用机器能省事省钱的时候,而是该考虑怎么能保住额度。不要总抱着侥幸心理,觉得轮不到自己,一旦有一张卡被降低额度,资金链断裂,最终可能导致逾期还款,对个人信用产生负面影响,甚至引发个人、家庭危机。闲时人养卡,用时卡养人,互惠互利才是长久之道!有条件的就多办两台机器,善待自己的小卡片,也是在给自己铺垫后路。
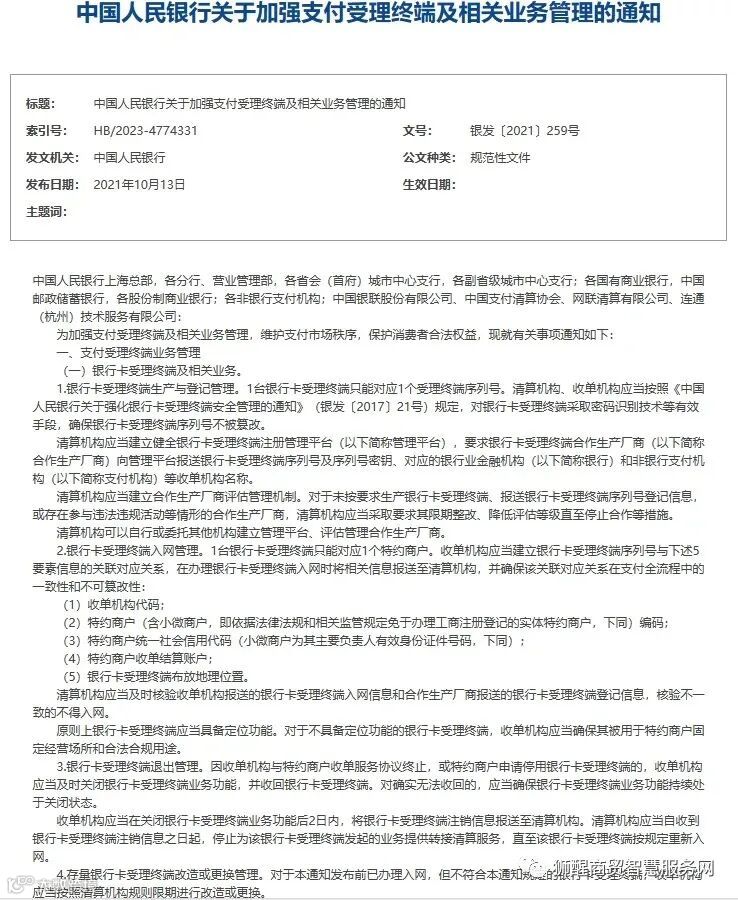
关于监督管理
中国人民银行分支机构应当切实履行属地监管职责,将本通知执行情况纳入业务检查重点,加大对违法违规行为的处罚力度。凡是涉及跨境赌博、电信网络诈骗等重大犯罪案件的,应当倒查银行、支付机构、清算机构执行本通知规定的情况。
个人观点:万亿商家码市场布局将引来“诸侯争霸”,各种智能POS、扫码支付产品新增,真商支付机构交易量正迎来爆发性增长、信用卡发卡量新增……且看2023年底市场答案揭晓~
涨价的赶紧换,没涨的增加几台备用,刻不容缓!如果你只有一台机具,一机一码实施,你将可能面临风控,如果你有几台机具,但在涨价,你将如何应对?联系我们提供解决方案:19366888161林女士、15623374813胡女士!

