根据加工工艺的不同,铝加工产品可分为两大类;
一种是使用熔铸-挤压工艺生产的铝型材:
铝棒挤压成铝型材采用的热挤压工艺;热挤压是几种挤压工艺中最早采用的挤压成形技术,它是在热锻温度下借助于材料塑性好的特点,对金属进行各种挤压成形。目前,热挤压主要用于制造普通等截面的长形件、型材、管材、棒材及各种机器零件等。热挤压不仅可以成形塑性好,强度相对较低的有色金属及其合金,低、中碳钢等,而且还可以成形强度较高的高碳、高合金钢,如结构用特殊、不锈钢、高速工具钢和耐热钢等。由于坯料必须加热至热锻温度进行挤压,常伴有较严重的氧化和脱碳等加热缺陷,影响了挤压件的尺寸精度和表面粗糙度。一般情况下,机器零件热挤压成形后,再采用切削等机械加工来提高零件的尺寸精度和表面质量。
熔炼工艺流程:
装炉 → 熔化 → 搅拌完全熔化 → 加入废料 → 熔化 → 加入废料 → 完全熔化 → 撒覆盖剂和打渣剂 → 扒渣 → 搅拌 → 取样、炉前分析 → 加Al-Si(Sl-Cu,Cr添加剂)、Mg锭 → 搅拌 → 取样、炉后分析 → 成分调整 → 精炼 → 扒渣复盖 → 静置
另一种是使用热轧-冷轧工艺生产的铝板带及铝箔。其中铝型材主要应用于建筑和工业领域,而铝板带箔主要应用于家电、食品饮料和电池领域:
用连铸板坯或初轧板坯作原料,经步进式加热炉加热,高压水除磷后进入粗轧机,粗轧料经切头、尾、再进入精轧机,实施计算机 控制轧制,终轧后即经过层流冷却(计算机控制冷却速率)和卷取机卷取、成为直发卷。直发卷的头、尾往往呈舌状及鱼尾状,厚度、 宽度精度较差,边部常存在浪形、折边、塔形等缺陷。其卷重较重、钢卷内径为760mm。(一般制管行业喜欢使用。)将直发卷经切头、 切尾、切边及多道次的矫直、平整等精整线处理后,再切板或重卷,即成为:热轧铝板、平整热轧铝卷、纵切带等产品。热轧精整卷若经酸洗去除氧化皮并涂油后即成热轧酸洗板卷。
用热轧铝卷为原料,经酸洗去除氧化皮后进行冷连轧,其成品为轧硬卷,由于连续冷变形引起的冷作硬化使轧硬卷的强度、硬度上升、韧塑指标下降,冲压性能恶化,只能用于简单变形的零件。轧硬卷可作为热镀锌厂的原料,因为热镀锌机组均设置有退火线。轧硬卷重一般在6~13.5吨,铝卷内径为610mm。一般冷连轧板、卷均应经过连续退火(CAPL机组)或罩式炉进行去退火处理,消除冷作硬化及轧制应力,达到标准规定的力学性能指标。冷轧铝板的表面质量、外观、尺寸精度均优于热轧板。
铝加工产业链的直接上游是电解铝和再生铝的生产行业,目前,我国再生铝行业虽然发展较快,但仍远远落后于发达国家,在全球碳中和背景下,再生铝可能迎来政策支持;产业链中游为铝加工产品的生产,该类产品主要为铝型材和铝板带箔;产品下游为铝加工制品的应用,涉及领域包括建筑装饰、包装容器、航空航天、交通运输等。
我国国民经济和高新技术的稳定、持续、快速发展,促使我国铝冶炼和铝型材加工业发展十分迅速。我国铝材铝合金型材工业铝型材产量在2006年已达879.3万吨,超过美国成为世界第一位;2007年产量高达1250.8万吨,同比2006年增长42.45%,再创历史新高;2007年进口工业铝材69.0万吨,同比2006年增长0.6%;出口工业铝型材185.3万吨,同比2006年增长49.5%,铝合金型材净出口116.3万吨;2007年,我国工业铝材表观消费量为1134.5万吨。在2008年1-6月份我国铝工业的产量中,氧化铝产量1112.9万吨,比2007年同期增长7.1%,预计2008全年产量为2300万吨;电解铝产量662.0万吨,比2007年同期增长12.9%,预计2008全年产量将达1450万吨;铝加工材687.9万吨,比2007年同期增长38.3%,预计2008全年产量将达到1400万吨。
改革开放以来,特别是新世纪以来,我国有色金属工业持续快速发展,已成为世界最大的有色金属生产国和消费国,产业整体实力显著增强,在国际同行业中的影响力日益提高。主要表现在: 总产量和消费量持续快速增长,2008年,十种有色金属总产量2 520万吨,连续七年居世界第一,其中铜产量和消费量分别占世界的20%和24%; 电解铝、铅、锌产量和消费量均占世界总量的30%以上。经济效益大幅提高,2008年,规模以上企业实现销售收入预计2.1万亿以上,实现利润预计800亿元以上。产业结构优化升级步伐加快,2005年已全部淘汰了落后的自焙铝电解槽; 目前,铜、铅、锌先进冶炼技术产能占总产能的85%以上; 铜、铝加工能力有较大改善。自主创新能力显著增强,自主研发的具有自主知识产权的350 kA、400 kA大型预焙电解槽技术处于世界铝工业先进水平,并已输出到国外; 高精度内螺纹铜管、高档铝合金建筑型材及时速350 km高速列车用铝材不仅满足了国内需求,已大量出口到发达国家和地区。
国内矿山新一轮找矿和境外矿产资源开发取得了突破性进展,现有9大矿区的边部和深部找矿成效显著,一批有实力的大型企业集团在海外资源开发和收购重组境外矿山企业方面迈出了实质性步伐,有效增强了矿产资源的保障能力。
在铝加工上游行业中,各原材料或设备行业均有代表性企业。其中,光纤预制棒代表性企业有长飞光纤、中天科技等;光纤涂料代表性企业有飞凯材料、瀚森尤为涂层等;光纤束管料(PBT)代表性企业有长春集团、康辉石化等;聚乙烯代表性企业有中海壳牌、大庆石化等;铝加工设备代表性企业有大成通信、特发科技等。
中游铝加工代表性生产商有长飞光纤、亨通光电、中天科技、特发信息、富通光纤等;代表性解决方案提供商有烽火通信、长飞光纤等。下游代表性企业包括下游行业的领先企业。
1954年起,我国的铝加工行业正式起步,虽起步较晚,但发展迅速,铝加工制品产量逐年提高。2001年,我国电解铝产能首次超过美国,截至目前,我国已成为全球产能最高的铝业大国。2020年,新能源汽车行业爆发,电池能量密度提升速度仍不能满足市场需求,铝基材料的质量和强度得多市场认可,轻量化需求带动了铝加工行业新的增长点。
铝及其合金都适于作金属基复合材料的基体,铝基复合材料的增强物可以是连续的纤维,也可以是短纤维,也可以是从球形到不规则形状的颗粒。铝基复合材料增强颗粒材料有SiC、AL2O3、BN等,金属间化合物如Ni-Al,Fe-Al和Ti-Al也被用工作增强颗粒。
复合材料可分为三类:聚合物基复合材料(PMCs)、金属基复合材料(MMCs)、陶瓷基复合材料(CMCs)。金属基复合材料基体主要是铝、镍、镁、钛等。铝在制作复合材料上有许多特点,如质量轻、密度小、可塑性好,铝基复合技术容易掌握,易于加工等。此外,铝基复合材料比强度和比刚度高,高温性能好,更耐疲劳和更耐磨,阻尼性能好,热膨胀系数低。同其他复合材料一样,它能组合特定的力学和物理性能,以满足产品的需要。因此,铝基复合材料已成为金属基复合材料中最常用的、最重要的材料之一。
按照增强体的不同,铝基复合材料可分为纤维增强铝基复合材料和颗粒增强铝基复合材料。纤维增强铝基复合材料具有比强度、比模量高,尺寸稳定性好等一系列优异性能,但价格昂贵,主要用于航天领域,作为航天飞机、人造卫星、空间站等的结构材料。颗粒增强铝基复合材料可用来制造卫星及航天用结构材料、飞机零部件、金属镜光学系统、汽车零部件;此外还可以用来制造微波电路插件、惯性导航系统的精密零件、涡轮增压推进器、电子封装器件等。
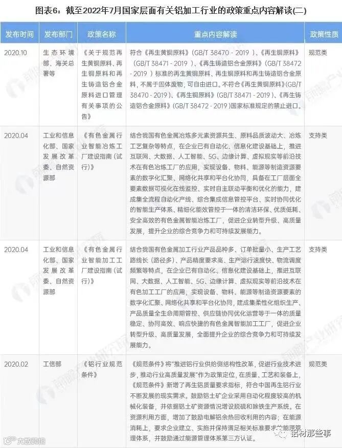
为降低铝加工行业碳排放量、满足下游行业轻量化需求,近年发布的众多重要政策文件中,均提及铝加工行业的技术研发支持及行业规划的建立。如2021年3月发布的《关于“十四五”大宗固体废弃物综合利用的指导意见》,鼓励从赤泥中回收铁、碱、氧化铝,从冶炼渣中回收稀有稀散金属和稀贵金属等有价组分,提高矿产资源利用效率,保障国家资源安全,逐步提高冶炼渣综合利用率。
以下为截至2022年7月底的铝加工行业相关政策汇总:
1、我国铝材产量创下新高
2017-2021年,我国铝材产量呈先降低后增长趋势。2017年产量达到2021年以前的最高值,为5832.40万吨,同比增长0.63%;2018年,我国铝工业深化供给侧结构性改革,严控电解铝新增产能,推进电解铝产能置换;同时受到贸易摩擦影响的影响,生产成本不断提高,我国铝材产量大幅下降,降幅达21.91%;2019年、2020年铝材产量有所好转,2020年产量达5779.30万吨,同比增长10.03%;2021年,铝材产量进一步提升,达到6105.2万吨,为历史最高值。
2、铝挤压材占比最高
根据2021年中国铝加工材总产量和细分品种产量统计数据,2021年,中国铝加工材综合产量为4470万吨。其中,铝板带材(含铝箔毛料)产量为1335万吨,占比为29.87%;铝箔材产量为455万吨,占比为10.18%;铝挤压材产量为2202万吨,占比为49.26%;铝线材产量为440万吨;铝粉产量为16万吨;铝锻件和其他产量为22万吨。
3、电池铝箔站上风口
2017-2021年,电池铝箔产量呈不断增长趋势。受新产线周期较长以及工艺难度较高影响,电池铝箔扩产较难,2020年,受新能源汽车行业爆发影响,2020年电池铝箔行业需求量增长较快,2021年迎来放量,电池铝箔产量达到14万吨,同比增长一倍。
1、区域竞争:山东省数量最多
从我国铝加工产业链企业区域分布来看,铝加工产业链企业数量最多的省份为山东省,其次,铝加工企业主要分布在东部地区,西部地区相对较少。东部地区有众多港口,便于出口,同时,东部地区交通便利,下游市场较为发达,铝加工业企业分布在东部地区有助于降低运输成本、形成产业集群。
从代表性企业分布情况来看,河南和浙江分布的龙头企业最多,如焦作万方、明泰铝业、鼎盛新材和常铝股份等;其他有较多龙头企业分布的省份还有山东省、广东省、浙江省等。
2、企业竞争:第一梯队产量超过100万吨
铝加工行业企业数量众多,头部企业的产量相对更高。从铝加工企业的2021年产量情况来看,主要分为三个竞争梯队:第一梯队的产量超过100万吨,代表企业有南山铝业、明泰铝业和云铝股份等;第二梯队产量在40万吨至100万吨之间,代表企业有宏创控股、中孚实业和鼎胜新材等;第三梯队铝加工制品产量小于40万吨,代表性企业有亚太科技和万顺新材等。
1、产量有望于2027年超过1亿吨
尽管环保压力加大,低碳要求对铝材产量形成压制作用,但“十四五”期间,新能源汽车行业进入销量暴涨期,同时,电子消费产品在5G及芯片技术不断革新的影响下,迭代周期缩短,铝加工制品需求量大增,铝材产量有望于2027年超过1亿吨。
2、未来我国铝加工行业获奖面临产业升级及转移
铝加工产业的升级核心应是转变发展方式以保证产业的可持续发展。转变发展方式的具体体现应该是产能调整、产业的合理布局、产品结构调整、采用适用的技术路线等,推动产业结构的优化升级。结合目前铝加工行业面临的部分问题,未来产业有望形成以下发展趋势:
微信公众号
WingHing-Alu
网站
www.winghing-alu.com
「END」

