搜索
首页
大数快讯
大数活动
服务超市
文章专题
出海平台
流量密码
出海蓝图
产业赛道
物流仓储
跨境支付
选品策略
实操手册
报告
跨企查
百科
导航
知识体系
工具箱
更多
找货源
跨境招聘
DeepSeek
首页
>
合规快报 | 2026年第三期
>
合规快报 | 2026年第三期
中核南方地勘中心
2026-03-19
4
!
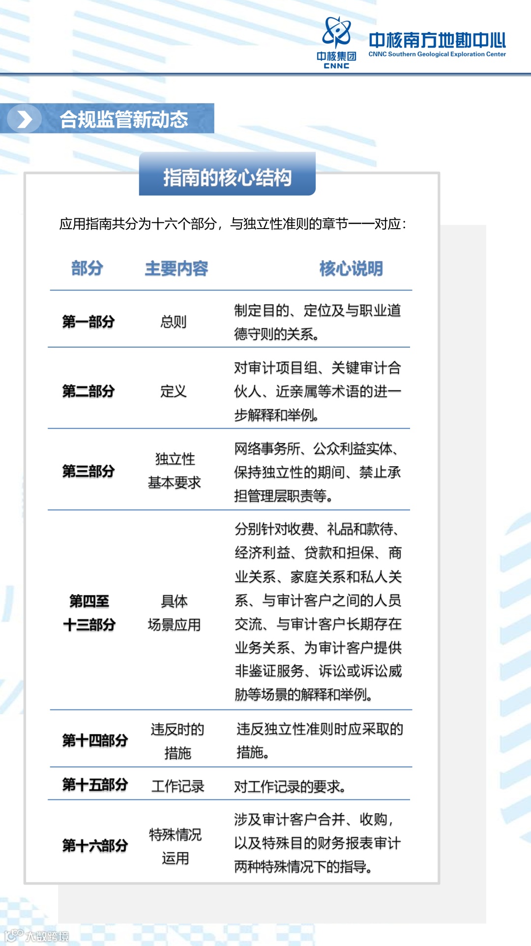
合规快报
防范风险,功在事前;践行合规,人人有责。综合管理部(合规)特开设"合规快报",愿与您携手筑牢防线,守护行稳致远。
【声明】内容源于网络
0
0
中核南方地勘中心
中核南方地勘中心由核工业二七〇研究所、核工业二三〇研究所、核工业二九〇研究所整合组建,隶属于中核集团、中核铀业、地勘集团,肩负着完成国家基础性、战略性、放射性矿产地质勘查、科研生产的重任,是南方地区国家放射性矿产资源勘查任务的主力军。
内容
0
粉丝
0
关注
在线咨询
中核南方地勘中心
中核南方地勘中心由核工业二七〇研究所、核工业二三〇研究所、核工业二九〇研究所整合组建,隶属于中核集团、中核铀业、地勘集团,肩负着完成国家基础性、战略性、放射性矿产地质勘查、科研生产的重任,是南方地区国家放射性矿产资源勘查任务的主力军。
总阅读
0
粉丝
0
内容
0