点击上方“中略咨询”掌握第一手资讯!
· 文/迪凯 中略咨询首席顾问
· 文章来源:节选自迪凯著《人才倍出》
· 中略咨询原创,如需转载请通过向“中略咨询”(ID:chinaline_zlc)公众微信号后台申请授权。
· 管理咨询及业务合作:susan123_china(微信);
· 联系电话:13922256695
中略导读
关键人才是企业人才队伍中高价值的部分,是企业竞争能力和经济效益的主要创造者。他们拥有杰出的经营管理才能、高超的专业技术能力和丰富的操作经验,在关键岗位上对员工队伍发挥着引领作用和示范作用。吸引、凝聚和留住关键人才,充分调动和发挥他们的聪明才智,对企业的可持续性发展和战略目标达成,具有重大的意义。
因此,企业需要对关键人才进行识别,并将其作为人力资源管理的重点关注对象进行规划和培育、开发。
1
企业关键人才的识别及特征

企业关键人才识别法
企业关键人才必须符合如下特征:企业战略发展中急需、替代成本大、专业技能要求高、目前市场紧缺,是可以支撑公司战略发展,主持公司重大项目,掌握公司核心技术,解决公司重大和疑难问题等能力的人才。

企业关键人才特征示意图
2
企业关键人才类型及定义


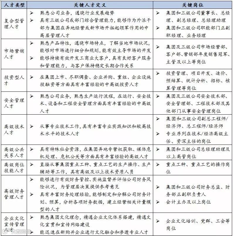
关键人才类型及关键岗位定义表
3
企业关键人才库的建立
企业结合战略规划和人才规划的实际,对关键岗位进行评估,确定关键人才的胜任特征,以此作为关键人才入库标准,建立企业关键人才库。
关键人才的胜任特征包括:内隐特征和外显特征。内隐特征涉及到人员的心理动机和个人品德,外显特征是员工专业素质的体现,属“硬件”条件,主要涉及人员的学历、职称、工作经验、专业知识和专业技能等,可以作为鉴别其工作绩效和发展潜力的素质特征。
企业关键人才胜任特征,如表所示:

企业关键人才库的建立,应按照如下步骤进行:
1)依据关键岗位的关键人才胜任特征作为入库标准,公司对员工队伍进行人才盘点,通过组织推荐和个人自荐两种方式,遴选出符合条件的人员纳入关键人才库。
2)公司统一制作人才数据库,纳入ERP人事系统中进行管理,实现“人才共育,智力共享,队伍共建,平台共用”。
3)公司对关键人才库实行动态管理,人员的出、入库由公司统一操作进行。关键人才队伍每年选拔一次,对符合入库标准、取得突出成绩,具有优秀技能的人才充实进人才库,对工作业绩不突出,或其他原因跟不上公司发展需要,不再符合标准的人员及时进行出库或调整。
4)对文凭、年龄、职称、经验等不符合但接近人员,按1:3的比例作为关键岗位后备人才,纳入后备人才库管理。
4
关键人才队伍建设目标
企业要实施人才强企战略,精心构筑“人才制高点”,就必须充分发挥现有各类关键人才的作用。通过启动“关键人才培养工程”,形成专业配套、门类齐全、梯次配备的核心人才群。
1)培养中高级经营管理人才。中高级经营管理人才是指那些掌握现代企业经营管理知识,具有较强组织领导协调能力,积极开拓进取、无畏竞争,可以胜任集团总部职能部门、三级公司全面领导工作或某个方面领导工作的经营管理人才。企业要按照培养目标,制定专门的培养规划,采取多种形式,加速培养。
2)培养高级技术创新人才。高级技术创新人才是指那些有较好技术理论基础和丰富的工作经验,具有创新精神、创新能力方面的素质,能够较好承担或领导重大技术开发、技术推广项目的高、精、尖技术人才。每年从技术骨干人才中选拔出创新特质明显、有发展潜力的人才进行多方面的针对性的培养,达到公司有一名掌握国内外前沿技术的专业技术带头人。
3)培养高级专业人才。高级专业人才是指在市场营销、公共关系、财务、投资、企业文化、人力资源、ERP维护等方面具有较强专业能力,精通本专业业务,了解市场经济运行规律,熟悉国内经济、法律法规的业务骨干。制定出切实可行的培养措施,通过强化培训和岗位锻炼,结合到国内外大学或大企业见习实践,增强业务能力,从而满足企业各职能部门对高层次专业人才的需求。
4)培养高级技能人才。高级技能人才是指那些在重点工种、重点工艺上技艺精湛,一专多能,有绝招绝技和丰富的实践经验,能够解决生产、运行操作过程中技术难题的技术能手。通过培训和实践培养等措施,进一步壮大中高级操作技能型人才队伍。
(未完待续)

我们秉持
整体出发、寓道于术、合理变革。
我们只为
驱动企业价值创造而存在
互动专线:400-001-4591
中略官网:www.chinalinegz.com
对您赏识的文章,欢迎您的传播。

