洗衣粉家家都有,家家都用。近期,江苏省质监局组织开展了洗衣粉产品质量监督抽查和风险监测。汰渍等洗衣粉被检出不合格;92%的洗衣粉被检出含有荧光增白剂。
68批次产品,47批次合格,合格率69%
68批次产品,发现问题63批次
你肯定会问
为什么抽查和风险监测结果差距这么大?
↓↓↓
监督抽查是依据国家强制性标准和企业明示标准对产品进行的抽样、检验,并给出是否合格的结论。
风险监测是依据国内外相关标准、方法、技术法规等,对国家标准或行业标准尚未作出规定的产品的安全及基本性能等指标开展检验检测,不作结论判定,寻找发现问题并作出相应后处理。
也就是说,抽查是判定产品质量是否合格,风险监测是监管部门主动寻找问题和风险的一种手段,不能作为判定的依据。
这两项工作最直观的区别就是,抽查会公布不合格名单(文尾就有),但风险监测不会公布具体企业和产品。

洗衣粉监督抽查结果解读
不合格项目主要是3项
本次共抽查68批次,其中生产企业4批次、电商平台34批次、实体店30批次。
从抽查结果看,生产企业抽查的4批次样品中,3批次合格;电商平台抽取的34批次样品中,17批次合格;实体点抽取的30批次样品中,278批次合格。从数据看,网上销售的洗衣粉质量问题比较多。
从价格区间看,<10元/1000 g(mL)的28批次样品中,9批次不合格;10~20元/1000 g(mL)的29批次样品中,10批次不合格;>20元/1000 g(mL)的11批次样品中,2批次不合格。按常见的1袋洗衣粉1000g计算,销售价格低于20元一袋(打折另算)的洗衣服质量问题较多。
总活性物含量:表面活性剂在洗衣粉中所占的质量百分比,含量越高,去污力越强。
68批次样品中,有12批次样品总活性物低于标准规定。(小编认为,就是为了节省成本,下料不够)
规定污布的去污力:是反应去污能力的直观指标。国家标准要求去污力比值大于1。
68批次样品中,19批次产品该项指标不合格。(小编认为,还是为了节省成本,下料不够,导致洗不干净)
游离碱:是指洗衣粉中游离状态的碱含量。洗衣粉会加入一定量的碱性物质,但碱性过高可能损伤织物。
68批次样品中,有1批次产品该项指标不合格。(小编认为,企业质量管控不到位,剂量没搞准)

洗衣粉风险监测情况解读
普遍添加荧光增白剂
本次监测项目主要是洗衣服中的荧光增白剂和铅、砷、镉、汞等重金属含量。
由于现行标准对这些项目没有做出强制性限量规范,因此,荧光增白剂参照GB 9985-2000《手洗餐具用洗涤剂》来测试,其他重金属参照《化妆品安全技术规范(2015年版)》来测试。
小编觉得,用洗碗和擦脸的相关产品规范来监测洗衣粉,可见风险监测的要求明显更高。这也是风险监测的特点所在。
先说好消息——
对于重金属的监测,绝大多数样品的铅、砷、汞、镉含量,均低于《化妆品安全技术规范(2015年版)》,仅有1批次样品的砷含量为7.29mg/kg(化妆品中限量值为砷≤2mg/kg)。
再说不太好的消息——
有62批次样品检出荧光增白剂,其中有20批次虽然检出荧光增白剂,但总活性物含量或规定污布的去污力仍不合格,说明产品的性能很差。
荧光增白剂小贴士
荧光增白剂是一种荧光染料,本身无色,在日光照射下能提高衣物的白度和光泽。
如样品中添加荧光增白剂,可增加样品白度,提高了去污力比值,掩盖了产品去污能力差的问题。
也就是说,衣物可能只是被洗白,而不是洗干净。
另外,研究表明,荧光增白剂不易分解,会损害人体免疫力。长期大量接触,会对血液系统造成明显损害。
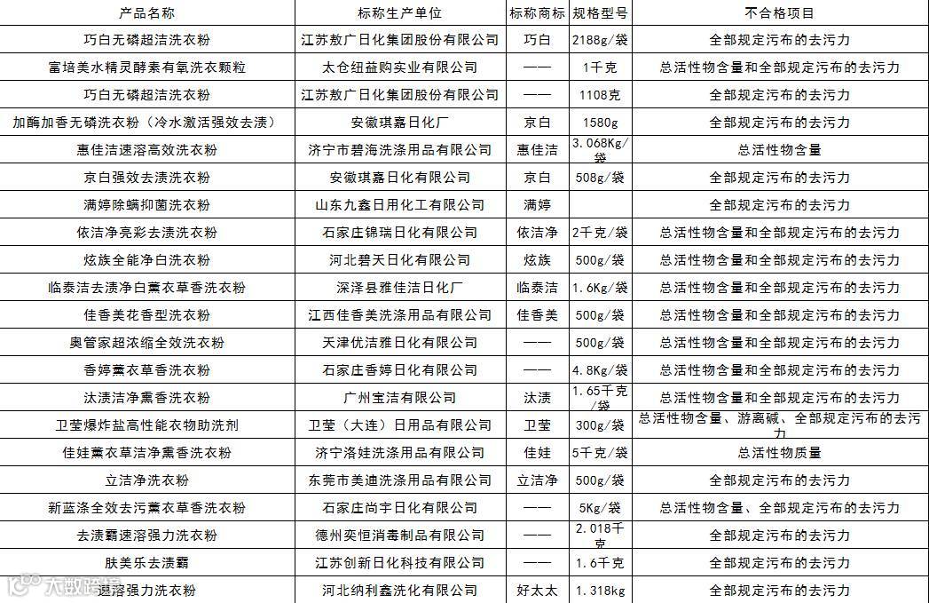
不合格名单

点击看大图
来源:中国质量报

