搜索
首页
大数快讯
大数活动
服务超市
文章专题
出海平台
流量密码
出海蓝图
产业赛道
物流仓储
跨境支付
选品策略
实操手册
报告
跨企查
百科
导航
知识体系
工具箱
更多
找货源
跨境招聘
DeepSeek
首页
>
专业知识:2017年全新域虎信息与娱乐系统
>
专业知识:2017年全新域虎信息与娱乐系统
一山企业直营中心
2018-03-03
0
导读:2017年全新域虎信息与娱乐xi'to
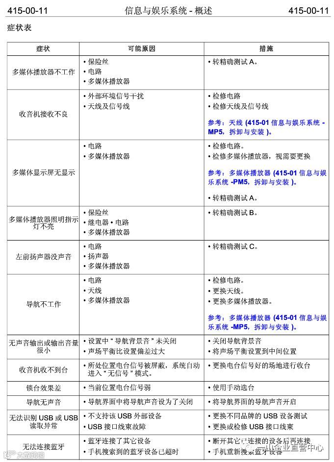
2017年全新域虎信息与娱乐系统维修如下:
【声明】内容源于网络
0
0
一山企业直营中心
此公众号已停用
内容
0
粉丝
0
关注
在线咨询
一山企业直营中心
此公众号已停用
总阅读
0
粉丝
0
内容
0