
近日,国网电子商务平台发布了《国家北京市电力公司关于供应商不良行为处理情况的通报(2023年11月)》和《国网西藏电力有限公司关于供应商不良行为处理情况的通报(2023年11月)》。
据通报显示,河北盛通电缆有限公司(原名 :任丘市福利电线线材厂)、津联线缆有限公司、虹峰电缆股份有限公司、江苏广源电线电缆有限公司、杭州介通电缆保护管有限公司、渝丰科技股份有限公司、中国电建集团成都电力金具有限公司、深圳市鑫旭源环保有限公司、大征电线有限责任公司、国网西藏综合能源服务有限公司、山东中电智能设备有限公司等11家线缆(相关)企业在列。

近日,国网电子商务平台最新发布了《国网冀北电力有限公司关于供应商不良行为处理的通报(2023年11月)》和《国网浙江省电力有限公司关于供应商不良行为处理情况的通报(2023年11月)》。
据通报显示,天环线缆集团有限公司、河北永益线缆有限公司、永进电缆集团有限公司、河北韩一电缆有限公司、内蒙古万蒙电缆有限责任公司、河北建华线缆有限公司、无锡市华美电缆有限公司、河北英泰电气线缆有限公司、宏亮电缆有限公司、江苏威翔科技有限公司、浙江开成电缆制造有限公司、杭州江南电缆有限公司等12家线缆企业在列。

近日,国网电子商务平台发布了《国网江西省电力有限公司关于供应商不良行为处理情况的通报(2023年11月)》。
据通报显示,河南胜华电缆集团有限公司、中水电缆(江苏)有限公司、湖北洪乐电缆股份有限公司、江苏经纬电缆有限公司、营东电缆有限公司、任丘市伟阔通讯器材有限公司、江西美园电缆集团有限公司、江西南远电缆有限公司、兴云电缆集团有限公司、江西顺邦电缆有限公司、永久电力金具有限公司、重庆柒安电线电缆(集团)有限责任公司、无锡市恒汇电缆有限公司、杭州电缆股份有限公司、天通线缆有限公司、无锡市尚融电缆有限公司、无锡市长城电线电缆有限公司(成盘线缆专项检测)、无锡市双龙特种电缆有限公司、山西天成元电缆有限公司等19家线缆企业在列。

近日,国网电子商务平台陆续发布了《国网山东省电力公司关于供应商不良行为处理情况的通报(2023年11月)》和《国网河南省电力公司关于供应商不良行为处理情况的通报(2023年11月)》。
据通报显示,双登电缆股份有限公司、吴江市新胜月线缆材料有限公司、友惠线缆有限公司、永进电缆集团有限公司、无锡市长城电线电缆有限公司、烟台东源电缆有限公司、无锡市明涛电缆科技有限公司、山西榆次长城电缆厂、京缆电缆有限公司、营东电缆有限公司等10家线缆企业在列。

近日,国网电子商务平台陆续发布了《国网江苏省电力有限公司关于供应商不良行为处理情况的通报(2023年11月)》《国网四川省电力公司关于供应商不良行为处理情况的通报》和《国网河北省电力有限公司关于供应商不良行为处理情况的通报(2023年11月)》。
据通报显示,常州市新东方电缆有限公司、国能子金电缆南通有限公司、河北燎源电讯器材有限公司、江苏经纬电缆有限公司、江苏阳湖电缆有限公司、山东中州电缆有限公司、无锡市尚融电缆有限公司、中缆集团有限公司、江苏金圣电缆有限公司、无锡市双龙特种电缆有限公司、无锡市新阳光电缆有限公司、益跃宏电缆有限公司、无锡市长城电线电缆有限公司、江苏威翔科技有限公司、保定益通电线电缆有限公司、沧州市华光线缆有限公司、京德电缆有限公司、江苏亚特电缆有限公司、保定德润斯电力线缆器材有限公司、津联线缆有限公司、江苏宜格智能科技有限公司、徐州新电高科电气有限公司、扬州北辰电气集团有限公司、苏州龙兴线缆有限公司、吴江市新胜月线缆材料有限公司、邢台市大唐线缆有限公司、无锡市曙光电缆有限公司、顺心线缆有限公司、兴乐集团有限公司、明磊电缆有限公司、大明电缆有限公司、北京四海通线缆有限公司、无锡市沪安电线电缆有限公司、申环电缆科技有限公司等34家线缆企业在列。

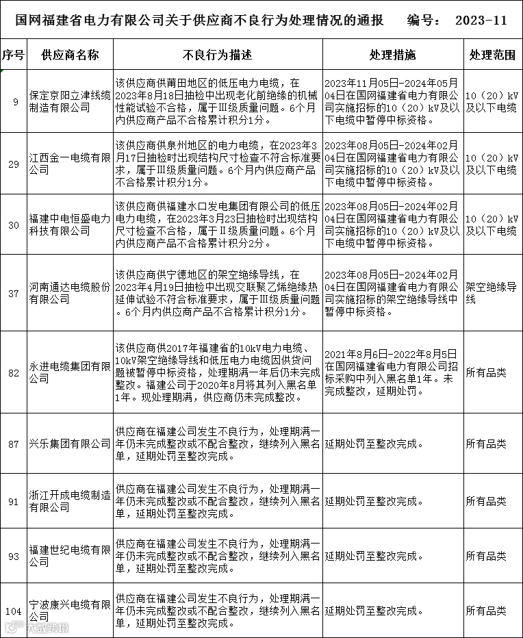
近日,国家电网电子商务平台发布《国网福建省电力有限公司关于供应商不良行为处理情况的通报(2023年11月)》。
据通报显示,保定京阳立津线缆制造有限公司、江西金一电缆有限公司、福建中电恒盛电力科技有限公司、河南通达电缆股份有限公司,在国网福建省电力有限公司发生不良行为,被暂停相关产品中标资格;永进电缆集团有限公司、兴乐集团有限公司、浙江开成电缆制造有限公司、福建世纪电缆有限公司、宁波康兴电缆有限公司,在国网福建省电力有限公司发生不良行为,未完成整改,被延期处罚,继续列入黑名单。

近日,国网电子商务平台陆续发布了《国网天津市电力公司关于供应商不良行为处理情况的通报(2023年11月)》、《国网湖北省电力有限公司关于供应商不良行为处理情况的通报(2023年11月)》和《国网河南省电力公司关于供应商不良行为处理情况的通报(2023年11月)》。
据通报显示,天津塑力线缆集团有限公司、天津市华能电力线材有限公司、辽宁宝林集团有限公司、国能子金电缆南通有限公司、武汉长江钢丝制品有限责任公司、无锡市长城电线电缆有限公司、武汉市宏泽电线电缆制造有限公司、无锡市明涛电缆科技有限公司、山西榆次长城电缆厂、京缆电缆有限公司、兰州众邦电线电缆集团有限公司、渝丰科技股份有限公司、保定市五星电气有限公司、河南华通电缆股份有限公司、营东电缆有限公司等15家线缆企业在列。

近日,国网电子商务平台先后发布了《国网上海市电力公司关于供应商不良行为处理情况的通报(2023年11月)》和《国网安徽省电力有限公司关于供应商不良行为处理情况的通报(2023年11月)》。
据通报显示,河南通达电缆股份有限公司、重庆科宝电缆股份有限公司、武汉东风盛兰电缆有限公司等3家线缆企业在列。

免责声明:信息来源于互联网,转载的目的在于传递更多信息及用于网络分享,文章内容仅供参考。如有侵犯您的知识产权的作品,请与我们取得联系,我们会及时修改或删除。
另:大量线缆业读者,还有没养成点赞的习惯,希望大家阅读后顺手点亮“在看”,以示鼓励!长期坚持推送真的很不容易,多次想放弃。坚持是一种信仰,专注是一种态度。
长按2秒识别二维码关注我们


