

近日,2022年“第五届天然新势力之创新原料评选”在海南海口成功举办。本次评选旨在挖掘出在原料、技术、应用方面的创新潜力,为整个行业赋能的天然健康产业企业,粤微专利技术产品“富硒蛹虫草粉”经过海选、评审等多轮缜密评选,在136 个参评项目中脱颖而出,荣获“源创配料奖”。这份荣誉,对粤微科研团队刻苦攻关、勇于创新的精神给予了肯定,也再次彰显出粤微在食药用菌领域雄厚的科研技术底蕴。

本次获奖的“富硒蛹虫草粉”,由粤微新一代专利技术产品“富硒蛹虫草”研制而成。
科研团队从华南地区最大的野生食药用菌种质资源库中筛选出优良的蛹虫草菌株,利用纳米硒专利技术(其基于多糖结构的特殊分子聚合体,制备多糖功能化纳米硒,能有效提高纳米单质硒的生物活性,解决纳米硒的生物活性问题),通过生物转化技术获得富含硒代胱氨酸的富硒蛹虫草。所得富硒蛹虫草有机硒含量高(有机硒含量占总硒含量90%以上),且有机硒的主要形态为硒代胱氨酸(含量高达19%)。

粤微焦春伟博士(左二)出席颁奖仪式
粤微科研团队通过灌胃次黄嘌呤联合腹腔注射氧嗪酸钾复制高尿酸血症小鼠模型,探讨富硒蛹虫草对高尿酸血症动物的血尿酸及抗氧化能力的影响。结果表明,富硒蛹虫草能够有效地控制次黄嘌呤+氧嗪酸钾诱导的高尿酸血症小鼠的血尿酸,并且能够显著的提升动物机体的抗氧化能力,减少脂质过氧化反应,增加清除氧自由基的能力(见图1-4)。

图1 富硒蛹虫草对高尿酸血症小鼠血清UA水平的影响
#与正常对照组相比差异显著,##与正常对照组相比差异极显著;*与模型对照组相比差异显著,**与模型对照组相比差异极显著。

图2 富硒蛹虫草对高尿酸血症小鼠血清ALT、AST、CREA和UREA水平的影响
A 血清ALT;B血清AST;C 血清CREA;D 血清UREA。#与正常对照组相比差异显著,##与正常对照组相比差异极显著;*与模型对照组相比差异显著,**与模型对照组相比差异极显著。

图3 富硒蛹虫草对高尿酸血症小鼠血清GSH、SOD与MDA水平的影响
A 血清GSH;B血清SOD;C 血清MDA。#与正常对照组相比差异显著,##与正常对照组相比差异极显著;*与模型对照组相比差异显著,**与模型对照组相比差异极显著。

图4 富硒蛹虫草对高尿酸血症小鼠肝脏GSH、SOD与MDA水平的影响
A 肝脏GSH;B肝脏SOD;C 肝脏MDA。#与正常对照组相比差异显著,##与正常对照组相比差异极显著;*与模型对照组相比差异显著,**与模型对照组相比差异极显著。
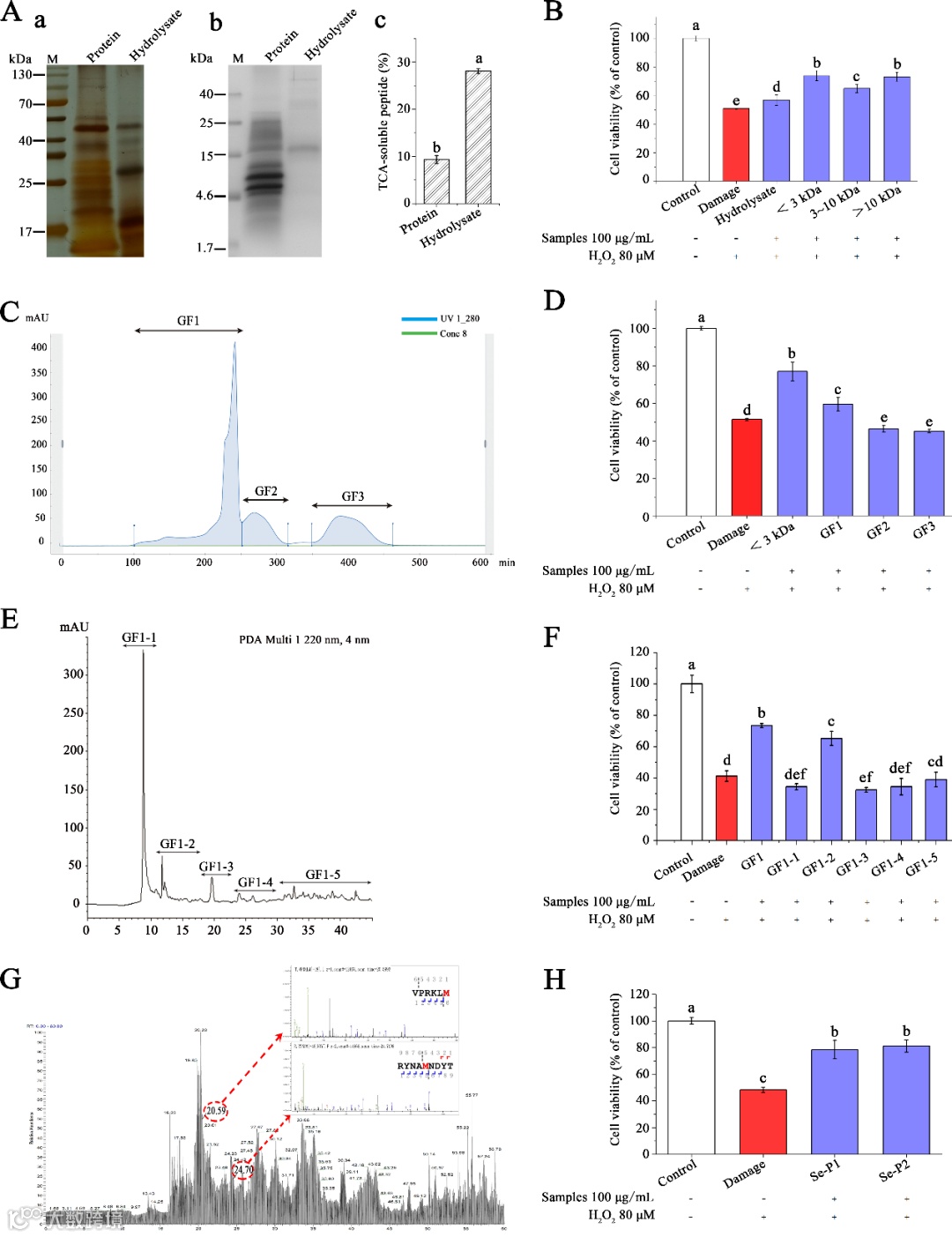
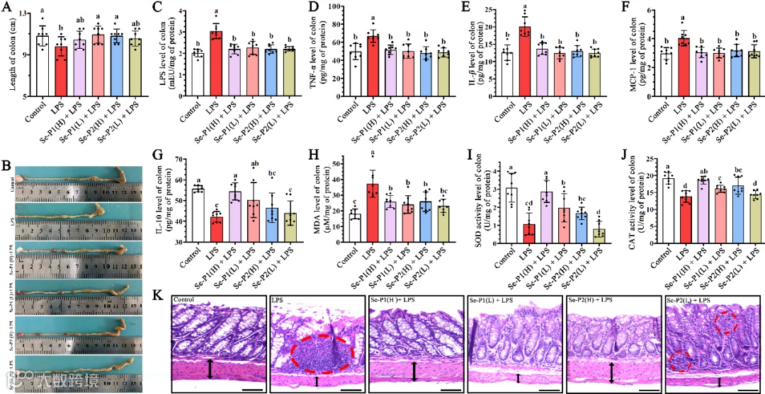
粤微与暨南大学、广东省科学院微生物研究所联合开展富硒蛹虫草新型硒多肽对神经炎症小鼠模型靶向肠道菌群干预大脑健康的“菌群-肠-脑”的作用机制研究。结果显示,从富硒蛹虫草中分离得到的硒多肽VPRKL(Se)M(Se-P1)和RYNA(Se)MNDYT(Se-P2) 具有神经保护作用,可减轻LPS诱导的神经炎症和认知功能障碍,缓解LPS诱导的肠道炎症和肠道菌群失调。
同时,本次实验证实,肠道内稳态、肠道菌群结构与神经炎症之间有密切的关系(图5-图9)。由此可见,硒多肽(Se-Ps)对肠道及菌群的积极作用可能是其通过“菌群-肠-脑”轴改善神经炎症和AD的潜在途径之一。该研究结果对硒多肽(Se-Ps)在阿尔茨海默症AD预防或治疗中的应用具有一定的意义。本次研究结果也为食用菌活性物质的开发利用提供了重要参考。

图5 富硒蛹虫草新型硒多肽对神经炎症小鼠的作用研究

图6 富硒蛹虫草新型硒多肽的制备、分离、纯化和鉴定

图7 Se-P1和Se-P2对LPS损伤小鼠神经炎症和氧化应激的影响

图8 Se-P1和Se-P2对LPS损伤小鼠结肠炎症和氧化应激的影响

图9 Se-P1和Se-P2对肠道菌群的影响
广东粤微食用菌技术有限公司公

粤微始创于1998年,是由广东省科学院微生物研究所及其科研人员组建而成的高新技术企业。长期致力于珍稀食药用菌的功效硏究、活性成分提取分离、野生菌种驯化和功能新产品开发。
公司建有广东省国际科技合作基地、广东省食用菌工程技术开发中心、博士后科硏工作站,构建了国内领先的环状RNA、肠道菌群与增强免疫、抗肿瘤、抗衰老、降尿酸的功能研究平台。依托于强大的科研优势,业务向新兴的医学营养特医食品领域延伸, 成立了“万迈特医”事业部。致力于针对中国人体质的特殊医学用途配方食品研发生产,为临床特殊需求人群的治疗和康复提供更精准的营养支持,引领“富硒蛹虫草粉”天然健康产业的发展,为整个行业赋能。
参考文献:
[1]《食用菌学报》上(谭许朋, 梁慧嘉, 恽昊,等. 富硒蛹虫草对高尿酸血症小鼠的影响[J]. 食用菌学报, 2018, 25(3):7.)
[2]食品领域国际知名期刊Journal of Agricultural and Food Chemistry 上(中科院1区,Top,IF:5.279)(Novel Selenium-Peptides Obtained from Selenium-enrich Cordyceps militaris Alleviate Neuroinflammation and Gut Microbiota Dysbacteriosis in LPS-Injured Mice)

注:本文旨在介绍科学研究进展,不作治疗方案推荐

