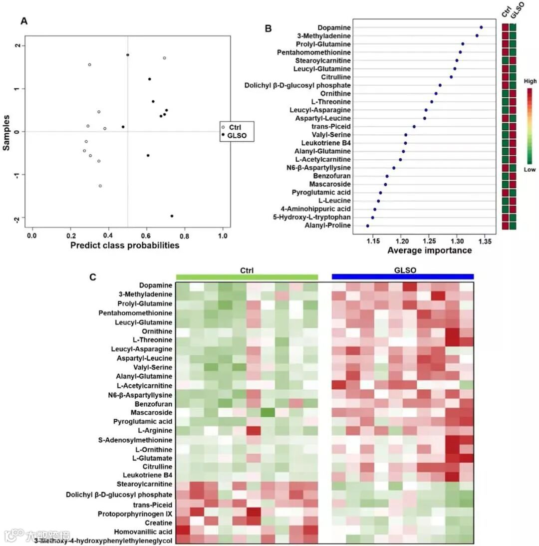
研究结果表明:GLSO增强了小鼠的巨噬细胞吞噬作用和NK细胞的细胞毒性。进一步的微生物组和代谢组学研究表明,GLSO引起肠道微生物群的结构重排,介导了多种代谢产物的改变。此外,GLSO引起了一系列关键代谢产物的调节,例如多巴胺,脯氨酰-谷氨酰胺,五甲基甲硫氨酸,亮氨酰-谷氨酰胺,L-苏氨酸,硬脂酰肉碱,二硫代β-D-葡萄糖基磷酸酯等。这些结果为人们了解GLSO对免疫系统的调节作用提供了新的见解。实验结果揭示如下:
1 灵芝孢子油增强免疫力
2 灵芝孢子油改变肠道菌群组成
3 灵芝孢子油特异性微生物的鉴定
4 对比粪便代谢组学中的肠道代谢
5 灵芝孢子油代谢产物的鉴定
6 灵芝孢子油免疫增强作用的关键特征
结论

