
科研背景
成果简介

研究结论
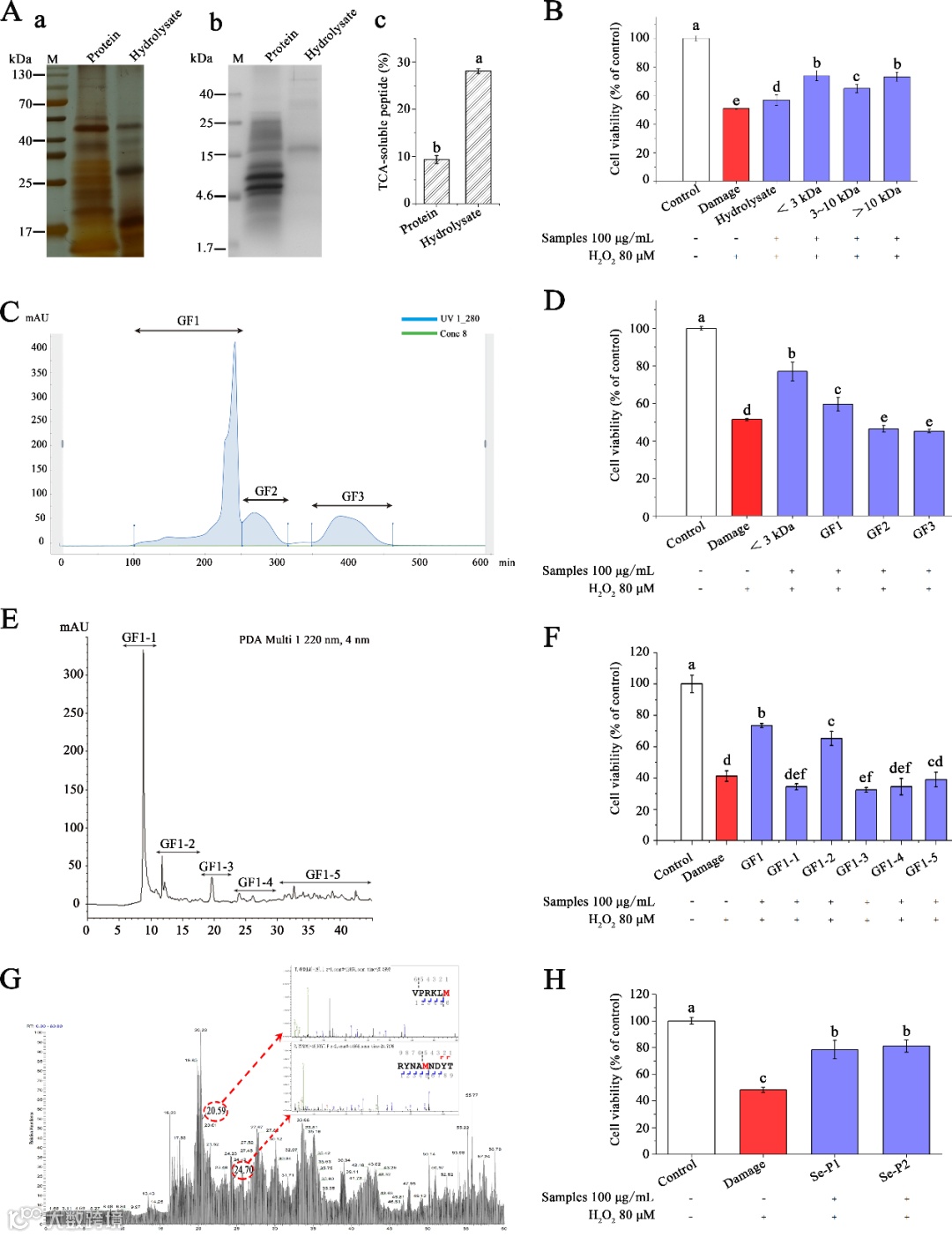
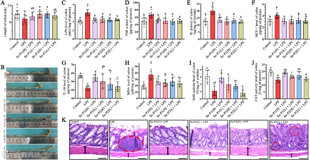
①从富硒蛹虫草中分离得到具有神经保护作用的硒多肽VPRKL(Se)M(Se-P1)和RYNA(Se)MNDYT(Se-P2);②Se-P1和Se-P2可减轻LPS诱导的神经炎症和认知功能障碍;③Se-P1和Se-P2可缓解LPS诱导的肠道炎症和肠道菌群失调;④肠道内稳态、肠道菌群结构与神经炎症之间有密切的关系。
创新与应用
专家简介
吴书建
广东粤微灵芝
科研背景
成果简介

研究结论
①从富硒蛹虫草中分离得到具有神经保护作用的硒多肽VPRKL(Se)M(Se-P1)和RYNA(Se)MNDYT(Se-P2);②Se-P1和Se-P2可减轻LPS诱导的神经炎症和认知功能障碍;③Se-P1和Se-P2可缓解LPS诱导的肠道炎症和肠道菌群失调;④肠道内稳态、肠道菌群结构与神经炎症之间有密切的关系。
创新与应用
专家简介
吴书建