
肺癌是全球第二常见的恶性肿瘤,而肺腺癌(LUAD)是临床上最常见的非小细胞肺癌病理类型,占所有肺癌病例约85%。
目前,肺癌的早期诊断和标准治疗虽已取得突破,但大多数患者在确诊时,就已经处于晚期。并且由于复发、耐药、放化疗副作用等影响,肺腺癌的整体预后仍然较差。医学界迫切需要开发出更多靶向且副作用低的新型抗癌药物。

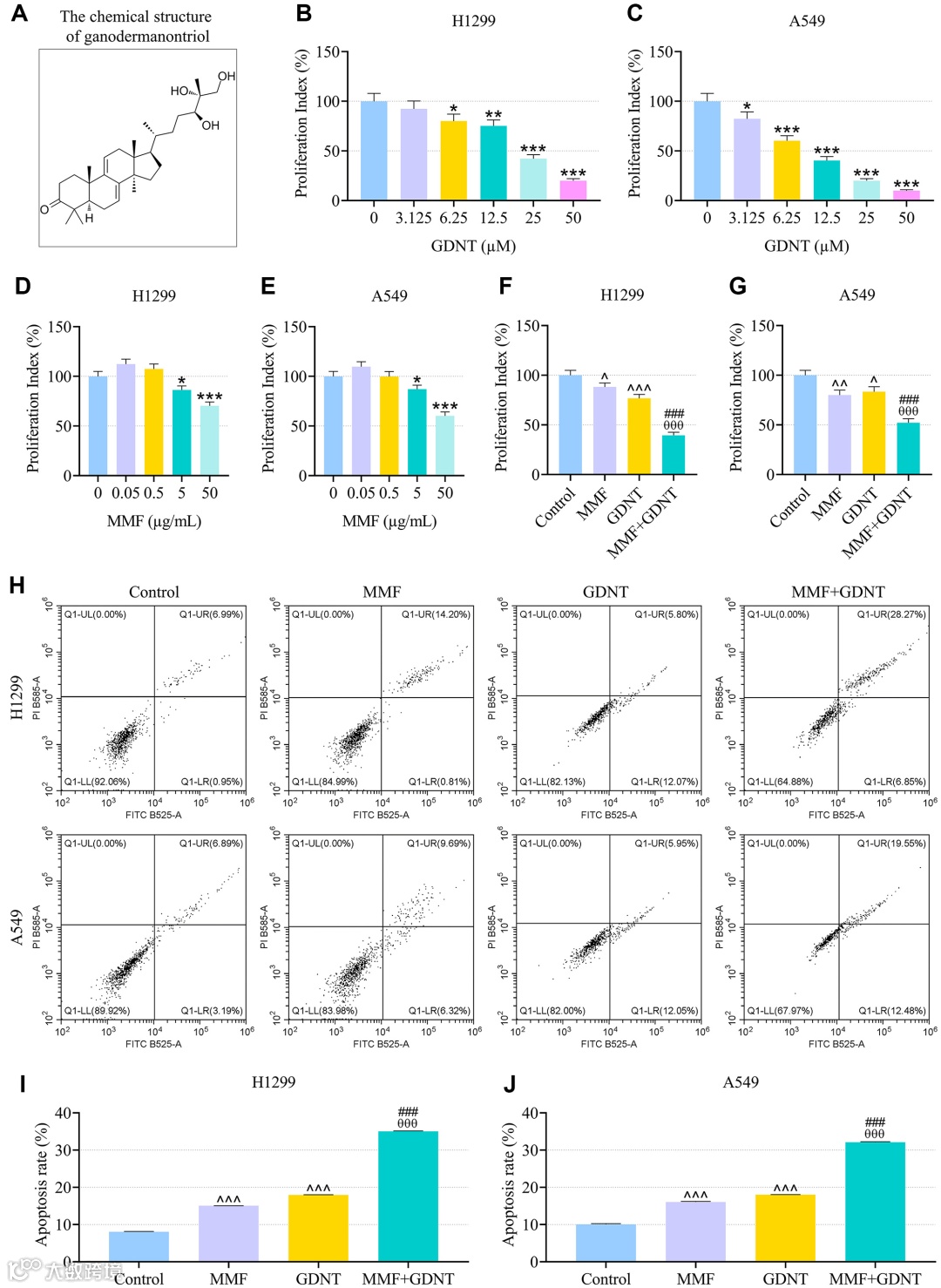
近年来,从灵芝中分离出的三萜、多糖、甾醇等多种有效成分,被证实在多种癌症防治中发挥重要作用。多项研究表明,灵芝及其提取物适合长期服用,具有无毒副作用、多靶点等优点。
因此,开发以灵芝功效成分为基础的辅助药物对提高患者的抗肿瘤疗效、改善患者预后具有重要意义,引发众多关注。

近期,温州医科大学等机构的研究人员通过体内外实验研究,进一步探究了灵芝在肺腺癌中的抗癌作用机制,并将研究成果发布于国际知名期刊《微生物学和生物技术杂志》(Journal of Microbiology and Biotechnology)上。
科研人员发现,从灵芝中提取的三萜成分(GDNT),能够从诱导肿瘤细胞凋亡、增强药物疗效两方面起到抗肿瘤作用。
参考文献: [1]Xie Q ,Cao Z ,You W , et al.Ganodermanontriol Suppresses the Progression of Lung Adenocarcinoma by Activating CES2 to Enhance the Metabolism of Mycophenolate Mofetil.[J].Journal of microbiology and biotechnology,2024,34(2):249-261.

