gcpzj13929
考生登录“广东省2018年高等职业院校自主招生网上报名系统” (以下简称“高职自主招生网上报名系统”,网址:http://www.eeagd.edu.cn/gzks)进行报考。报考前,请考生认真阅读以下报考须知,了解和掌握高职院校自主招生的政策规定和有关信息,并结合自身实际完成高职院校自主招生的报考。
一、了解高职院校的自主招生章程
考生报考前,请登录拟报考的高职院校官方网站,认真阅读高职院校自主招生章程,了解高职院校自主招生各招生方式对考生的要求以及相应的录取规则、录取标准,经济困难学生资助政策、奖贷学金政策等规定。
二、了解高职院校招生专业要求
考生填报志愿时,应结合自身实际情况进行填报。
(一) 普通高中毕业生考生要结合本人学业水平考试成绩等级及学考成绩(2018年1月份普通高中学业水平考试语文、数学、英语三门总分)与高职院校自主招生专业的要求进行报考。各高职院校招收的文理科、美术类、音乐类、体育类专业对高中学业考试科目及等级的最低要求,按照《广东省普通高校招生考试改革调整方案》(粤教考〔2008〕28号)执行,高职院校在此基础上提高普通高中学业水平成绩等级要求的,请详细阅读“2018高职院校自主招生专业汇总表(面向普通高中生)”或各高职院校网站上公布的自主招生章程。
(二)中职毕业生考生要结合本人中职阶段所学专业及取得职业资格技能等级证书情况与高职院校自主招生专业对考生中职阶段所学专业及取得职业资格技能等级证书的要求进行报考。请中职毕业生考生认真阅读各高职院校网站上公布的自主招生章程。
(三)考生要结合自身身体条件情况与高职院校自主招生章程公布的专业对考生身体条件要求进行报考,避免填报不宜就读的专业。
(四)民办院校及“中外合作办学”等专业学费标准较高,考生要结合自身家庭经济情况填报。
(五)非英语语种的考生填报志愿时,请向有关高职院校咨询。
三、了解报名及填报志愿时间
2018年高等职业院校自主招生报名及填报志愿时间为2018年3月1日—15日。其中,广东轻工职业技术学院、广东水利电力职业学院、深圳职业技术学院、广东食品药品职业学院、深圳信息职业技术学院等五所高职院校“学考+校测”(面向普通高中毕业生)考核方式的专业,与其他高职院校报考流程有所不同。上述五所高职院校将根据向社会公布的自主招生章程有关要求审定考生报考资格。在学校公布资格名单后,获得资格的考生在“高职自主招生网上报名系统”上交缴报考费后完成报考。报考上述五所高职院校的考生需于3月1日—10日进行网上报名,3月12日五所高职院校公布获“学考+校测”资格考生名单后,获得资格的考生需在3月15日前完成网上缴费确认,未列入上述五所高职院校资格名单的考生可在3月13-15日填报院校其他考核方式的专业,或填报五所院校之外的其他高职院校志愿。
另外,报考“文化基础+职业技能” 考核方式的中职毕业生和现代学徒制的高中毕业生、中职毕业生填报志愿后,要及时登录“高职自主招生网上报名系统”查询招生院校的资格审核结果,并于3月17日前登录系统完成网上缴费。
四、报名及志愿填报方式
(一)网上报名。考生通过互联网登录“高职自主招生网上报名系统”使用高考报名号及密码进行报名,阅读相关报考规定、要求,签订《诚信考试承诺书》。
(二)填报志愿并网上缴费。请考生事前查阅好有关报考资料,选择一种考核方式,准备好拟报考的院校代码和院校招生专业代码进行网上填报志愿。考生根据系统指引录入相关报考信息及按要求上传有关证明材料电子版。“学考+网测”考核方式设2个院校志愿,每个院校可填报1至2 个专业志愿。其余考核方式设1所院校志愿,并根据报考院校规定,可填报1至2个专业志愿。
(三)考生资格审核及确认。除报考第三条所述五所高职院校外,普通高中考生的报考资格审核由“高职自主招生网上报名系统”自动完成;中职考生、符合中职技能大赛获奖免试录取考生、免考“技能证书”考生及现代学徒制考生的报考资格审核工作,由各高职院校依据招生章程相关要求在“高职自主招生网上报名系统”完成,此类考生获得资格后再登录系统进行网上缴费。
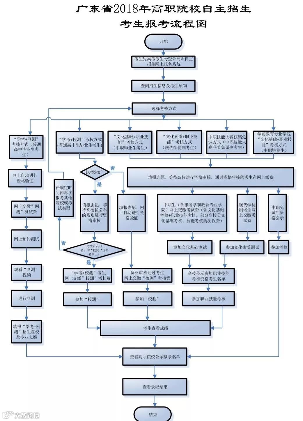
五、了解报考的流程
2018年高职院校自主招生共有六种招生方式,对应不同的报考和考核方式:
(一)“学考+网测”考核方式(面向普通高中毕业生考生);
(二)“学考+校测”考核方式(面向普通高中毕业生考生);
(三)“文化基础+职业技能” 考核方式(面向中职毕业生考生);
(四)“现代学徒制”考核方式(面向普通高中毕业生、中职毕业生);
(五)“中职技能大赛获奖免试生”考核方式(面向中职技能大赛获奖免试生考生);
(六)学前教育专业学院“文化基础+职业技能”考核方式(面向经备案的中职学校“学前教育”专业应届毕业生考生)。
考生只能在以上六种考核方式中选择其中的一种。各考核方式的报考流程见“广东省2018年高职院校自主招生考生报考流程图”。

(点击图片可查看大图)
六、了解网上缴费流程
考生报名及志愿填报以提交确认为依据。考生缴费前需详细核对报考信息及报考类别,一旦缴费成功,不予退费。请考生务必在网上正式报考前确认本人情况与拟报考院校及专业的要求是否相符,并记录好院校代码和专业代码,在网上完成录入。在网上点击“确认”按钮提交前,请务必再次确认报考信息是否正确。
七、考核时间安排
网上职业适应性测试时间为3月1日—15日,院校对中职生的文化素质考核时间为3月24日上午,对中职生和高中生的职业技能考核时间为4月1日前。
各高职院校具体考核方式及对应的考试时间安排,详见各自主招生高职院校网站上公布的详细信息。
八、了解网上职业适应性测试注意事项
(一)考生通过互联网登录“高职自主招生网上报名系统”,使用高考报名号及密码进行报名,完成网上缴费后预约“网测”时间,按照预约时间选择最多2个专业大类职业适应性测试视频进行网上观看及测试。
(二)建议考生完成“网测”预约后,自行选择安静且无干扰的场所进行网上观看与测试。
建议在计算机上进行网测视频观看及测试的环境为:
操作系统:Microsoft WIN7/WIN8/WIN10。
浏览器支持环境:IE9及以上,建议最好使用谷歌浏览器(Google Chrome)或火狐浏览器(Mozilla Firefox)。
(三)考生观看一个视频须达80%及以上,才可以进行答卷测试。同一个视频最多可进行2次观看及测试,系统取考生最高成绩用于填报志愿。考生根据取得的成绩选择与网测专业大类视频相匹配的院校专业进行填报志愿。每个视频一经选择,不得更换。观看视频过程中可以暂停,不可以快进,也不可以后退。
(四)测试题目从题库中随机抽取,包括客观题和判断题共20道,从每道题5分,满分100分。测试时间为60分钟(含作答附加题时间)。若因特殊原因中断测试后,第二次进入答题测试,测试卷会有变化,需要重新做题。
(五)测试答卷完成后,必须提交,提交后系统自动反馈测试成绩。测试成绩可以在“我的成绩”中查看。
九、报考其他事宜
本须知未尽事宜,请参阅相关招生文件及院校招生章程。考生在网上报名过程中,如有疑问,请向相关高校咨询。


