gcpzj13929
一、
招生对象及报考条件
(一)招生对象
拥护中国共产党的领导,热爱祖国,品德良好,遵纪守法,愿为社会主义现代化建设勤奋学习且具培养前途,身体健康状况符合普通高校招生的体检要求,并符合下列条件之一的人员可以报考:
(二)下列人员不得报考
1.普通高校应届毕业生之外的各类高等学历教育在校生;
2.因违反国家教育考试规定,被给予暂停参加本科插班生招生考试处理且在停考期内的人员;
3.因触犯刑律已被有关部门采取强制措施或正在服刑者;
4.不符合报考条件的其他人员。
二、
报名时间、报考点及报考费
1.预报名
注意!!!
2020年本科插班生报名取消现场确认环节,实行网上预报名、网上审核和网上交费。网上预报名时间为2020年1月2日至5日;考生提交预报名资料的48小时内,我校完成资料审核,考生可登录系统查看报名资格审核结果,审核结果为“通过”或“待验证”的考生可以交费;网上缴费截止时间为1月9日17:00。
2020年1月2日至5日(共4天)为网上预报名时间,考生通过互联网登录http://www.eeagd.edu.cn/bcks,进入“广东省本科插班生网上报名系统”进行预报名,阅读相关报考规定、要求,签订《诚信考试承诺书》,绑定手机号,录入报名信息,关注省教育考试院官微(gdsksy)小程序采集相片,上传资料,获取预报名号并设定密码。网上上传相片、资料不成功的考生,在预报名时间内自行前往我校报名点上传相片或交验、上传相关报名资料。逾期不再办理预报名手续。(地点:肇庆学院校本部行政楼一楼西侧125室招生办,联系电话:0758-2716043.)
2.确认报名
2020年1月9日17:00为报名交费截止时间。
(1)考生可通过报名系统自行查看招生院校的审核结果,审核结果为“通过”或“待验证”的考生须在规定的时间内进行网上交费,确认报名资格。
(2)交费成功的考生才能参加编排考场座位、打印准考证;不交费的考生视为放弃报名资格。
3.报考费
报名考生需交报考费200元/每人。
三、
网上预报名时需要上传的材料和办法
考生须将以下资料扫描或拍照上传至“广东省本科插班生网上报名系统”(须确保资料真实、完整、清晰):
四、
准考证的领取
请考生留意广东省教育考试院网站公告,自行在“广东省本科插班生网上报名系统”打印准考证,请谨记确认报名表上的准考证号,一旦丢失无法找回,后果自负。
五、
招生专业及计划
肇庆学院2020年本科插班生招生专业及计划:汉语言文学(师范)200人、英语(师范)225人、小学教育(师范)100人、学前教育(师范)50人、生物科学(师范)100人、生物技术(师范)40人,国际经济与贸易120人、会计学120人、市场营销60人、数学与应用数学(师范)120人、计算机科学与技术(师范)20人、环境工程50人、食品科学与工程60人、酒店管理50人、旅游管理100人,共十五个专业,合计1415人,考生只能报考一所院校一个专业(招生专业的报考范围详见附件1)。
六、
考试
七、
录取
录取分数线由省招生委员会确定,最低录取控制分数线分文科类、理科类、英语类、艺术类等专业划定。录取工作由省招生办公室具体组织实施。我校根据省教育考试院划定的五门考试科目总分和省统考三科总分的最低控制分数线,从高分到低分择优录取。
八、
入学收费标准
被录取考生入学收费标准按省物价局的规定执行。
九、
在校学习期间的管理
本科插班生为国家任务生,秋季入学,全日制脱产学习。插班生入学后,由招生学校进行思想政治、专科学历、健康情况复查,经复查未通过的,取消其入学资格;复查合格并经注册后,即成为学校的正式学生,插入本科专业三年级学习,并按插入年级的管理办法进行管理。
十、
毕业与就业
本科插班生修完本科教学计划规定的课程,德、智、体考核合格,准予本科毕业,发给本科毕业证书。
符合《中华人民共和国学位条例》规定者,授予相应的学士学位。
本科插班生毕业后的就业办法,与普通高校本科毕业生相同。
肇庆学院招生办公室联系方式
咨询电话:0758-2716043
邮箱地址:zqxyzsb@zqu.edu.cn
招生网址:http://zsb.zqu.edu.cn
QQ在线:168286964
新浪微博:广东肇庆学院招生办
学校地址:广东省肇庆市端州区肇庆大道肇庆学院
附
件
1:
一、2020年肇庆学院本科插班生招生答考生问
1、请问今年招生专业和招生计划数如何?去年的报考人数和录取情况如何?
说明:具体招生专业、招生人数、收费标准及说明以广东省教育考试院公布的《广东省2020年本科插班生招生专业目录》为准。
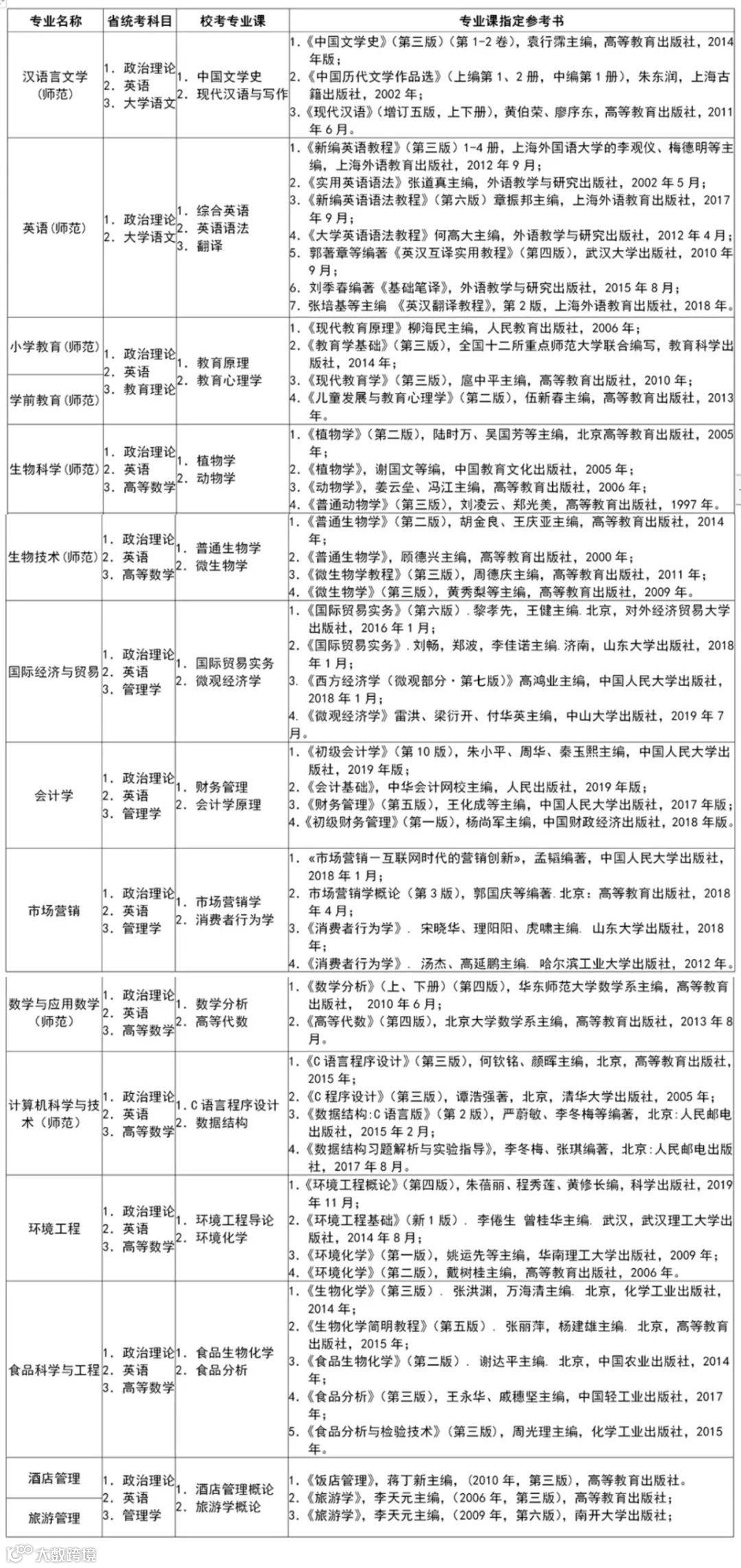
二、请问招生专业的考试科目和参考书有哪些?

三、请问网上报名有哪些注意事项?
考生姓名和身份证号等信息是录取入学后注册学籍的重要信息,请在网上报名时慎重输入,仔细确认;通讯地址与联系电话不要随意更换,以确保录取通知书的查收和方便联系;考生网上报名后,请牢记网上预报名号及密码。
四、请问录取后能转专业吗?毕业与就业的政策如何?
插班生为国家任务生,全日制脱产学习。9月份注册入学后,即成为学校的正式学生,插入本科专业三年级学习。插班生不办理转专业。
插班生修完本科教学计划规定的课程,并考核合格,发给本科毕业证书。符合学位授予条件的,授予学士学位。插班生毕业后的就业办法,与普通高校的本科毕业生相同。
插班生考试各科满分为100分,五科总分为500分。由省招办划定五门考试科目总分和省统考科总分的最低录取控制分数线,学校根据考试五科总分择优录取。
插班生录取约在4月中旬。考生成绩和录取查询留意网站公布,可登陆省招办网站http://www.eeagd.edu.cn或学校招生办网站http://zsb.zqu.edu.cn/进行查询。
六、学校有没有开办考前辅导班?有没有往年真题?有没有考试大纲和专业参考书?
为净化招生考试环境、体现公平竞争,学校不开办任何考前辅导班。往年真题也不对外公布。专业科目的考试大纲可登录我校招生办网站http://zsb.zqu.edu.cn/的招生动态栏目查阅,各考试科目的参考书由考生自行购买。
七、请问监督方式有哪些?
监督申诉电话:0758-2716246,请考生密切关注招生办官网及广东肇庆学院招生办微信公众号平台公布的最新消息。
附
件
2:
广东省2020年本科插班生考生专科毕业学历验证方式及注意事项
一、考生专科毕业学历验证方法
(一)考生在预报名时自行在广东省本科插班生招生报名系统中验证专科学历。广东省本科插班生网上报名系统(网址:http://www.eeagd.edu.cn/ bcks)具有“专科学历验证”功能。已取得专科毕业证的考生在预报名过程中可自行进行专科学历验证,由报名系统自动反馈验证结果。该项专科学历验证功能仅限于已取得专科毕业证的考生进行在线学历验证。
(二)对属1991年以前毕业的专科毕业生或在报名系统中确实无法查询到验证结果的考生,考生须自行前往学信网(https://www.chsi.com.cn/xlrz/index.jsp)网上申请专科学历认证,并在规定时间内在报名系统中上传相关验证结果材料。
(三)招生院校在审核考生报名资料时可根据考生预报名时专科学历验证的结果,进行下一步审核操作:
1.考生在报名系统进行专科学历验证结果为“通过”的,招生院校可直接审核考生上传的其他资料,并设置审核结果。
2.考生在报名系统进行专科学历验证结果为“不通过”的,但考生上传了“中国高等教育学历认证报告”(或“教育部学历证书电子注册备案表”),招生院校可在审核资料时通过登录学信网的“认证报告查询”(网址:http://www.chsi.com.cn/xlrz/index.jsp),输入考生上传的“中国高等教育学历认证报告”(或“教育部学历证书电子注册备案表”)上的证书编号及报告编号、在线验证码核查考生的专科学历情况,根据核查结果在报名系统中点击“已验证专科毕业证书”,对专科学历核查属实的考生进行人工标识设置。
(四)若考生无法在报名系统中通过专科学历验证,也未及时办理“中国高等教育学历认证报告”(或“教育部学历证书电子注册备案表”),但考生在“申请补学历认证报告”中签订了“补报资料承诺书”的,招生院校可以在报名系统中点击“待验证专科毕业证书”将考生设置为“待验证”。
二、招生院校工作人员验证注意事项
(一)对在报名系统中因错误输入造成验证结果为“不通过”的考生,考生可持专科毕业证书等相关资料前往招生院校(报名点),由招生院校在报名系统中重新在线验证,要注意核对报考本科插班生考生的姓名、身份证号、专科毕业证书编号、毕业学校、毕业时间,剔除因输入有误、全角字符等造成的错误,确保考生验证顺利完成。
(二)对按规定须考生到招生院校(报名点)提交相关资料的,招生院校必须认真查验考生专科毕业证书等资料的原件及复印件,核对无误后,招生院校不留存其资料的原件,工作人员须在复印件上加具“与原件相符”,查验经办人签名、写明日期并加盖公章,在录取前扫描上传至“广东省本科插班生管理系统”。


