
一年一次的直招军士工作今日正式启动,将从全日制大专以上学历毕业生中直接招收专业技能人才,涉及的专业更多,门槛相对直招军官更低,应征青年还可同时参加义务兵征集,对于下决心要去部队的人来说,相当于有了“双保险”。
今天开始的网上报名,只是一次摸底。国防部征兵办公室将系统梳理各地符合专业要求的应征青年报名潜力信息,然后再下达各省(区、市)具体招收计划。

招收对象
普通高等学校全日制应届、往届毕业生,所学专业符合部队专业需要,未婚,男性24周岁以内(1997年9月1日以后出生)。
招收普通高等学校应届毕业生,所在高校和所学专业已开展职业技能鉴定的,应当取得国家颁发的中级以上职业资格证书。

招收专业
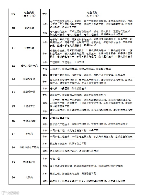
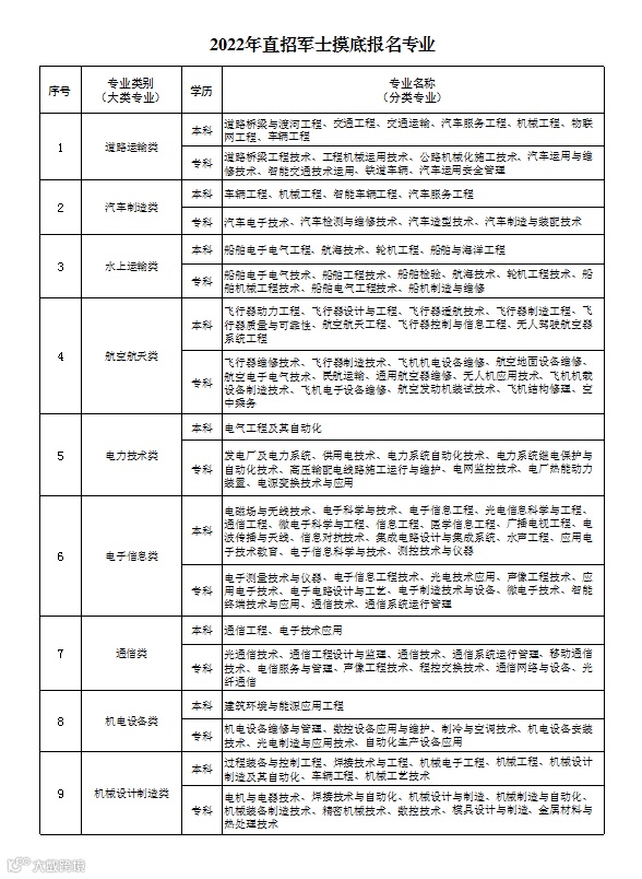
经初步统计,2022年直招军士涉及道路运输、汽车制造、电子信息、通信、计算机、机电设备、机械、医药等400余个军民通用专业。
(可左右滑动查看更多专业)

报名渠道
采取网上报名,普通高等学校男性应届毕业生可登录“全国征兵网”,点击招收军士报名查询招收专业,符合专业条件的进行大学生网上预征报名的同时申请参加招收军士报名。

组织流程
3月25日起,依托全国征兵网组织应征青年网上摸底报名;国防部征兵办公室根据部队直招需求和网上报名情况,下达各省(区、市)招收任务。

基 本 条 件
1.身高160cm以上;
2.裸眼视力4.5以上;
3.体重符合下列条件且空腹血糖<7.0mmol/L的,合格。
男性:17.5≤BMI<30,其中:17.5≤男性身体条件兵BMI<27;
BMI≥28须加查血液糖化血红蛋白检查项目,糖化血红蛋白百分比<6.5%,合格。
4.有下列情况之下者建议不要报名:
①面颈部文身或者瘢痕长径超过3cm的,带有淫秽、暴力和非法组织标志等文身的;
②有违法犯罪记录的;
③有严重生理缺陷或严重残疾的;
④患有精神类疾病、艾滋病及其病毒携带者、恶性肿瘤、神经系统疾病等严重疾病的。
具体标准条件以《应征公民体格检查标准》和《军队征集和招录人员政治考核规定》及有关规定为准。
注意事项:①今年直招军士体格检查、政治考核具体时间安排,请咨询应征地兵役机关。②完成网上报名后,请密切关注网上审核结论,跟踪掌握应征报名进展情况,保持通信联络顺畅,根据应征地兵役机关通知要求参加应征。③因应征地招收军士专业和计划限制,未能被确定为直招军士送检对象的,还可根据应征地兵役机关安排参加义务兵征集。

常 见 问 题 答 疑
1.什么是直招军士?
直接从非军事部门招收军士,是指根据《兵役法》《征兵工作条例》以及有关规定,直接招收普通高等学校毕业生入伍,作为志愿兵役制士兵到部队服现役。招收军士招收对象为全日制大专以上学历,未婚,所学专业与部队需求专业相同。
2.直招军士报名流程有哪些?
招收军士按照报名登记、体格检查、政治审查、专业审定、批准入伍、签订协议、交接运输的程序办理。
县级以上征兵办公室负责组织对报名人员进行体格检查和政治审查,合格者由县级以上征兵办公室会同学校或者有关部门进行专业审定。对体格检查、政治审查、专业审定合格者,经全面衡量,择优批准服现役,并签订《招收军士协议书》。
3.直招军士和义务兵报名冲突吗?能同时报名吗?
不冲突,可以同时报名,一次体检两次选择,选择的应征地应当为同一地。
4.直招军士如何定军衔?
依据规定,普通高校本科应届毕业生入伍后授予下士军衔,服役满1年后授予中士军衔;高职(专科)应届毕业生入伍后授予下士军衔,服役满2年后授予中士军衔。
5.直招军士至少服役多少年才可以退役?
依据规定直招军士应当至少服满高一个军衔级别的服役年限。特殊情况经本人申请和军级以上单位批准,可以安排提前退出现役。
6.招收军士服现役期间可以提拔为干部吗?
招收军士在部队服役期间表现优秀、符合总部有关规定的可以按计划选拔为基层干部。
7.直招军士是否也分两阶段报名?
直招军士仍然是一年一次。
8.招收军士入伍后享受学费补偿代偿政策吗?
招收军士入伍后,作为志愿兵役制士兵在部队服现役,按照相应的军士工资标准发放工资,享受国家资助政策。
9.招收军士退役后如何安置?
招收军士符合退休、转业或者复员条件的,按照国家有关规定分别作退休、转业或者复员安置;符合退休或者转业条件,本人要求复员经批准也可以作复员安置。符合转业条件以转业方式退出现役的、符合退休或者转业条件以复员方式退出现役的,由入伍时常住户口所在地县(市、区)或者上一级政府接收、安置,也可以由其父母、配偶或者配偶父母常住户口所在地县(市、区)政府接收、安置;其他以复员方式退出现役以及因故不能以退休、转业或者复员方式退出现役的,由入伍时或者父母常住户口所在地县(市、区)政府接收。
10.招收军士入伍后其家庭享受军属待遇吗?
被批准服现役的招收对象,由县(市、区)征兵办公室发给《应征公民入伍通知书》,其家庭凭《应征公民入伍通知书》在当地享受军属待遇。
END


