2022新生入学须知
梦想的列车已鸣笛出发
请准备切换至开学频道
熟悉“大学生”的新人设
如果你对大学生活
既憧憬又迷茫
那么请收下这份新生入学须知
(纸质版手册随录取通知书一同寄出)
小编建议你抓紧收藏!
保证开学不迷路~
报
到
时间和地点
(一)网上预报到注册
1、网上预注册时间
2022年9月1日至16日8:00—22:00
2、网上预注册方式
(1)登录学校网站主页
进入https://www.gcp.edu.cn主页,在“招生就业”菜单下点击“新生预报到”进入新生预报到注册系统。
(2)网上预报到注册
点击进入预报到系统并填写个人资料和调查表完成预报到注册;
或关注微信公众号“广州城市职业学院”(微信号:gcp_13929),通过手机等移动终端进入预报到系统进行预报到注册。
(3)注册学校企业微信
使用自己的手机号码注册学校企业微信,以便及时接收学校通知。
(二)到校现场注册
2022年9月17日(周六)全天
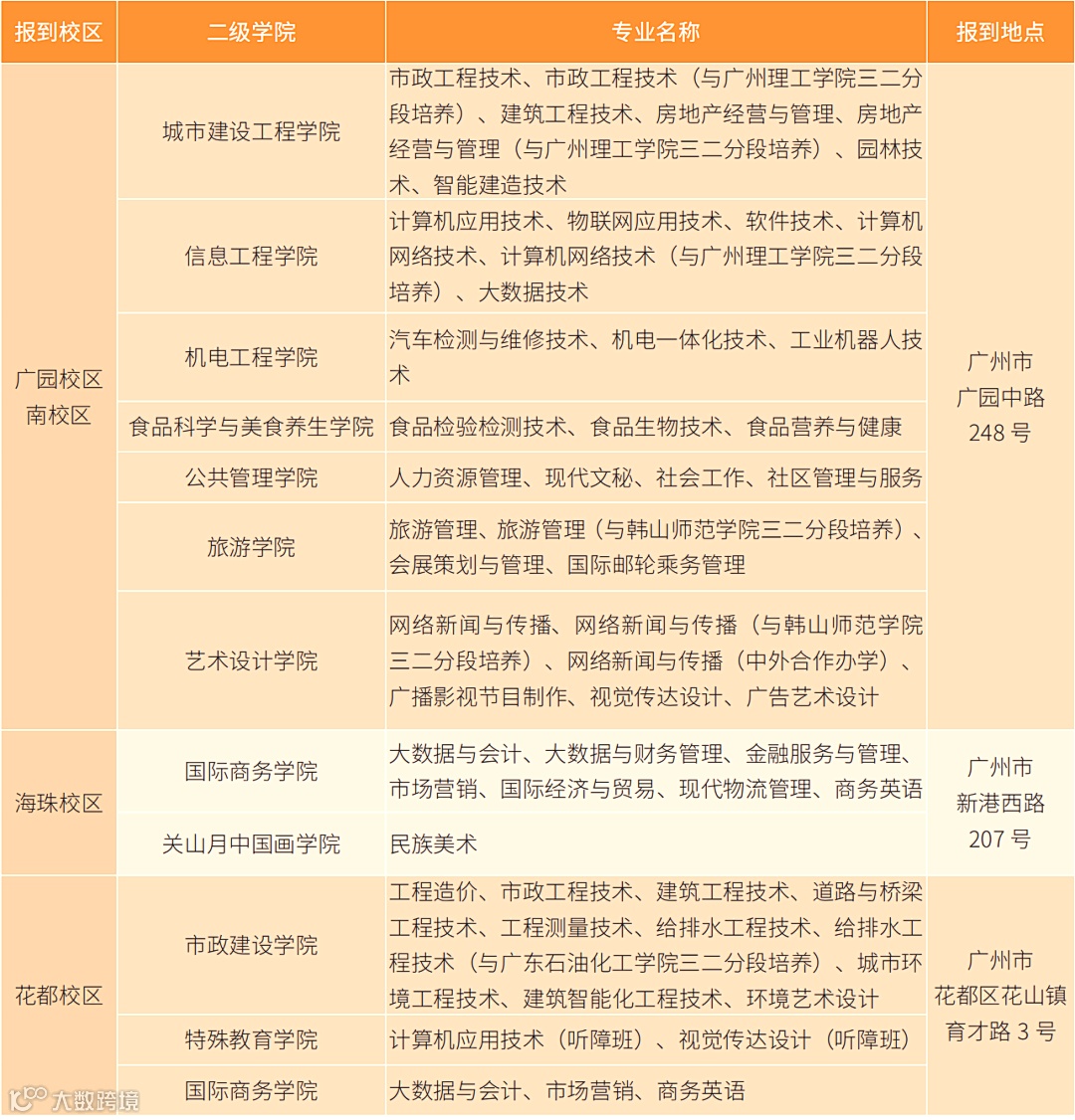
(三)报到地点
![]()
报
到
手续
(一)现场报到注册须带以下材料
(1)录取通知书、本人身份证原件、高中/中职毕业证原件、高考准考证原件。
(2)本人身份证复印件2份,其中1份必须有学生本人的签名,用于办理学生银行卡(学生在报到注册后会收到由学校统一开办的工商银行卡,用于缴交下一学年学费、住宿费、教材费和医疗保险费等)。
(3)近期免冠半身小一寸彩色照片12张(请在每张照片背面写上姓名与专业)。
(4)党、团员组织关系介绍信。
(5)考生纸质档案材料。请新生凭录取通知书到所在中学或当地市、县招生办公室领取考生纸质档案(密封、签章完整)并办理有关手续。
(6)公民兵役证复印件。男生新生应到户籍所在地的兵役机关进行兵役登记。
(7)《广州城市职业学院学生健康卡》
(识别以下二维码下载)
(8)家庭经济困难学生可于报到当天通过学校开设的“绿色通道”先报到注册。申请资助须填写《广东省家庭经济困难学生认定申请表》,并提交相关证明材料,详见录取通知书信封内《学生资助政策热点问答汇编》和《生源地信用助学贷款申请指南》(2022版)。
(9)新生入学时可以自愿选择是否办理户口迁移手续,办理户口迁移的新生须提交资料,详见《新生户口迁移须知》。
◆报到前请核对本人身份证号与录取通知书上的身份证号是否一致,如果不一致按粤招办普〔2010〕17号文办理有关手续。
◆除拟入伍参军新生外,所有新生均须按时办理网上预报到注册和到校现场注册手续。办理到校现场注册手续必须新生本人亲自到场,不得代办。
(二)办理户口迁移手续
报
到
接待点和乘车指引
(一)新生指引接待点
学校将于9月17日(周六)全天在广州火车站、省汽车客运站、广州南站、天河客运站设立新生指引接待点(咨询电话:020-86376473)。
(二)新生入学报到乘车指引
缴
费
相关事项
(一)收费标准
根据粤发改价格〔2016〕367 号文规定,我校学费等收费标准核定如下:
报到校区为广园 / 海珠(学制三年)
单位:元/学年
报到校区为广园 / 海珠(学制两年)
单位:元/学年
报到校区为花都(学制三年)
单位:元/学年
注:① 由于住宿条件不同,广园校区和海珠校区住宿费收费标准为500-1200元/学年,住宿费预收1200元/学年,花都校区住宿费收费标准为1500-1700元/学年,住宿费预收1700元/学年。住宿费根据学生来校报到以后按实际入住的宿舍收费标准收取(走读生不用交住宿费),住宿费多退少补,多收部分统一退到学校为新生开设的工商银行卡。
② 教材费为预收代管费,根据教材实际使用情况多退少补。
③ 根据《广州市医疗保障局 广州市财政局关于公布2023年广州市城乡居民医保筹资标准的通知》(穗医保发〔2022〕14号)要求,2023年学生医疗保险个人缴费标准398元/人。医保费按粤人社发〔2010〕243号文件规定属于代收费项目,如参保学生符合办理困难学生资助条件,则核实后统一退回个人实际缴费款项到新生本人银行卡内。
④ 新生可自带生活及床上用品,也可在报到时现场购买,厂家直销。购买包括优质棉胎、枕心、枕套、纯棉被套、纯棉蚊帐、毛巾被、床单、草席、水桶、水壶、衣架、枕巾、面巾等床上用品,费用自理。
⑤学生军训期间按穗价〔2011〕131号和粤教监〔2015〕3号文件规定,由学校军训服装中标供应商收取服装费65元/人(到校后收取)。
⑥ 新生到校后按照自愿原则购买校服(含礼服),由校服厂商直接收费。
(二)缴费流程
1、缴费时间
2022年8月15日至9月16日
2、缴费方式
“广州城市职业学院信息服务”微信公众号平台缴费
3、缴费指引
(1)微信扫描下方二维码或搜索关注“广州城市职业学院信息服务”微信公众号。
(2)点击菜单【微信校园】—【学生缴费】,进入绑定新用户页面,显示绑定账号,输入本人姓名,身份证号,点击确定。
(3)点击“我的信息”,查看、核对个人基本信息,并确认。
(4)点击“待缴信息”,勾选本次要缴纳的学费、住宿费、教材费、基本医疗保险费,确认收费金额后点支付。
(5)完成支付扣款成功后,可返回登录页面查看缴费历史查询缴费记录。
注:微信支付可以选择用微信零钱包、微信绑定银联银行卡,支付过程不收取任何手续费用,注意不能使用支付宝扫码。如在线缴费过程中遇到任何问题,请拨打服务热线 020-86370317 咨询。
特
别
提示
(一)关于延期注册
1、因故不能如期注册的新生,请务必提前向我校教务处办理请假手续。
请发送邮件至教务处邮箱(179449055@qq.com)说明延期注册原因、请假时长、来校注册时间,并提供可靠的联系方式,等待教务处回复邮件反馈审批意见。
2、未经请假批准超过两周不报到的新生,将取消入学资格。
(二)关于保留入学资格
1、入伍新生办理保留入学资格
入伍新生不需交任何费用、无须办理新生入学注册手续,但必须及时办理保留入学资格手续。请入伍新生到当地武装部填写《应征入伍普通高等学校录取新生保留入学资格申请表》(一式两份),加具当地征兵办意见后,携同入伍通知书复印件到学校教务处办理相关手续。
入伍保留入学资格学生退役后,凭《退役证》于退役当年新生注册报到日(可发邮件至179449055@qq.com询问当年新生注册时间)至教务处办理注册手续。
2、其它原因保留入学资格
如确有特殊原因不能在录取当年入学,可发邮件至教务处信箱(179449055@qq.com)提出申请保留入学资格一年,邮件内容须说明申请原因,并提供可靠的联系方式,必要时附相关证明材料拍照件,等待教务处回复邮件反馈审批意见。
(三)新生入学疫情防控要求
1、新生应及时关注学校微信公众号、微信群、QQ 群等媒体平台发送的相关通知、公告以及防控科普知识,了解疫情防治知识和防控要求,提高自身防控能力。
2、身处中高风险地区的新生,要按照国家和当地政府要求,全力配合做好疫情防控工作,每天测量体温并记录,关注自身身体状态。
3、新生在来校途中要做好个人防护,应尽量自备免洗洗手液、口罩等防疫物资。乘坐公共交通工具时,应全程佩戴口罩,避免与他人近距离接触和交谈,尽量不在公共餐馆就餐。随时注意手部卫生,减少接触公共物品和部位,不用污染的手接触口、鼻、眼睛等部位。
4、年满 18 周岁、无新冠肺炎疫苗接种禁忌症的新生,请尽量在入学前完成新冠肺炎疫苗接种。如有接种禁忌症,入学时需提供医疗机构相关证明。
5、新生报到当天请携带填写好的《广州城市职业学院学生健康卡》报到注册。
(四)关于城乡居民社会医疗保险
咨
询
电话
|
部门/(咨询事宜) |
联系电话 |
|
教务处 (报到注册咨询、办理新生入伍保留入学资格手续、往年录取保留入学资格学生注册) |
020-86375421 |
|
学生处 (助学贷款咨询) |
020-36586434 |
|
财务处 (缴费咨询) |
020-86370317 |
|
武装保卫部 (户口迁移咨询、兵役证咨询) |
020-86376439 |
|
招生办公室 (招生录取咨询) |
020-86375471 |
|
信息与教育技术中心 (网上预报到注册咨询) |
020-86376248 |
|
二级学院 |
联系电话 |
|
城市建设工程学院 |
020-36500979 |
|
信息工程学院 |
020-36248882 |
|
机电工程学院 |
020-86378113 |
|
食品科学与美食养生学院 |
020-36501337 |
|
国际商务学院 |
020-34454197 |
|
公共管理学院 |
020-86358907 |
|
旅游学院 |
020-86376003 |
|
艺术设计学院 |
020-86378493 |
|
关山月中国画学院 |
15521125272 |
|
市政建设学院 |
020-86948267 |
|
特殊教育学院 |
15989222919 |
注:教务处、学生处、财务处、武装保卫部、招生办公室、信息与教育技术中心办公地点均在广园校区南校区 8 号楼。
更详细的内容
都在纸质版 新生入学须知
或点击“阅读原文”查看
超全新生入学须知电子版!
请提前做好报到的准备工作
享受剩余的快乐假期时光
9月17日等你来哦~
我们不见不散!
-END-
版式:邝倩怡
初审:罗自成
终审:学校招生办公室


