gcpzj13929
广州城市职业学院
2020年
高职扩招专项行动
招生简章
院校代码:13929
办学性质:公办普通高等学校院校
广州城市职业学院是2005年3月经广东省人民政府批准、国家教育部备案,由广州市人民政府举办的广东省示范性高职院校。2009年5月,广州市政府批准学院加挂“广州社区学院”牌子。
学院的办学理念是:“质量立校、人才强校、文化塑校、特色兴校”。办学定位是:立足广州,服务城市发展;以高等职业教育为主,积极拓展社区教育;坚持职业教育规律,坚持文化塑校,坚持内涵发展,努力把学院建设成为以岭南文化与时代精神相互交融为特征的高级技术技能人才培养基地、应用技术转化平台、社区教育与服务示范中心和市民终身学习园地。学院发展的四大办学优势是:北上广一线城市的中心区、国家重要中心城市的风景区、文理工艺专业兼有的综合区、毕业生高就业率的示范区。
学院办学历史最早可以追溯至1962年,50多年来为社会各界培养了30多万人才,受到社会的广泛好评。2009年12月,学院以优异的成绩通过教育部人才培养工作评估。2020年4月被广东省教育厅确定为广东省示范性高等职业院校。
01
招生对象
报考条件
壹
符合广东省普通高等学校统一招生考试报名资格并取得2020年考生号的面向退役军人、下岗失业人员、农民工、高素质农民、企业在职员工等社会人员,及符合条件的港澳台考生。
贰
累计具有广东省1年(含)以上社保并与我省企业签订了劳动合同的外省户籍在职员工也可报考,社保统计截止时间为2020年8月31日。
叁
现代学徒制考生在办理录取手续前必须已和试点专业合作企业签订劳动合同。
肆
2020年在其他考试中被高校本专科录取的考生(含录取后不报到考生),不能参加高职扩招专项招生录取。
退役军人指符合相关规定,退出现役的军官、士官和义务兵;
下岗失业人员包括在人力资源社会保障部门公共就业服务机构登记失业的人员和因企业生产经营困难停工停产的下岗待岗职工;
农民工指户籍仍在农村、在本地从事非农产业或外出从业的劳动者;
高素质农民指长期稳定以农业及关联产业为主要职业,具有一定规模化水平,具备较高科学文化素质和生产经营能力,农业生产经营收入是主要劳动收入的现代农业从业者。
以上四类人员的考生身份,由考生在报名系统中根据自身实际情况填写。
02
招生计划
招生专业
壹
社会人员学历提升计划
(点击查看大图)
以上招生专业及招生计划以考试院公布为准。
贰
现代学徒制试点计划
(点击查看大图)
以上招生专业及招生计划以考试院公布为准。
03
报名方式
志愿填报
高考报名
壹
网上报名
考生于2020年9月29日9:00至10月9日17:00登陆2020年高职扩招报名及志愿填报系统(http://www.eeagd.edu.cn/pgks)根据系统指引阅签诚信承诺书,填写注册信息、报名信息及志愿信息、联系方式、个人简历、家庭关系等信息,获取报名号、绑定手机号,通过微信小程序采集相片并经核对信息无误后根据实际按照要求上传相关证明材料电子版。
贰
考生须上传证明材料
(1)广东省户籍考生。须上传本人身份证、户口簿、高中阶段(含普通高中、中职、中专、职中、技校,下同)学校毕业证书原件或同等学力证明电子版。
(2)符合条件的港澳台考生。符合条件的港澳考生上传本人香港或澳门居民身份证、《港澳居民来往内地通行证》或《港澳居民居住证》、高中阶段学校毕业证书原件或同等学力证明电子版;符合条件的台湾省籍考生上传本人在台湾居住的有效身份证明、《台湾居民来往内地通行证》或《台湾居民居住证》、高中阶段学校毕业证书原件或同等学力证明电子版。
(3)外省户籍在粤工作人员。须上传本人身份证、高中阶段学校毕业证书原件或同等学力证明、本人与企业签订的劳动合同,以及本人累计在粤满一年的参保证明电子版。参保证明时间计算截止日期为2020年8月31日,由考生携带身份证或社会保障卡前往属地社会保险基金管理局办事大厅打印或在广东政务服务网上打印。外省户籍在粤工作人员参保情况将在考生报名结束后由省社保部门统一复核。对于复核情况不属实的考生,取消高职扩招专项报名资格,由此产生的一切后果由考生负责。
(4)现代学徒制考生。满足上述1、2、3条件之一的现代学徒制考生还须上传与试点专业合作企业的劳动合同原件电子版或在录取前向招生院校提供与试点专业合作企业的劳动合同复印件。
(5)退役军人考生。满足上述1、3条件之一的退役军人考生还须上传本人退役证(或复员证、退伍证)原件电子版。
(6)申请免“文化素质”考试的退役军人、下岗失业人员、农民工或新型职业农民的考生需上传相关证明材料原件电子版。
(7)申请免“职业技能”考试的和申请免试的考生需上传相关证书原件电子版。
志愿填报
壹
计划类型及院校专业选择
高职扩招专项考生仅可根据自身实际情况选择1类计划类型,1所院校1个专业进行填报。
贰
报考资格复核及志愿确认
考生报考资格复核由我校组织开展。考生完成资格审核后按照我校招生简章要求进行报考资格复核。我校将对考生户籍信息、学历信息、退役军人考生的退役证明材料、劳动合同签订情况、外省户籍在粤务工人员参保情况及与本省企业签订劳动合同情况等进行认真审核。现代学徒制试点报考考生资格由我校会同试点合作企业联合审定,且只能录取试点合作企业在岗职工。
我校在审定考生报考资格时按流程进行审核及复核,并在系统中将报考资格复核通过的考生状态设置为“资格复核通过”,并打印考生资格审核登记表,填写审核意见及加盖公章。考生一经我校资格复核通过,即完成志愿确认,不能再进行志愿更改。我校打印考生资格审核登记表及相关证明材料留存备查。对于资格复核不通过的考生,我校在网上将考生状态设置为“资格复核不通过”,考生可登录高职扩招报名及志愿填报系统进行相关信息、填报计划类型及院校专业志愿修改,按照修改后的志愿院校要求重新进行报考资格审核、复核及志愿确认。考生在报考资格审核期间,应及时登录系统查看审核状态,并合理安排时间,在规定时间内完成志愿填报、报考资格审核及复核手续。
04
报考流程
(点击查看大图)
05
考核方式
壹
“高职扩招专项”考生采用“文化素质+职业技能”
(1)测试由我校自主确定考核形式,自主命题组织开展。测试的内容包含文化素质(40分)及职业技能(60分),测试满分值为100分。
(2)对于退役军人、下岗失业人员、农民工和新型职业农民(需提供相关证明材料),可免予“文化素质”考试,“文化素质”考试成绩按40分计。
(3)取得与所报考的招生专业大类相关的省级以上人力资源和社会保障部门主考(或授权)的初级(广东省教育考试院主考的专业技能课程证书C级及以下)职业资格技能等级证书的考生,报考相关专业可免“职业技能”考核,“职业技能”考试成绩按60分计。
(4)拟录取考生的测试成绩原则上不低于测试满分值的40%。
贰
考试时间
2020年10月16日(周五)下午14:30-16:00
叁
考试地点
广州城市职业学院南校区(广州市白云区广园中路248号)
肆
考核方式
社会人员学历提升计划、现代学徒试点专业,“文化素质”和“职业技能”考核均采用笔试的方式进行;本考试满分值为100分,其中“文化素质”占40分,“职业技能”占60分;考试时间分别为“文化素质”考试30分钟,“职业技能”理论考试时长60分钟。
伍
取得与所报考的招生专业大类相关的省级以上人力资源和社会保障部门主考(或授权)的中级(广东省教育考试院主考的专业技能课程证书为B级)及以上职业资格技能等级证书的考生;广东省教育厅组织的广东省中等职业学校技能大赛获三等奖以上或全国职业院校技能大赛组织委员会组织的全国职业院校技能大赛相关奖项,经我校核实资格并公示后可免试录取,免试人数纳入我校面向高职扩招专项各专业招生计划数。经省教育厅核实资格、我校考核公示后,可免试录取相对口专业。申请免试的考生请填写《广州城市职业学院2020年高职扩招专项免试申请表》并发送到weijj@gcp.edu.cn邮箱。
识别二维码
下载《广州城市职业学院2020年
高职扩招专项免试申请表》
06
录取规则
壹
录取时间及方式
高职扩招专项招生录取工作将于10月26日-30日进行,实行计算机远程网上录取。
贰
录取原则
我校采用专业志愿优先原则根据考生总分从高分到低分依次录取,在录取最低分数线上录满计划为止。录取总分相同时,按职业技能考核成绩从高分到低分择优录取,无体检结果或体检不合格者不能被录取。
叁
拟录取名单确定
(1)招生工作在学校招生委员会的领导下及学校纪检部门的监督下进行,录取程序必须透明、公开。
(2)所有参加测试考生名单报广东省招生办公室核查,考生必须确保个人考生号、身份证号码等报考信息真实并符合高职扩招专项招生要求(因目前考生报考材料均为个人填报,我校无法审核材料的真实性)。如在核查过程中,因填报信息虚假、已被其他类型招生录取等情况,我校将直接取消其测试成绩及专业排名,所缺名额直接顺延后续考生。
(3)考生测试成绩公示3天无异议后,根据我校招生简章中公布的录取规则制定拟录取方案,并将拟录取考生名单通过广东省普通高考录取系统单考单招模块上报省招生办公室审核备案。
(4)拟录取公示期间,若有考生自愿放弃,不再顺延录取后续考生。
肆
录取新生名册和录取通知书
录取新生名册由广东省招生办公室统一打印、审核,并加盖广东省招生办公室录取专用章,以此作为正式录取的依据。任何人不得擅自更改录取名册内考生的姓名、身份证号、毕业学校等信息。
伍
新生注册与复查
2020年高职扩招专项录取考生,于2020年11月初入学,须在规定时间内缴交学费及注册。逾期未注册者,取消入学资格。新生入学后,招生院校应对录取新生进行资格复查。复查后发现在报名和考核过程中有弄虚作假或其他违纪违规行为者,将按规定取消其入学资格。学校以教育部、卫生部、中国残疾人联合会制定的《普通高等学校招生体检工作指导意见》、《教育部办公厅 卫生部办公厅关于普通高等学校招生学生入学身体检查取消乙肝项目检测有关问题的通知》为依据,对新生身体健康状况进行复查,对经复查不符合体检要求或不宜就读已录取专业者,按有关学籍管理规定办理,取消入学资格。
07
培养方式
(一)采用在岗培养与学校培养相结合的人才培养模式,实行工学交替等学习形式,采取适合成人、方便就学、灵活多元的教学模式,探索线上与线下混合教学和网上教学,实施学分制管理改革。
(二)通过高职扩招专项录取的考生,学籍管理、毕业证书等由我校负责。各试点班学生,入学后不得转学,不得转入试点专业或其他专业非试点班,非试点班学生不能转入试点班学习。
(三)通过高职扩招专项行动录取的考生在2020年秋季入学。学生修完教育教学计划规定内容,成绩合格,达到毕业条件和要求的,可获得高校普通专科毕业证书。
08
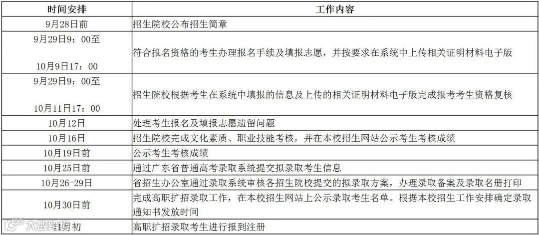
日程安排
(点击查看大图)
资助政策
退役军人可按《财政部 教育部 人力资源社会保障部 退役军人部 中央军委国防动员部关于印发<学生资助资金管理办法>的通知》(财科教〔2019〕19号)等文件精神申请资助。
学校信息发布及联系方式
联系电话:020-86375471
通信地址:广州市广园中路248号广州城市职业学院招生办公室(8号楼225室)
邮政编码:510405
招生网址:http://zs.gcp.edu.cn/
微信公众号:广州城职院招生就业
接受纪律监督与申诉联系部门:学校纪委办公室
监督电话:020-86374467
电子邮箱:cilivita@gcp.edu.cn
(1)广州市中科自学考试辅导中心
联系人:王建豪
联系电话:020-38027252、13430363309
(2)广州和优教育科技有限公司
联系人:黄永清
联系电话:020-31213684、13925187775
(3)广州市诺信教育咨询服务有限公司
联系人:罗骏豪、钟悦芬
联系电话:15999968902、13692409633
(4)广州兴粤教育信息咨询有限公司
联系人:钟嘉君
联系电话:18922449816
(5)广州市海珠区卓佛教育培训中心
联系人:黎郁
联系电话:13925057086
贴纸来源:秀米fotor


