点击关注
gcpzj13929
☀ 向广大考生发布我院普高招生、自主招生、三二分段等招生信息;向广大毕业生推送各类招聘、实习信息,提供毕业派遣、就业指导、就业讲座、创业指导等就业服务。关注我们妥妥没错!!

根据《广东省教育厅关于做好2020年高等职业院校自主招生工作的通知》文件要求,结合学校实际情况,我院2020年面向中职应往届毕业生自主招生(含高职专业学院)拟招生专业18个,招生总计划705人。

高职院校自主招生(面向中职应往届毕业生)
招生专业

高职院校自主招生(高职专业学院)
招生专业

注:以上最终招生专业及计划以广东省教育考生院公布为准。
符合2020年广东省普通高等学校统一招生考试报名资格的应、往届中职(含中专、职中、技校)毕业生。
1、高职自主招生招收中职生的各专业对考生中职阶段就读专业及职业资格证书不做要求。
2、其中对接中职学校广州市市政职业学校视觉传播设计与制作、计算机应用技术专业,学制3年,只招收持有《中华人民共和国残疾人证》的普通高中、中职应往届听力障碍考生。
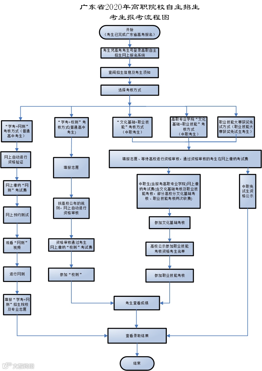
登录自主招生报考网址:http://www.eesc.com.cn/gzks,使用高考报名号及密码进行报名及填报志愿。
考生可根据本人报考条件,选择以下三种考核方式进行报考:“文化基础+职业技能”考核方式(中职考生)”、“职业技能大赛获奖免试方式(中职技能大赛获奖免试生考生)”、高职专业学院“文化基础+职业技能”考核方式。
中职考生需在报名系统上传电子版材料包含:中职应届毕业生考生须在报名系统中按要求上传加盖中职学校公章的中职阶段就读及就读专业证明材料原件电子版,中职往届毕业生考生须在报名系统中按要求上传中职阶段毕业证书原件电子版。
须在系统中录入参加的中职技能大赛名称、获奖项目名称、获奖等级、获奖时间等,并上传获奖证书原件电子版,否则无效。
各中职学校须认真审核本校应届毕业生考生提交的报考材料,经所在学校审核盖章(无盖章确认的材料视为无效),并须签署推荐意见,扫描电子版。
考生务必于规定报考时间内在报名系统完成网上缴费流程,否则按自动放弃报名处理。收费标准按省教育厅、财政厅、物价局粤价函〔2010〕79号和粤价函〔2003〕63号文件执行。
实行“文化基础考试(含综合文化知识和专业综合理论)+ 职业技能考核”的考试形式,学校统一组织测试,综合文化知识和专业综合理论、职业技能的权重比例为4:3:3。中职考生入学测试总分满分值为500分,其中综合文化知识考试满分值为200分,专业综合理论考试满分值为150分,职业技能考核满分值为150分。其中:综合文化知识考试的考试内容涵盖自然科学和人文科学基本知识、职业道德基本要求、人际交往基本常识、汉语言写作基本能力等技术技能型人才必备的实用性知识要求;专业综合理论考试的考试内容为与报考专业相关的综合理论知识。职业技能考核采用笔试、面试或实操方式对所报的专业技能进行评测。
因防疫需要,实际考核方式及考试时间根据上级安排另行通知。
我院根据报考考生的专业志愿及成绩情况划定各专业最低录取分数线。原则上,录取考生的文化基础考核成绩不得低于文化基础考核满分值的40%;职业技能考核成绩不得低于职业技能考核满分值的40%。中职考生考核总分相同时,按职业技能考核成绩从高分到低分择优录取;如职业技能考核成绩也相同,按专业综合理论成绩从高分到低分择优录取。
根据《教育部关于积极推进高等职业教育考试招生制度改革的指导意见》(教学函〔2013〕3号)等文件精神,在省级(含)以上行政部门主办的职业技能大赛获奖的学生,须在系统中录入参加的中职技能大赛名称、获奖项目名称、获奖等级、获奖时间等,并上传获奖证书原件电子版,完成网上报名手续,经本校核实资格、公示无异议后,符合相关要求的,可免试录取,我校所有专业均招收免试中职生。
1、考生须在填报志愿前登录拟报考院校的招生网站,认真查阅拟报考院校及专业的具体报考要求。因未认真查阅院校专业报考要求而在填报志愿后无法获得报考资格的,责任由考生自负。
2、考生经学校确认报考资格后须按学校要求在系统中交纳考试费,考生交纳考试费后不再更改所填报的考核类型及院校、专业志愿。
3、报考采用现场考核方式进行考核的院校的考生必须注册“粤康码”,并在考核时向报考院校提交《安全考试承诺书》(识别二维码读取)


