

作者:华瑞兴律师事务所管委会主任魏济民律师
管委会副主任周礼仙律师
陈庆嫣律师助理
“多宗地合建房、多单元产权房”(以下简称为“合建单元房”)是指同一宗或多宗宅基地合建一座房屋,该房屋由多个单元房组成且各单元房均具有《农村(墟镇)宅基地使用证》、《房地产证》或《集体土地房产证》等行政机关颁发的房屋权属证明或类似房屋权属证明,并可以在交易登记中心查到底册记录的房屋,并非法定概念。
旧村改造中,特别是大城市这种高度流通的经济带来的人口流动,合建单元房现象普遍,且存在合建单元房中部分权属人为非村民,非村民取得的合建单元房合法性问题成为旧村改造“权属确认”阶段中一大难题,本文将结合历史背景、法规政策、笔者亲身实践的项目,合建单元房非村民的房屋合法性问题进行研究与分析,以期为旧村改造合建单元房非村民房屋合法性问题认定做参考。本文由华瑞兴律师事务所管委会主任魏济民、管委会副主任周礼仙、陈庆嫣律师助理撰写,同时收录于广东省三旧改造协会刊物中。
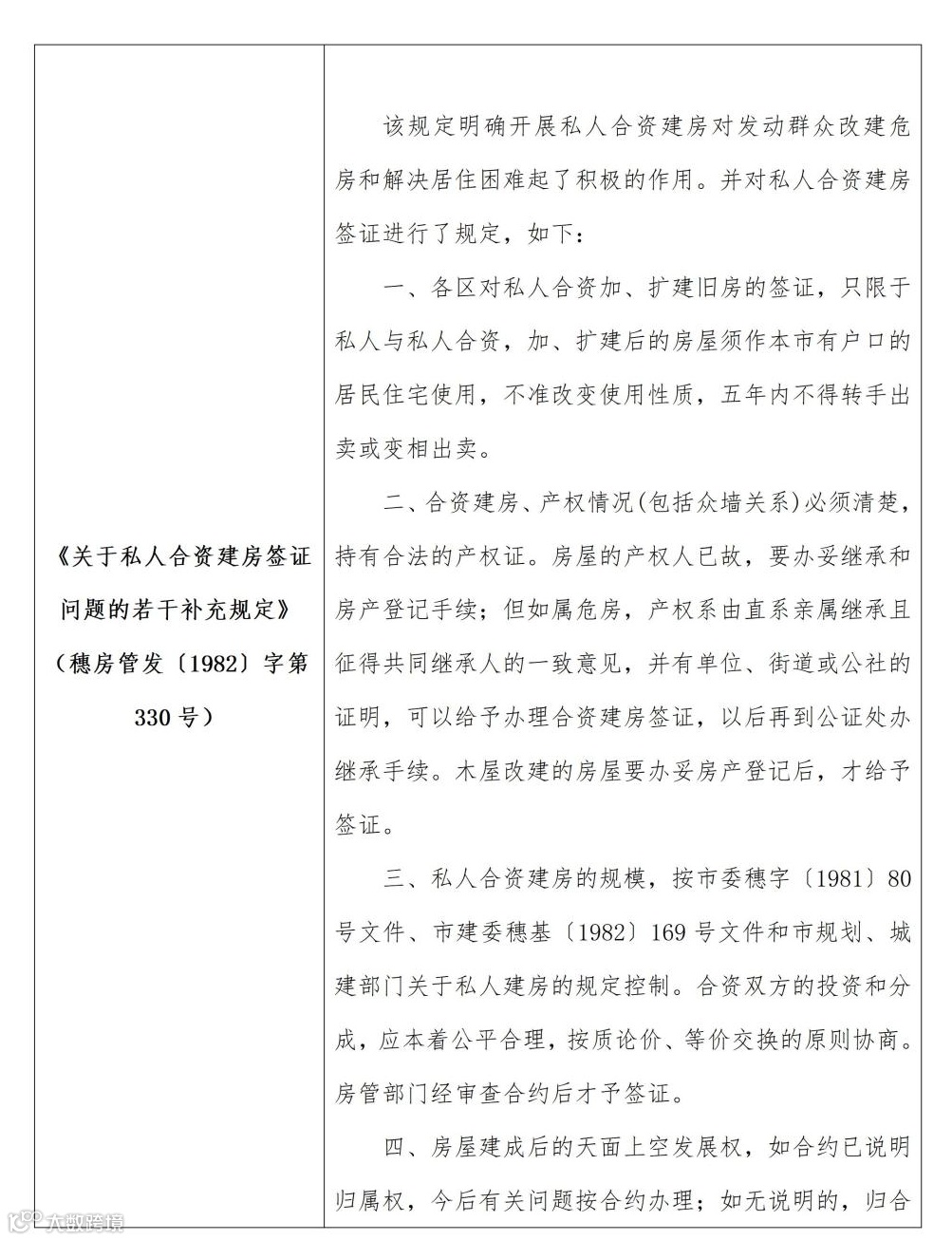
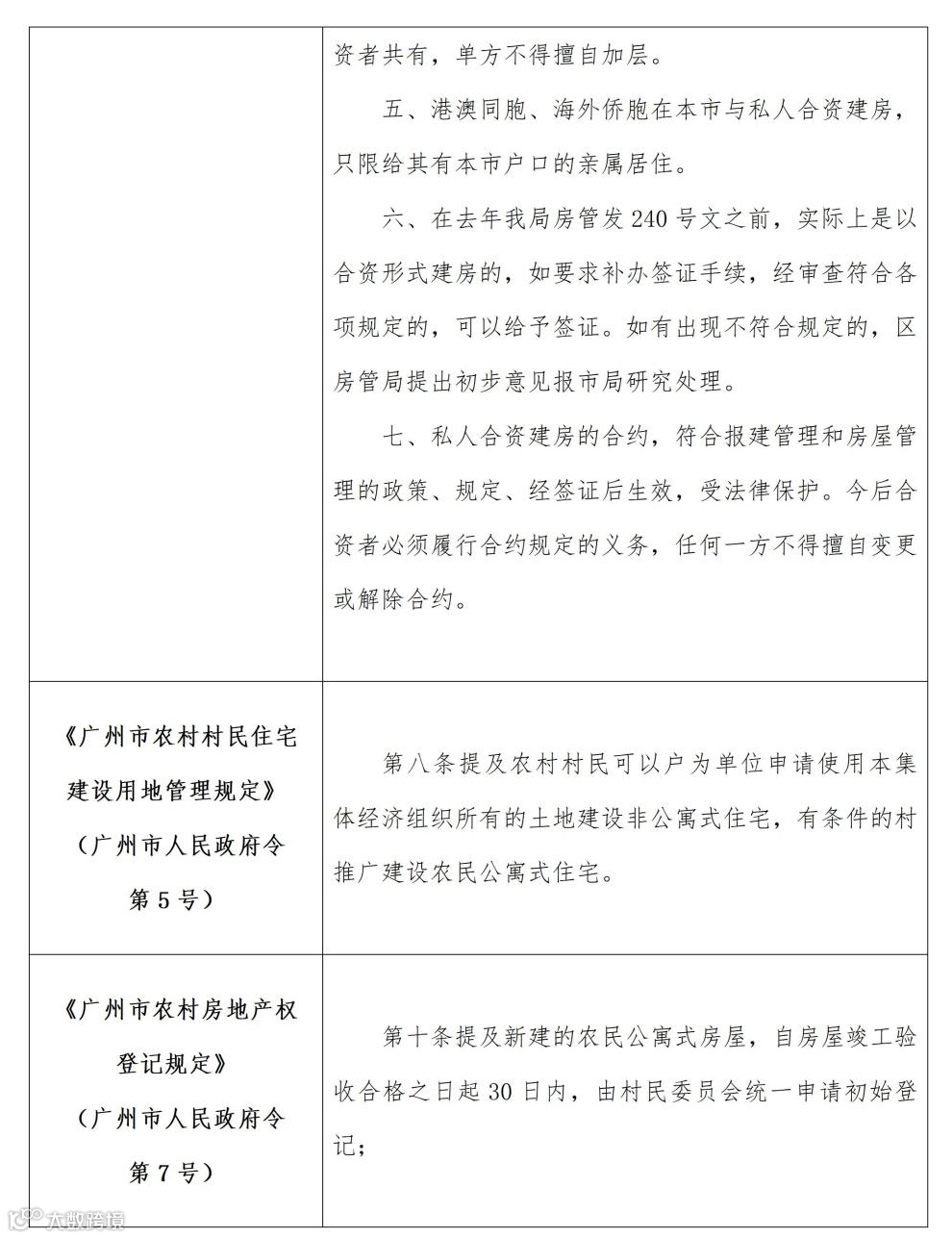
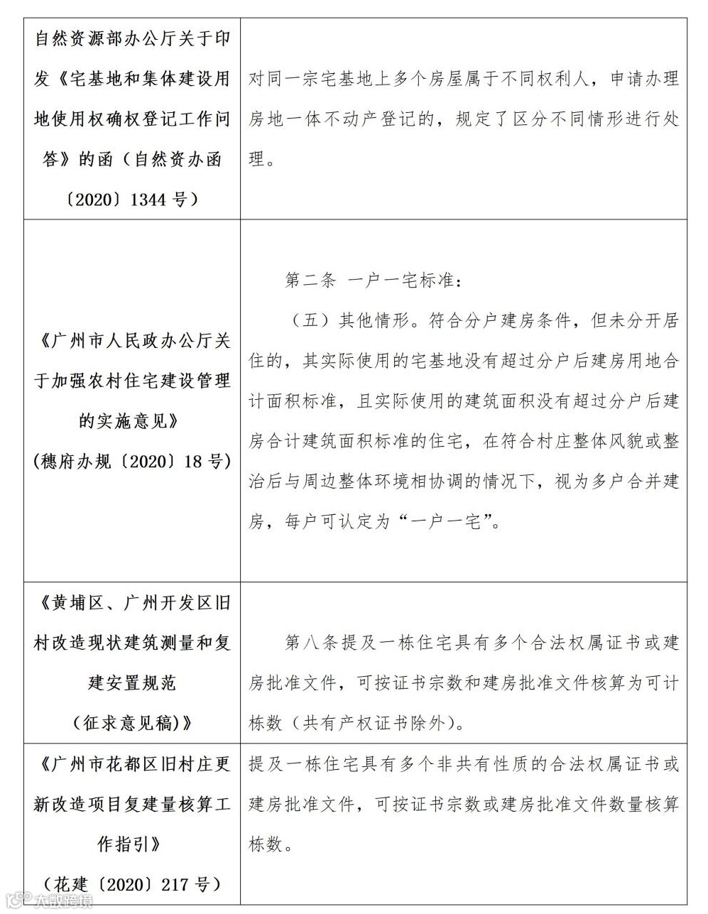
笔者旧村改造实务经验主要集中在广东省范围内,鉴此,梳理了广东省、广州市合建单元房的历史背景、法规政策如下:



结合上述法规政策文件分析可知,“合建单元房”的产生是有一定的合法性依据,该情形的发生有各种原因,包括但不限于:1982年度鼓励私人合资建房、2001年度推行的农民公寓式住宅、因继承或分家析产等原因对宅基地进行分割、村民多户合并建房、新型农村社区的建设等。前述原因可归结成三大类:一是较早期群众为响应改建危房、解决居住困难的合资建房政策法规;二是基于继承、分家析产、买卖等发生的法律事实;三是为解决用地紧张,提高土地利用效率的新型农村社区、农村公寓式住宅建设。
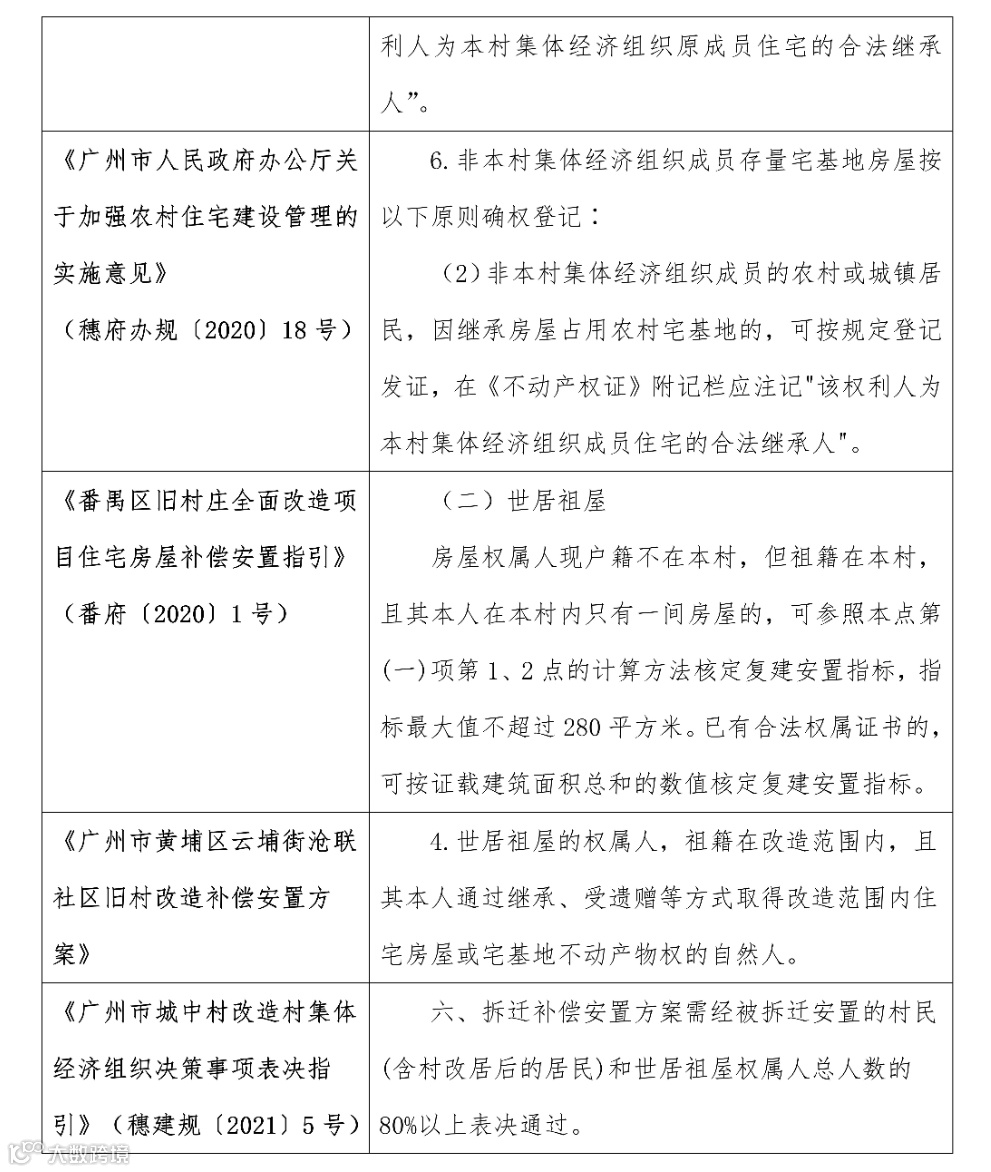
目前,广州市多地区的旧村改造项目普遍存在“合建单元房”的情形,结合上述黄埔区、花都区的旧改政策可知,当地政府部门认可具有合法权属证书的“合建单元房”。
(一)关于“合建单元房”证载权属人是否为“非村民”身份的问题
为进一步分析“合建单元房”的合规性,结合笔者实际工作中遇到的问题发现,目前“合建单元房”证载权属人是否为“非村民”身份有争议的类型主要有三种:一是非本村集体组织成员,后期因取得本村宅基地上房屋而将户口迁入本村的公民,或者原本村集体组织成员,户口迁出是否为“非村民”;二是世居居民是否为“非村民;三是“农转非”是否为“非村民。
1.非本村集体组织成员,后期因取得本村宅基地上房屋而将户口迁入本村的公民,或者原本村集体组织成员,户口迁出是否为“非村民”;
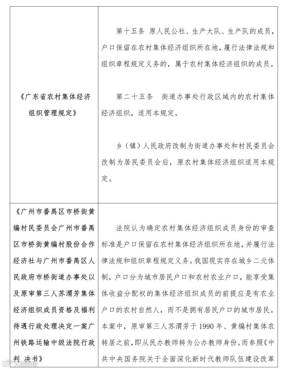
根据《广东省农村集体经济组织管理规定》第十五条规定,“原人民公社、生产大队、生产队的成员,户口保留在农村集体经济组织所在地,履行法律法规和组织章程规定义务的,属于农村集体经济组织的成员。
实行以家庭承包经营为基础、统分结合的双层经营体制时起,集体经济组织成员所生的子女,户口在集体经济组织所在地,并履行法律法规和组织章程规定义务的,属于农村集体经济组织的成员。实行以家庭承包经营为基础、统分结合的双层经营体制时起,户口迁入、迁出集体经济组织所在地的公民,按照组织章程规定,经社委会或者理事会审查和成员大会表决确定其成员资格;法律、法规、规章和县级以上人民政府另有规定的,从其规定。农村集体经济组织成员户口注销的,其成员资格随之取消;法律、法规、规章和组织章程另有规定的,从其规定。”鉴此,对于非本村集体组织成员后期因取得本村宅基地上房屋而将户口迁入集体经济组织所在地的公民或户口迁出后的原本村集体组织的公民,未按照组织章程规定,经社委会或者理事会审查和成员大会表决确定其成员资格的,其不具备“村民”资格,属于“非村民”。
2.世居居民是否为“非村民”

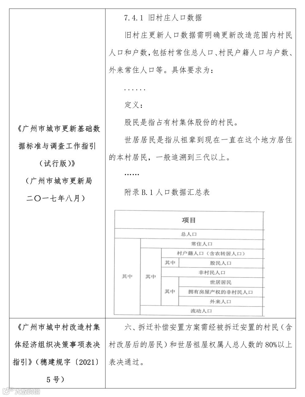
根据《广州市城市更新基础数据标准与调查工作指引(试行版)》对“世居居民”的定义可知,只要符合“从祖辈到现在一直在这个地方居住的本村居民,一般追溯到三代以上”的居民,即可认定为世居居民。“世居居民”是城市更新/旧村改造中出现的特殊概念,根据《广州市城市更新基础数据标准与调查工作指引(试行版)》的人口数据汇总表分类显示,世居居民被分类为非村民人口,即世居居民是属于祖辈到现在往上三代人或以上居住在本村的非村民(城镇户口或非本村的农村户口)。
3.“农转非”是否为“非村民”



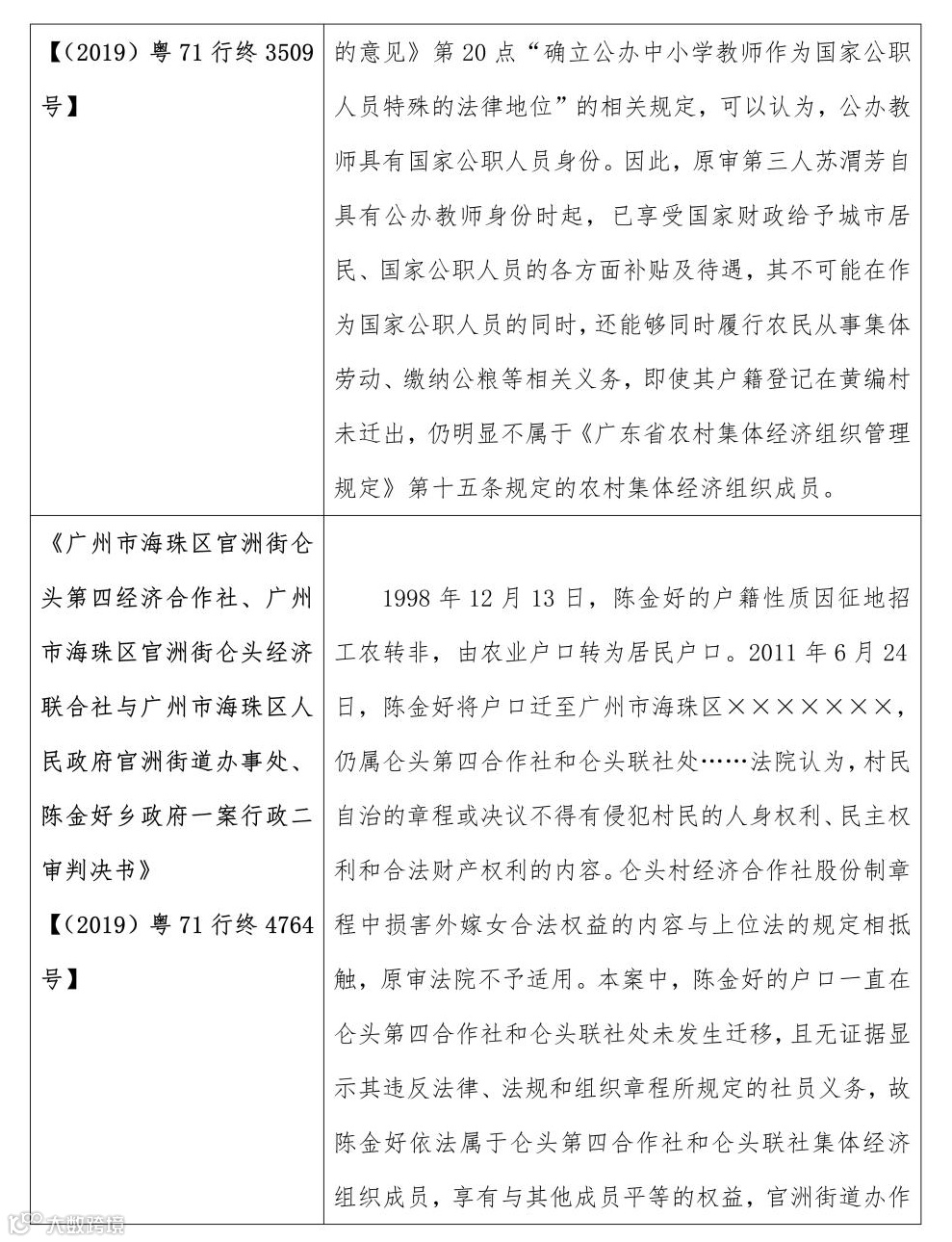
综上,确定集体经济组织成员身份的审查标准是“户口+义务”的原则。如因征地、城中村改制等政策原因已完成“农转非”“农转居”的本村居民,如户口已迁出,已丧失本集体经济组织成员身份,为“非村民”;如户口未迁出的,需要结合组织章程的规定,审查其是否有履行法律法规和组织章程规定义务,如无证据显示其违反法律、法规和组织章程所规定的义务,一般可认定其“村民”身份。
(二)关于“合建单元房”合法性问题
“非村民”取得宅基地上“合建单元房”存在以下几种类型。
1.第一类:已取得“合建单元房”房屋权属证明
已取得宅基地上房屋权属证明的“非村民”,一般认为具有合法性。依据如下:





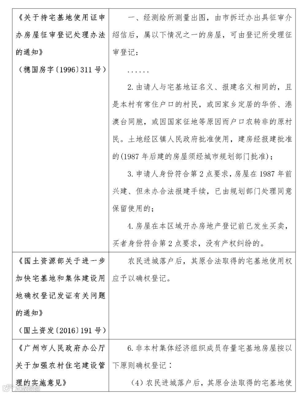
综上所述,在1982年前经政府或授权机关安排用于国家、集体建设和分配给居民建了房屋的,一律不再作处理;同年,国务院发布了《村镇建房用地管理条例》规定了集镇内非农业户建房需要用宅基地的,向生产大队申请最终报公社委员会批准后可取得宅基地使用证,1983年广东省、广州市亦配套制定了村镇建房用地的行政规范性文件,明确提出圩镇内非农业户建房需要使用宅基地的,可向所在生产队申请,最终报公社批准后,可由批准机关发给宅基地使用证明;1986年发布的《土地管理法》(同步废止《村镇建房用地管理条例》)规定自1987年1月1日起,城镇非农业户口居民建住宅,需要使用集体所有的土地的,必须经县级人民政府批准。1988年修订后的《土地管理法》沿袭了该条规定。1998年修订后的《土地管理法》删除该条款,规定“任何单位和个人进行建设,需要使用土地的,必须依法申请使用国有土地”,从1999年1月1日开始施行。自此以后,国家明令禁止宅基地在非集体组织成员内流通。
该类房屋依照当时的政策法规之规定,已完成确权,非村民合法取得宅基地上房屋并由批准机关颁发权属证明,其持有的权属证明即系其享有宅基地上房屋物权的合法证明,无论从法律法规的内容还是从司法裁判的结果而言,大都是予以支持的态度。
2.第二类:通过继承方式取得,但未完善权属证明变更的房屋
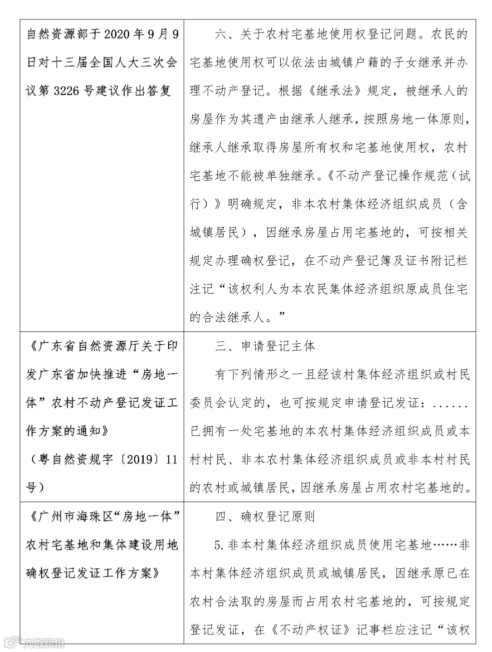
集体组织成员的城镇户籍子女有权继承宅基地上房屋,该类房屋来源具有合法性。


非集体经济组织成员可以通过继承的方式合法取得房屋(含世居祖屋权属人),该类“非村民”的房屋来源具有合法性。其中,世居祖屋权属人对于拆迁补偿安置方案还享有表决权。
3.第三类:应国家征地或其他政策原因户口“农转非”的非村民取得的“合建单元房”,具有合法性


鉴此,不能单凭权属人员是否为农村户口或是城镇户口,作为判断该公民是否有权取得宅基地用于建房的依据,仍需结合该公民提供的身份资料及调查其背景情况后,再进行判断其房屋来源的合法性。如是“农转非”的情形,虽是城镇户口,其原合法取得的宅基地依然合法有效。
综上,笔者认为“合建单元房”产生的原因主要为历史上有合资建房、新型农村社区、农村公寓式住宅建设等相关政策以及继承、分家析产、买卖等法律事实进而滋生该类型建筑物的产生。而“合建单元房”上非村民取得的房屋主要可以分为三种类型:一是非村民依据当时政策法规规定取得宅基地上房屋,并持有权属证明的,该类非村民的房屋来源具有合法性;二是非村民通过继承取得宅基地上房屋虽未办理权属变更证明的,该类非村民的房屋来源具有合法性;三是“农转非”的城镇居民,其原合法取得的房屋来源具有合法性。
编辑/ 谢文涵
审核/ 周礼仙
签发/ 陈熙
华瑞兴客户宣传部出品
华瑞兴律师事务所成立于2002年,是中国公司化管理的综合性律师事务所。华瑞兴现有中国执业律师三十余人,大部分律师可用粤语、英语与客户进行交流。华瑞兴在广州总部自有办公面积近千平方米,位于珠江新城金融商业中心,交通便利、环境优美、设备先进、风格雅致。
华瑞兴在提供建设工程、房地产、公司、金融证券保险、三旧改造、城市更新、PPP项目、特色小镇、海外基础设施、刑事、婚姻家庭、知识产权、劳动、涉外商事、行政等法律服务方面成绩卓著,深受客户信赖,多次获得褒奖。
华瑞兴集揽“广东建筑业最佳合作律师事务所” 、“广东省三旧改造协会专家顾问”、“人民日报广东分社法律顾问”、“建筑时报最值得推荐的中国工程法律10家专业事务所”、“市政基础PPP项目首选律师事务所”、广州市人民政府兼职法律顾问律所、最高检《方圆律政》年度房地产律师律所、CCTV城市中国PPP专业律师律所、国家财政部PPP中心专家律所等诸多荣誉。
地址:广州市天河区黄埔大道159号富星商贸大厦西塔26楼
电话:+8620-38250681
邮箱:unitedway@gdhrx.com
愿景:公司化管理的综合性律师事务所
使命:实现专业化、团队化、公司化、规模化、国际化的知名律师事务所
价值观:以客户为中心,提供专人、专业、专心的“工匠型”法律服务
精神:正直善良、学习创新、团队合作、利益共享
发展理念:开拓业务是源泉;汇聚人才是根本;创新务实是基础



