1月13日,国家消防局发布了最新的消防产品目录。随着技术的不断进步和标准的不断更新,消防产品的种类和性能也在不断地发展和完善。
消防产品目录是根据《中华人民共和国消防法》和《消防产品监督管理规定》制定的,旨在列出具有国家标准和行业标准的消防产品。

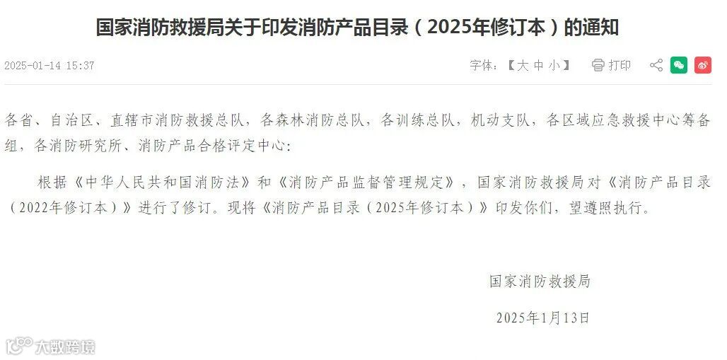
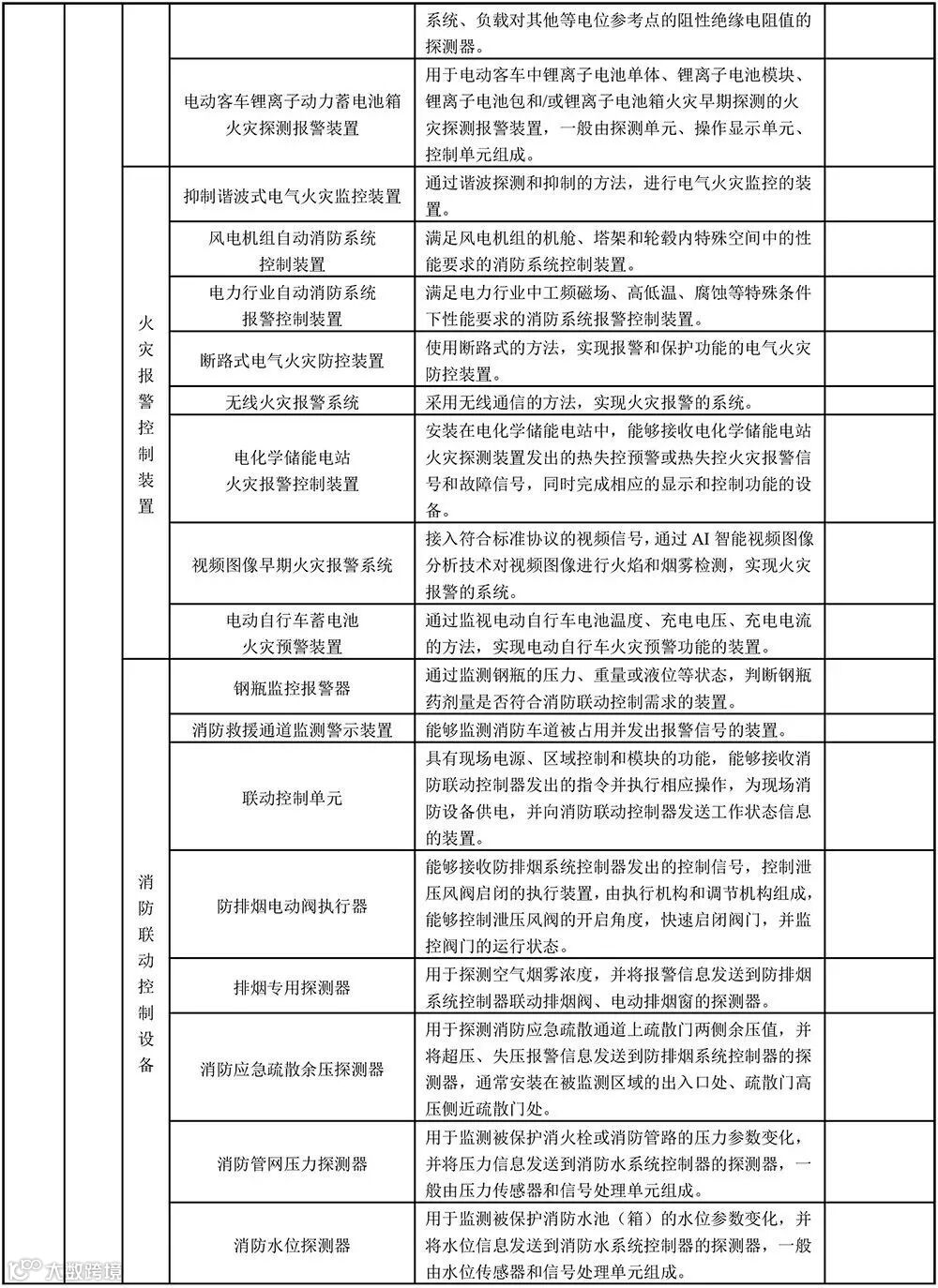
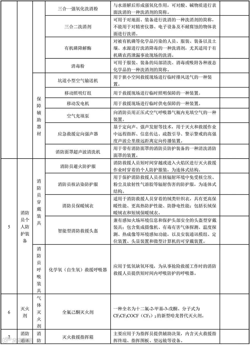
以下是根据国家消防救援局发布的最新信息整理的消防产品目录(2025年修订本)的具体内容:







































欢迎关注兴警之家
兴警之家
1月13日,国家消防局发布了最新的消防产品目录。随着技术的不断进步和标准的不断更新,消防产品的种类和性能也在不断地发展和完善。
消防产品目录是根据《中华人民共和国消防法》和《消防产品监督管理规定》制定的,旨在列出具有国家标准和行业标准的消防产品。

以下是根据国家消防救援局发布的最新信息整理的消防产品目录(2025年修订本)的具体内容:







































欢迎关注兴警之家