
为进一步深化投融资体制改革,鼓励和支持社会资本投资广州市基础设施、公用事业和公共服务项目,提高政府公共治理能力、资源配置水平,发挥社会资本在融资、技术、管理方面的优势,提高项目建设运营效率,降低项目全生命周期成本,实现政企双赢合作,根据《广州市人民政府关于创新重点领域投融资机制鼓励社会投资的实施意见》,现就我市推进政府和社会资本合作试点项目(以下简称PPP试点项目)制定本实施方案。
一、加强组织领导
1.根据14届223次市政府常务会议纪要,由市发展改革委牵头会同市财政局、国土规划委、住房城乡建设委、法制办等有关部门,成立广州市PPP项目工作小组,市发展改革委主要负责同志任组长,按照“公平、公正、透明,社会、企业、政府多赢”的原则,研究拟订广州市各项PPP实施方案。实施方案按要求经专业机构评审论证,且经小组成员2/3以上票决同意的PPP项目,可提交市政府常务会议审议。
2.PPP项目工作小组办公室设在市发展改革委,负责协调推进与PPP项目实施相关的各项工作,包括加强规划引导、给予政策支持、指导项目策划、建立项目台账和储备项目库、编制年度实施计划和三年滚动计划、组织对PPP实施方案评估论证、将评估结果报PPP项目工作小组审议、建立PPP试点项目督办制度、组织绩效评价等。
3.建立试点项目协调工作例会制度,做好与各有关行业主管部门、区政府、国有企业的信息沟通,加强统筹管理和政策协调,推动PPP试点项目有序实施。
二、明确落实责任
围绕PPP项目推进实施全流程管理,结合国家和省的要求,进一步明确责任分工,强化PPP项目实施能力建设:
(一)强化项目发起能力。
1.PPP项目发起主体应落实国家、省和市委、市政府的决策部署,符合国民经济和社会发展规划目标,遵循物有所值、权责明确、促进竞争、降低成本、提高效率的原则,对项目的必要性、可行性、经济性、组织实施要求进行充分研究论证。PPP实施方案获得PPP项目工作小组批准,视为PPP试点项目成功发起。
2.PPP项目发起主体包括:
(1)住建、交通、水务、港务、城管、林业园林、城市更新、教育、卫生计生、文广新等行业主管部门;
(2)符合规定的国有企业;
(3)发展改革部门会同各职能部门集中策划和发起;
(4)社会投资人根据政府规划和企业发展需要建议发起。
3.PPP项目实施机构:
(1)对于列入PPP项目库、年度实施计划的PPP项目,根据项目性质和行业特点,由行业主管部门或其委托的事业单位作为PPP项目实施机构,负责项目准备、实施等工作。
(2)企业法人不作为PPP项目实施机构。
4.由市发展改革委、财政局负责,各行业主管部门配合,选择PPP领域具有丰富理论和实践经验的专家,建立PPP专家库,为政府部门提供PPP项目策划、法律、财务、投融资、招投标、风险控制、项目运营管理等方面的决策咨询服务。
(二)强化规划设计和经营性资源配置能力。
1.市国土规划委负责研究制订项目规划设计条件和土地出让方案,为试点项目配置土地、物业等经营性资源,将项目用地和土地综合开发方案纳入土地利用管理和规划审批计划,落实项目选址、规划审批、土地储备、土地供应等方面的工作。
2.投资、开发、建设、运营一体化项目,以及轨道交通站点一体化项目,在PPP实施方案编制阶段,项目发起主体对接市国土规划委,提出项目规划设计条件、用地范围、控制性详细规划、土地综合开发方案方面的需求。
(三)强化投资分类和投资整合能力。
1.市发展改革委会同市财政局,建立政府投资、购买服务、收费、价格、补贴的协同制度,整合多种投资方式,支持PPP试点项目开展。
2.对于拟使用政府财政投资的经营性、准经营性项目,项目发起主体同时提出政府投资和引进社会投资两套方案。
3.市发展改革委负责组织对政府投资、引进社会投资两套方案的比选论证。经论证使用政府投资的项目,按《广州市政府投资管理条例》、《广州市政府投资管理条例实施细则》进行管理。经论证适合采用政府和社会资本合作模式的项目,按本实施方案明确的操作流程进行管理。
(四)强化财政承受和财政资金保障能力。
1.由市财政局负责,组织PPP试点项目的物有所值分析、财政承受能力论证。财政部门和行业主管部门根据项目实际需要,聘请具备相应资质的中介机构,审核PPP项目建设成本、维护费用、资产价值、项目收入等,审核结果作为开展物有所值评价、财政承受能力论证和社会投资人招标的参考依据。从而识别、测算、评估PPP项目对当前和今后年度财政支出的影响,使PPP试点项目数量、规模与财政承受能力相匹配。
2.市财政局负责审核与PPP试点项目有关的财政支出,将支出纳入跨年度的市财政预算管理,落实财政资金保障。PPP试点项目年度财政支出责任不超出当年财政一般公共预算支出的10%。
3.市人大加强PPP项目有关预算控制和管理,市法制办加强PPP项目的合法性审查。
(五)强化政银企社平台融资保障能力。
1.由市金融局负责,建立PPP试点项目政银企社平台,为社会资本参与PPP试点项目提供财务顾问、融资、银团贷款等综合金融服务。
2.鼓励担保公司、保险公司发挥投融资优势,为社会资本提供融资担保服务。
3.加入政银企社平台的金融机构、担保公司、保险公司将优先获得PPP试点项目信息,并通过公开、公平竞争的方式获得优质项目的投资机会。
(六)强化公共资源交易平台的公平交易能力。
由广州公共资源交易中心负责,依托先进的信息系统、评审专家资源和服务平台,将PPP试点项目纳入场内交易,打造公平开放的全流程电子化交易平台,做好项目信息、采购文件、中标成交结果、合同文件、投诉处理结果等全流程信息发布和社会资本信用体系建设等工作。
三、选择并实施试点项目
围绕推进实现全市经济社会发展的总体目标和任务要求,按照项目具备一定现金流和投资回收能力、前期工作基础扎实、尚未进入实施阶段、价格调整机制相对灵活、需求长期稳定的标准,首批启动28个PPP试点项目。根据政府和社会资本合作的具体方式,上述项目可分为六大类:
(一)投资、开发、建设、运营一体化项目。
建设内容包括地面广场、景观绿化、市政道路、公共服务设施和地下市政交通、商业娱乐、防空防灾设施,具备一体化规划设计、一体化开发建设的条件。项目建成后,形成集交通、文化、休闲、商业配套于一体的综合服务功能。
(二)特许经营类。
项目具有明确的收费基础,具备“使用者付费”的条件,项目公司直接从最终用户处收取费用。企业通过竞争方式获得政府授予的特许经营权,通过特许经营协议明确政企双方权利义务和风险分担,在一定期限内投资、建设、运营项目并获得收益。
(三)资源配置类。
项目经营收费不足以覆盖建设运营成本,市场化条件不足,通过政府配置土地、物业资源,符合监管要求的广告、商铺、通讯等经营性资源以及专营权、冠名权、广告权等无形资源的方式,实现项目盈亏平衡。
(四)财政注资合作类。
项目经营收费不足以覆盖建设运营成本,未达到市场化运作条件。市、区财政通过直接投资、股权合作、政府付费、可行性缺口补助、放弃项目公司分红权等多种方式实现项目公司成本回收和合理回报要求。
(五)轨道交通线路与站点综合体开发项目。
建设内容包括轨道交通线路及沿线站点综合体。站上综合体采用交通优先、立体设计、复合开发、一体化建设的思路,在零距离换乘的基础上,实现交通功能与城市综合服务功能的有机衔接。
(六)购买服务类。
项目性质为纯公益性项目,政府根据项目公司提供公共产品、服务的数量和质量,以合理的项目全投资财务内部收益率为基准,测算公共产品、服务的影子价格和政府购买服务费用标准。
四、规范操作流程
1.项目发起。
(1)政府发起。
对政府和社会资本合作试点项目,以及具备一定收益和投资回报拟申请政府投资的项目,项目发起人编制的项目建议书应包括但不限于以下内容:项目建设必要性、建设规模、建设内容、总投资估算、项目实施机构、工期进度、投资回报分析、资金筹措方案等。
(2)社会资本发起。
社会资本可委托有资质的咨询机构编制项目建议书,向行业主管部门推荐潜在的政府和社会资本合作项目。
2.项目建议书、可行性研究报告评估及审查。
发展改革部门对行业主管部门报送的项目建议书、可行性研究报告组织评估,对项目建设必要性、迫切性、可实施性进行论证,明确工程建设规模、建设内容、建设标准、总投资估算、资金来源和投资方式、组织实施要求和工期进度等。
3.编制PPP实施方案。
项目实施机构根据项目建议书、可行性研究报告审批文件编制PPP实施方案,经行业主管部门审查通过后,由行业主管部门报发展改革部门。PPP实施方案的主要内容为:项目概况、运作方式、建设运营和移交方案、投融资结构、投资收益和回报机制、社会资本合作伙伴遴选方式、物有所值分析、财政承受能力评价、经济测算、风险分配框架、合同结构和主要内容、项目合作期限、争议解决、项目监管和移交方式等。
4.PPP实施方案评估。
行业主管部门将PPP实施方案报发展改革部门,发展改革部门会同财政、国土规划、环保、法制办等部门对PPP实施方案组织综合审查。
PPP实施方案的评估重点是项目规划可行性、技术方案可实施性;投融资方案合理性;项目绩效产出标准和要求,政府和社会资本的风险分配,收费、价格的清晰合理性;财政补贴方案可行性,以及项目财务效益和财政承受能力的平衡情况等。
(1)财政部门根据《财政部关于印发〈PPP物有所值评价指引(试行)〉的通知》(财金〔2015〕167号)和《财政部关于印发〈政府和社会资本合作项目财政承受能力论证指引〉的通知》(财金〔2015〕21号),主要审查PPP项目物有所值分析和财政承受能力评价,出具该项目是否通过物有所值评价和财政可承受能力论证的意见。
(2)国土规划部门主要审查项目是否符合规划、相关规划是否稳定、是否具备供地条件、以及是否有可配置的资源等,出具规划选址、用地预审的初步审查意见。
(3)环保部门主要审查项目是否有利于环境保护,项目对环境的影响是否可控,需配套的环境保护主要措施等,出具环境影响评价的初步审查意见。
(4)市发展改革部门结合各部门意见,对项目PPP实施方案进行全面审查后,形成审核结论报PPP项目工作小组。表决后,报市政府常务会议审定。
PPP实施方案经审查未通过的,可调整PPP实施方案重新审查;经重新审查仍不能通过的,不再采用PPP模式。
5.项目发布。
由市发展改革委负责,建立PPP项目库,根据《广东省发展改革委关于进一步做好政府和社会资本合作(PPP)项目库管理的通知》(粤发改投资〔2015〕269号)、《转发财政部关于规范政府和社会资本合作(PPP)综合信息平台运行的通知》(粤财预〔2016〕4号)和《关于印发〈广东省PPP项目库审核规程(试行)〉的通知》(粤财预〔2016〕116号)等文件要求,将PPP项目工作小组审定通过的PPP项目纳入项目库和PPP综合信息平台(http://www.cpppc.org),并通过PPP综合信息平台、市发展改革委门户网站、中国广州国际投资年会、广州公共资源交易中心等渠道公开发布。
6.招标文件编制和审查。
根据经批准的PPP实施方案,项目实施机构委托有资质的招标代理机构编制资格预审文件、招标文件和项目合同文本,报行业主管部门审查。涉及政府付费、政府购买服务或者财政补贴的项目,招标文件应达到初步设计的深度要求。
资格预审文件、招标文件和项目合同文本经行业主管部门审查通过后,项目实施机构在广州公共资源交易中心发布资格预审公告,邀请社会资本和与其合作的金融机构参与预审,验证项目能否获得社会资本响应,实现充分竞争。资格预审公告应包括项目名称、项目实施机构、引入社会投资基本设想、政府提供的条件、对社会资本的资格要求、是否允许联合体参与投标等。
项目有3家以上社会资本通过资格预审的,项目实施机构可开展相关招标工作;通过资格预审的社会资本不足3家的,项目实施机构应调整PPP实施方案重新报批。
7.社会资本合作伙伴选择。
根据政府和社会资本合作项目的不同属性,项目实施机构委托有资质的招标代理机构通过公开招标、竞争性谈判、邀请招标、竞争性磋商、单一来源采购等方式,公平择优选择具有建设运营管理经验、专业技术能力、融资实力、信用状况优良的社会资本作为合作伙伴。
项目因投标人未达到法定人数等原因而导致招标失败的,项目实施机构委托招标代理机构调整招标文件,经行业主管部门审查后,重新公开招标。连续两次公开招标失败的,报市政府同意后可调整招标方式或者不再进行招标。采取邀请招标或不招标方式确定投资主体的,提供给投资主体的优惠条件不得超过最后一次公开招标的条件。
投标人可以是独立企业,也可以是几个企业组成的联合体。联合体成员不得超过三名,其中一名成员作为联合体牵头人,负责联合体与项目实施机构的联系。联合体提交的投标文件应附有详细的联合体协议书,明确联合体成员各方在PPP项目中的责任、义务、出资比例和出资方式。
8.确定PPP项目中标人。
项目实施机构代表和评审专家组成评审小组,评审小组人数为5人以上的单数,其中评审专家人数不得少于评审小组成员总数的2/3,评审专家中应至少包含1名财务专家和1名法律专家。
评审小组综合考虑投标人的投融资能力、设计资质、施工承包资质、项目组织管理能力、履约信誉、合同报价等因素,经综合评分后,编写评审报告并向项目实施机构提交中选社会资本的排序名单。
9.签订合作协议、合同。
根据评审小组的综合评分结果,项目实施机构与PPP项目中标人签订项目合同和合作协议,并将合同文本、合作协议的内容进行公示,公示期不少于5个工作日。PPP项目合同的主要内容参考国家发展改革委《政府和社会资本合作项目通用合同指南(2014年版)》。
公示期满无异议,项目实施机构与PPP项目中标人签署项目合同。
10.项目公司组建。
项目实施机构根据经批准的PPP实施方案,与PPP项目中标人签订的项目合同,组建项目公司。项目公司成立后,作为PPP项目的投资、建设、运营主体。
11.项目实施。
(1)由项目公司负责,办理规划选址、用地预审、环评、节能等手续,并委托具有相应资质的工程咨询机构编制项目申请报告。
(2)发展改革部门负责核准项目申请报告,重点审核项目组织实施方案是否与经批准的PPP实施方案相一致;涉及政府付费、政府购买服务或者财政补贴的项目,在项目申请报告的核准阶段,由发展改革部门会同财政部门,经过财政投资评审程序,明确工程总投资,作为确定政府付费标准、财政补贴、合作期限的依据。
(3)由项目公司负责,组织工程勘察、设计、投融资、施工、监理、设备和材料采购。工程初步设计、施工图设计文件应经行业主管部门审查批准。
项目公司具备勘察、设计、施工、监理业绩和资质的,可不进行二次招标,依法自行实施,以提高项目运作效率。因项目公司不具备资质需要招标的内容,其招标文件、评标办法应提交行业主管部门批准后,由项目公司按有关规定组织招标。
涉及政府付费、政府购买服务、财政补贴的项目,项目实施机构可以将已编制完成的初步设计、施工图设计成果移交项目公司,由项目公司依法组织建设。
(4)行业主管部门根据合同约定,监督社会资本和项目公司履行合同义务,监督工程质量、安全、工期进度和项目公司收入、成本、绩效情况,定期向社会披露信息,协调解决项目建设、运营中存在的问题。
12.工程变更。
项目建设期间,工程建设规模、建设内容、工艺技术方案、总投资相对批复文件发生重大变更,导致须调整价格、收费、政府付费金额的,应遵循“先审批,后变更”的原则,按以下程序办理:
(1)工程建设规模、建设内容与经批准的初步设计、施工图设计差异幅度在10%以内的,项目公司向行业主管部门申请初步设计、施工图设计调整。
(2)工程建设规模、建设内容与经批准的初步设计、施工图设计差异幅度超过10%,或须调整价格、收费、政府付费金额的,项目公司向行业主管部门申请调整,由行业主管部门提出审核意见报市发展改革部门。必要时重新编制项目申请报告或报市政府审定。
13.纠纷解决。
因政府方或项目公司违约而导致PPP项目合同终止,主要根据PPP项目合同约定的损失界定标准和补偿比例进行补偿。由PPP项目实施机构对补偿金额进行合理的评估,经行业主管部门审查后,报市PPP项目工作小组,必要时报市政府审定。
14.项目移交。
政府与社会资本合作期满,政府根据合同约定的移交内容、标准和形式收回项目资产,并组织项目绩效评价。在正常履约、项目绩效考核合格的前提下,社会资本享有合作期满优先续约的权利。
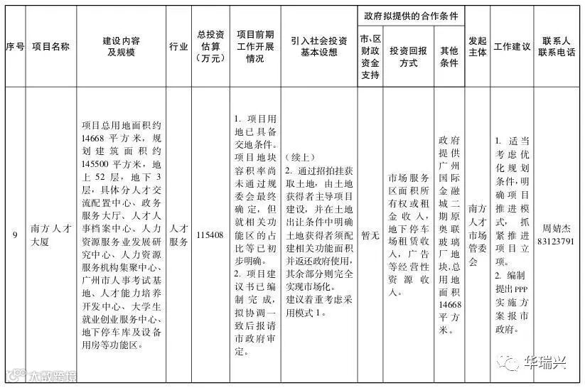
华瑞兴律师事务所2013年参与了广州发改委关于重点基础建设与公共事业55个PPP项目的推介工作,总投资金额达1440亿。2017年本次推广的项目中,我所已参与广州国际金融城起步区基础设施及商业配套项目、琶洲互联网新集聚区及会展物流轮候区项目、南方人才大厦项目、广花一级公路地下综合管廊及道路快捷化改造配套工程醒目、天河智慧城地下综合管廊项目、广州市中心城区地下综合管廊项目、广州北站综合交通枢纽项目、广州东部固体资源再生中心(萝岗循环经济产业园)生物质综合处理厂二期工程项目共8个项目。其中广州北站综合交通枢纽项目中本所担任专项法律顾问。
广州北站综合交通枢纽开发建设ppp项目开发范围为4.6平方公里,主要工作内容包括:征地拆迁、场地平整、安置房建设;片区基础设施建设和改造升级等相关工程的投融资、设计、施工和建设管理工作,以按期达到土地使用权公开出让标准的土地初级开发行为。该ppp项目资金投入性质情况分为两部分:第一部分:广州北站首期实施范围内的征地拆迁(含场地平整),征地拆迁成本约67亿元;第二部分:广州北站建设工程,包括广州北站综合站房建设工程、市政基础设施建设工程、安置房建设工程:广州北站综合站房建设工程部分费用投资估算约47亿元(29.6亿元投资估算为广清城际广州北站,由珠三角城际公司承担,17.4亿元为综合站房新增投资估算);新城规划区域范围内市政基础设施建设及改造工程部分,投资估算约为9.9亿元;安置房建设工程,该部分费用估算为9.3亿元。以上两部分的投资、建设、营运管理全部纳入ppp实施范畴。
附件:1.广州市政府和社会资本合作项目操作流程图
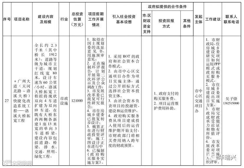
2.广州市政府和社会资本合作试点项目(第一批)
附件1
广州市政府和社会资本合作(PPP)项目操作流程图

附件2



























(转载至:广州市人民政府办公厅)
广州市人民政府办公厅秘书处 2017年2月7日印发
华瑞兴律师事务所是一家立足建筑地产,专注涉外金融,致力ppp法律服务为专业方向且实行公司化管理的律师事务所,为您提供专人、专业、专心的法律服务。

注:如需关注华瑞兴公众账号获取更多文章资讯,请点击屏幕左上方“华瑞兴”。如进一步了解华瑞兴律师事务所,请点击屏幕左下方“阅读原文”。如需转载,请注明文章来源为“华瑞兴”微信平台。


