

7月21日,《关于在超大特大城市积极稳步推进城中村改造的指导意见》在国务院常务会议上审议通过后,中央政治局会议再度为村改工作定调,一时间让“城中村改造”成为社会热议的焦点话题。广州作为城中村改造前沿阵地之一,早已积累了丰富的旧村改造经验。城中村改造中土地是最让人关心的,下面笔者就广州目前旧村改造过程中“集转国”流程做简单整理,供了解。
一、什么是“集转国”
集体用地征为国有建设用地,即“集转国”,根据《广东省人民政府关于推进“三旧”改造促进节约集约用地的若千意见》 (粤府〔2009〕78号)第(十四)条规定,土地利用总体规划确定的城市建设用地规模范围内的旧村庄改造,原农村集体经济组织申请将农村集体所有的村庄建设用地改变为国有建设用地的,可依照申请报省人民政府批准征为国有,由市、县(区)、镇人民政府根据“三旧”改造规划和年度实施计划分别组织实施。其中,确定为农村集体经济组织使用的,交由农村集体经济组织自行改造或与有关单位合作开发建设。
因此,“集转国”是旧村改造一种常见的的完善用地手续后由政府进行的征地方式。
二、“集转国”申请条件
申请办理旧村庄集体建设用地转为国有建设用地手续的“三旧”用地,须同时符合以下条件:
(一)符合国土空间总体规划 (土地利用总体规划、城市 (镇) 总体规划)详细规划(控制性详细规划或村庄规划) 或“三旧”改造单元规划,已纳入省“三旧”改造地块数据库:土地界址、地类、面积清楚,土地权属无争议;
(二)集体建设用地来源合法,旧村庄集体建设用地转为国有建设用地及补偿安置方式经农村集体经济组织依法表决同意,改造方案已批复并在有效期内 (或与用地手续一并报批)。
三、“集转国”表决要求
根据《广州市住房和城乡建设局关于印发广州市旧村改造村集体经济组织决策事项表决指引的通知》(穗建规字(2022)12号)规定,关于旧村改造意愿、项目实施方案、村集体建设用地转国有建设用地及补偿安置方式、村集体物业的拆迁补偿安置方案等事项表决通过比例。若村集体经济组织召开成员大会表决,应当有该组织具有选举权的成员的半数以上参加,或者有本组织2/3以上的户的代表参加,所作决定应当经到会人员的2/3以上同意;若取得授权由村集体经济组织召开成员代表会议表决的,应当有该组织2/3以上的成员代表参加,所作决定应当经该组织到会成员代表2/3以上同意。
四、“集转国”地价计收
根据《广东省旧城镇旧厂房旧村庄改造管理办法》第二十二条规定,“三旧”用地、“三地”和其他用地,除政府收储后按照规定划拨或者公开出让的情形外,可以以协议方式出让给符合条件的改造主体。
针对融资地块面积,协议方式出让,地价计收原则如下:
(一)《广东省旧城镇旧厂房旧村庄改造管理办法》的一般规定
地价=市场评估价-改造成本。
改造成本包括前期费用、拆除临迁费用、补偿安置费用、搬迁奖励以及公共设施建设支出等实际发生的费用。
(二) 广州市的规定
参照《广州市旧村庄更新实施办法》(已失效)第四十条第一款的规定,旧村改造融资地块,按申请办理土地出让手续时点市场评估价20%计收土地出让金。
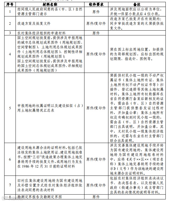
五、“集转国”报批材料清单及范本


六、“集转国”报批材料审核要点


七、“集转国”审批流程
(一)县级自然资源主管部门组织报批材料,同时按照《土地管理法》第四十七条有关规定发布征地预公告。相关工作完成后,提请县级人民政府审核。县级人民政府审核同意后,县级自然资源主管部门上报地级以上市自然资源主管部门,并同步完成网上申报。涉及同步办理集体土地完善转用和旧村庄集体建设用地转为国有建设用地的,申请集体土地完善转用和集体建设用地转为国有建设用地的报批材料可一并组卷、同步报审。
(二)地级以上市自然资源主管部门收件后,报批材料符合上报要求且已完成网上申报的,直接受理并转办理,不符合上报要求的,不予受理。地级以上市自然资源主管部门审查通过的,报同级人民政府根据省人民政府委托进行审批。地级以上市人民政府决定批准用地的,由其以省人民政府名义向地级以上市人民政府依法作出用地批准文件。涉及同步办理集体土地完善转用手续和旧村庄集体建设用地转为国有建设用地的,应按相应审批权限分别作出用地批准文件。
(三)地级以上市自然资源主管部门自受理之日到有批准权单位批准须在20个工作日(不含补正及预公告时间)内完成。其中,地级以上市自然资源主管部门在受理日起4个工作日内完成会审,5个工作日内发出补正通知 (如需要),10个工作日内(不含补正时间)提出审查意见报地级以上市人民政府,同时提请地级以上市人民政府在收到审查意见后10个工作日内按省人民政府委托审批权限批准用地。补正时间不超过10个工作日,补正超期或补正1次后仍未审查通过的,地级以上市自然资源主管部门应对案卷作退件处理。
(四)地级以上市自然资源主管部门应在批准后10个工作日内通过广东省土地管理与决策支持系统在线上报省厅归档,并在网站主动公开用地批复。县级以上人民政府应按规定发布征收士地公告,县级以上自然资源主管部门负责具体实施。具体公告内容应当包括批准机关、批准文号、批准时间、批准用途、涉及的土地权利人、位置、地类面积、补偿安置方式、公告有效期限、行政复议权利等信息。
“集转国”审批流程可能因地市、区之间的组织机构不同,职能会有差异,具体各项目的“集转国”审批流程以各地市、区的相关政策为准。
作者/ 周礼仙
编辑/ 林 健
华瑞兴客户宣传部出品
以上所刊登的文章仅代表作者本人观点,不代表广东华瑞兴律师事务所或其律师出具的任何形式之法律意见或建议。
专业合伙人
毕业于华南理工大学;
有超百个专项项目法律服务经验
执业领域为城市更新、基础设施和
公共事业、投融资、债券发行
华瑞兴律师事务所成立于2002年,是中国公司化管理的综合性律师事务所。华瑞兴现有中国执业律师三十余人,大部分律师可用粤语、英语与客户进行交流。华瑞兴在广州总部自有办公面积近千平方米,位于珠江新城金融商业中心,交通便利、环境优美、设备先进、风格雅致。
华瑞兴在提供建设工程、房地产、公司、金融证券保险、地方政府专项债、三旧改造、城市更新、PPP项目、特色小镇、海外基础设施、刑事、婚姻家庭、知识产权、劳动、涉外商事、行政等法律服务方面成绩卓著,深受客户信赖,多次获得褒奖。
华瑞兴集揽“广东建筑业最佳合作律师事务所” 、“广东省三旧改造协会专家顾问”、“人民日报广东分社法律顾问”、“建筑时报最值得推荐的中国工程法律10家专业事务所”、“市政基础PPP项目首选律师事务所”、广州市人民政府兼职法律顾问律所、最高检《方圆律政》年度房地产律师律所、CCTV城市中国PPP专业律师律所、国家财政部PPP中心专家律所等诸多荣誉。
地址:广州市天河区黄埔大道159号富星商贸大厦西塔26楼
电话:+8620-38250681
邮箱:unitedway@gdhrx.com
愿景:公司化管理的综合性律师事务所
使命:实现专业化、团队化、公司化、规模化、国际化的知名律师事务所
价值观:以客户为中心,提供专人、专业、专心的“工匠型”法律服务
精神:正直善良、学习创新、团队合作、利益共享
发展理念:开拓业务是源泉;汇聚人才是根本;创新务实是基础


