
胡振民(正部长级):现任中国关工委常务副主任。中央宣传部原副部长、中国文联原党组书记。
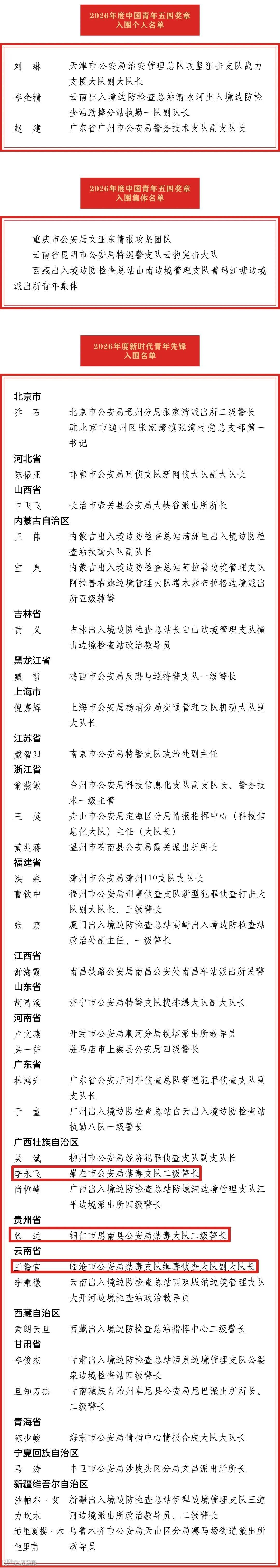
3月22日,2026年度中国青年五四奖章暨新时代青年先锋奖入围公示,其中公安系统37名个人和3个集体入围。其中,广西壮族自治区崇左市公安局禁毒支队二级警长李永飞、贵州省铜仁市思南县公安局禁毒大队二级警长张远、云南省临沧市公安局禁毒支队缉毒侦查大队副大队长王警官名列2026年度新时代青年先锋入围名单。
为进一步接受社会监督,现将2026年度中国青年五四奖章暨新时代青年先锋奖入围名单予以公示。公示期为2026年3月23日至27日,如对名单持有异议,请于2026年3月27日17:00前向评选表彰工作领导小组办公室实名反映。反映形式为电话、信函、电子邮件,信函以到达日邮戳为准。
中国青年五四奖章评选反映渠道:
联系电话:(010)85212714
电子信箱:tzyzzbzzc@126.com
收件单位:共青团中央组织部
通信地址:北京市东城区前门东大街10号
邮政编码:100005
新时代青年先锋评选反映渠道:
联系电话:(010)85212081
电子信箱:qnzyfz@163.com
收件单位:共青团中央青年发展部
通信地址:北京市东城区前门东大街10号
邮政编码:100005

