搜索
首页
大数快讯
大数活动
服务超市
文章专题
出海平台
流量密码
出海蓝图
产业赛道
物流仓储
跨境支付
选品策略
实操手册
报告
跨企查
百科
导航
知识体系
工具箱
更多
找货源
跨境招聘
DeepSeek
首页
>
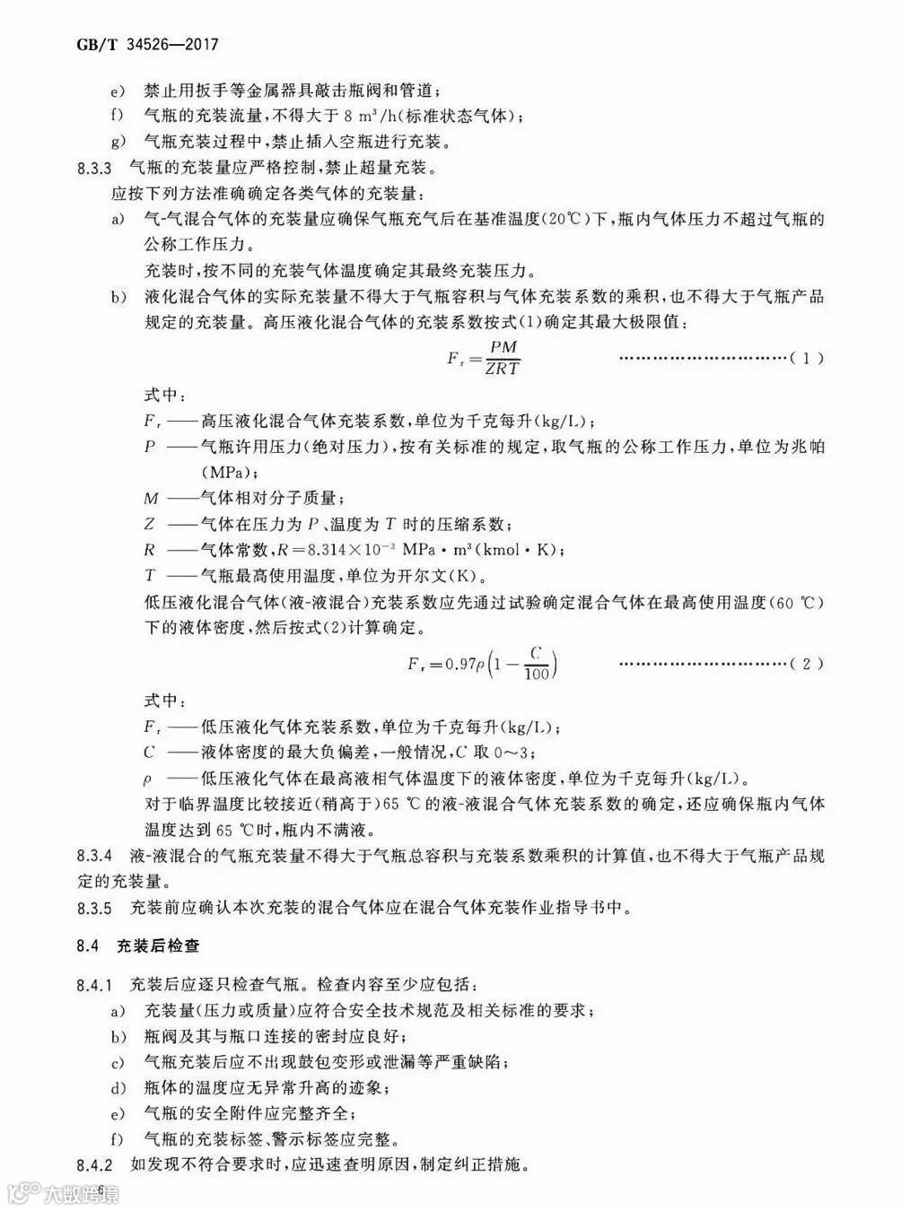
混合气体气瓶充装规定
>
混合气体气瓶充装规定
纽瑞德气体
2018-04-04
1
导读:电话:1366726595624小时客服MM期待您的垂询戳下方“阅读原文”了解纽瑞德资质。阅读原文
混合气体气瓶充装规定
电话:13667265956
24小时客服MM
期待您的垂询
戳
下方“阅读原文”了解纽瑞德资质。
阅读原文
【声明】内容源于网络
0
0
纽瑞德气体
关注纽瑞德气体,一站式解决您的购气需求。我们专注于六氟化硫、氙气、氦气、氖气、氪气、笑气、四氟化碳、三氟化氮、六氟乙烷、超高压气体、同位素气体、标准气、混合气、准分子激光气、进口气、罗芬气、甲烷、乙烷、丁烷、丙烷等6N高纯气体及特种气体。
内容
0
粉丝
0
关注
在线咨询
纽瑞德气体
关注纽瑞德气体,一站式解决您的购气需求。我们专注于六氟化硫、氙气、氦气、氖气、氪气、笑气、四氟化碳、三氟化氮、六氟乙烷、超高压气体、同位素气体、标准气、混合气、准分子激光气、进口气、罗芬气、甲烷、乙烷、丁烷、丙烷等6N高纯气体及特种气体。
总阅读
0
粉丝
0
内容
0