大数跨境

广州、深圳、珠海、湛江等地开展2026年度建筑资质抽查工作,来看看有没有你吧!

广州、深圳、珠海、湛江等地开展2026年度建筑资质抽查工作,来看看有没有你吧! 锐狮咨询
2026-04-13
7
导读:2026才过了不到4个月,广东省各级住建部门的“双随机、一公开”抽查结果已经陆续出来了。
2026才过了不到4个月,广东省各级住建部门的“双随机、一公开”抽查结果已经陆续出来了。
不少老板打开公告一看,抽查这么频繁,这是要动真格呀!今天这篇文章,锐狮把2026年以来广东各地建筑企业资质抽查的情况总结一下,看看怎么帮你躲过这一劫。


2026广东省级安全生产条件动态核查

广东省住建厅在开年以来就持续加强对各地工地安全生产条件的动态监管。今年2月初,一次性点名了13家建筑施工企业,并作出暂扣安全生产许可证的行政处罚。
情况很严峻,这些企业不仅没有落实安全隐患排查的工作,有的甚至连三类人员也配不齐!
这些被暂扣安全生产许可证的企业,在整改结束之前不得在全国范围内承接任何新项目。而截止至目前,越来越多企业面临被处罚的境地:

3月份,12家企业在资质动态抽查中,发现未配备经安全生产考核合格的三类人员,构成降低安全生产条件,依法暂扣安全生产许可证。

4月1日至今,13家企业同样因为没有配齐安全生产管理人员、对施工现场安全管理不到位等,被暂扣安全生产许可证。

典型案件数不胜数,这些信号已经非常明显了:省厅今年对安全生产条件的检查,不是抽查,而是扫查!


2026广东各地区建筑企业资质核查

广州动态核查

省厅已经起头,广州住建局的动作紧随其后。今年3月,他们发布了全市房屋工程质量综合检查的通知,明确按照“双随机、一公开”原则,抽查不少于5%的在建项目。
更让人紧张的是另一份文件:《广州市建筑业企业资质动态核查》,从2026年5月1日开始,凡有以下情况的建筑企业,都会被重点核查:
    1. 技术负责人等主要人员发生过变动

    2. 被人投诉举报资质条件不达标

    3. 涉嫌挂证、人员一年内变更2次及以上

    4. 安全生产许可证失效

    惠州动态核查

    惠州市住建局开年至今已经搞了2轮动态核查,结果令人大跌眼镜!

    第一轮,抽查50家企业,20家逾期不交核查材料,19家人员信息有问题。

    第二轮,依旧抽查50家企业,32家逾期未提供核查信息,24家企业信息及人员信息存在问题。

    惠州住建局一点没客气,直接暂停了那些逾期未提交核查材料的企业的信用平台使用权限,他们的路基本断了。

    深圳跨部门联合抽查

    福田区住建局2026年度“双随机、一公开”抽查工作计划、龙岗区跨部门联合随机抽查

    珠海年度抽查计划

    珠海市住建局3月23日印发抽查事项清单及年度抽查工作计划,涵盖以下重点事项:
      1. 全市建筑施工安全生产及文明施工大检查

      2. 全市预拌混凝土企业资质、预拌砂浆企业备案登记动态核查及质量安全大检查

      3. 建设工程质量监督检查

      湛江“双随机、一公开”年度检查清单

      湛江市住建局2026年“双随机、一公开”检查事项清单中,【建筑施工企业安全生产条件现场随机抽查】被列为重点检查事项。
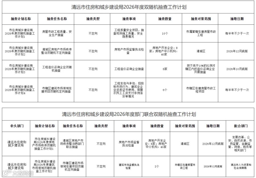
      除了这些地区,清远潮州汕头等地也相继发布“双随机、一公开”企业资质抽查计划。


      广东建筑企业现在最该做什么?

      说句实在话,今年的资质监管环境和几年前相比,已经完全不一样了,那些靠熟人打个招呼、补个材料就能混过去的事,现在全部由系统自动比对、自动预警。
      稍安勿躁,各位老板还可以采取措施,应对接下来的资质检查:
        1. 检查安全生产许可证:看看有效期、是否该延期了,三类人员证书是否齐全,信息是否需要变更。

        2. 检查人员社保:每一个注册在你公司名下的建造师、工程师、安全员,社保是不是正常在缴?单位是否一致?

        3. 找专业团队来办理证书:资质申报、安许证延期、人员配备,每一样都有繁琐的流程和不断变化的政策口径,自己办理太复杂,可以交给锐狮专业团队。

        不论是各类建筑资质、还是安全生产许可证的新办、延期、变更,我们全程服务,确保您的企业合规经营,安心接工程!
        #动态核查 #双随机一公开 #安全生产许可证 #建筑资质

        免责声明:各地政策可能动态调整,企业在办理前请务必咨询当地住建主管部门或登录广东政务服务网查询最新办事指南。

        如需进一步了解建筑资质/安全生产许可证等具体城市差异化的办理要求或办理细则,欢迎在评论区留言,我们将具体回复您的疑问!如需办理服务,可以直接识别下方二维码,提交您的业务需求!



        【声明】内容源于网络
        0
        0
        锐狮咨询
        锐狮咨询(www.ruiszixun.com)专注广东省建筑资质办理,建筑安全生产许可证新办/延期/过期,广东省安全员ABC证报考咨询(安全员A证/B证/C证),专业为建筑企业提供一站式资质服务。
        内容 196
        粉丝 0
        锐狮咨询 锐狮咨询(www.ruiszixun.com)专注广东省建筑资质办理,建筑安全生产许可证新办/延期/过期,广东省安全员ABC证报考咨询(安全员A证/B证/C证),专业为建筑企业提供一站式资质服务。
        总阅读342
        粉丝0
        内容196