搜索
首页
大数快讯
大数活动
服务超市
文章专题
出海平台
流量密码
出海蓝图
产业赛道
物流仓储
跨境支付
选品策略
实操手册
报告
跨企查
百科
导航
知识体系
工具箱
更多
找货源
跨境招聘
DeepSeek
首页
>
TK直播限流怎么办?原因分析+恢复流量实操
>
TK直播限流怎么办?原因分析+恢复流量实操
TTs大玩家
2026-04-06
11
在 Tk 做直播带货或内容变现时,很多人都会遇到同一个问题:直播间突然没人了,在线人数断崖式下跌,甚至连进场流量都没有
大多数情况下,这不是内容不行,而是账号被系统判定为异常或风险账号,进入了限流状态
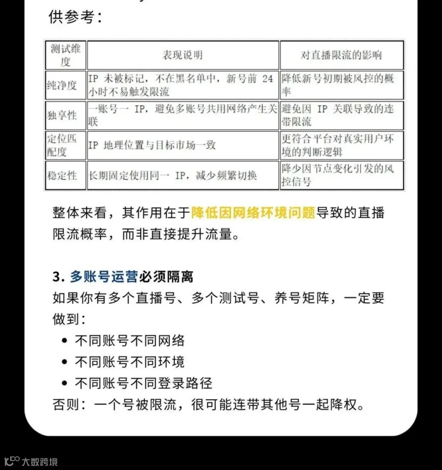
很多人一遇到没流量,就疯狂加话术、猛挂商品、硬撑时长,结果只会让权重越压越低。 真正想把流量拉回来,必须先搞清楚三件事:
为什么会被限流?
怎么判断真假限流?
如何恢复并避免再次发生?
欢迎加入TTs大玩家的新手入门+成长进阶打法课 陆续更新中...
【声明】内容源于网络
0
0
TTs大玩家
各类跨境出海行业相关资讯
内容
523
粉丝
1
关注
在线咨询
TTs大玩家
各类跨境出海行业相关资讯
总阅读
19.9k
粉丝
1
内容
523