MCN达人视频合作全流程管理指南
本文件深度剖析MCN达人视频合作全流程管理与风险控制,为出海品牌提供从达人筛选、内容创作到数据复盘的标准化操作指南。随着TikTok等短视频平台成为跨境营销主战场,品牌需建立系统化的达人合作SOP,以提升内容转化率并降低刷量与合规风险。
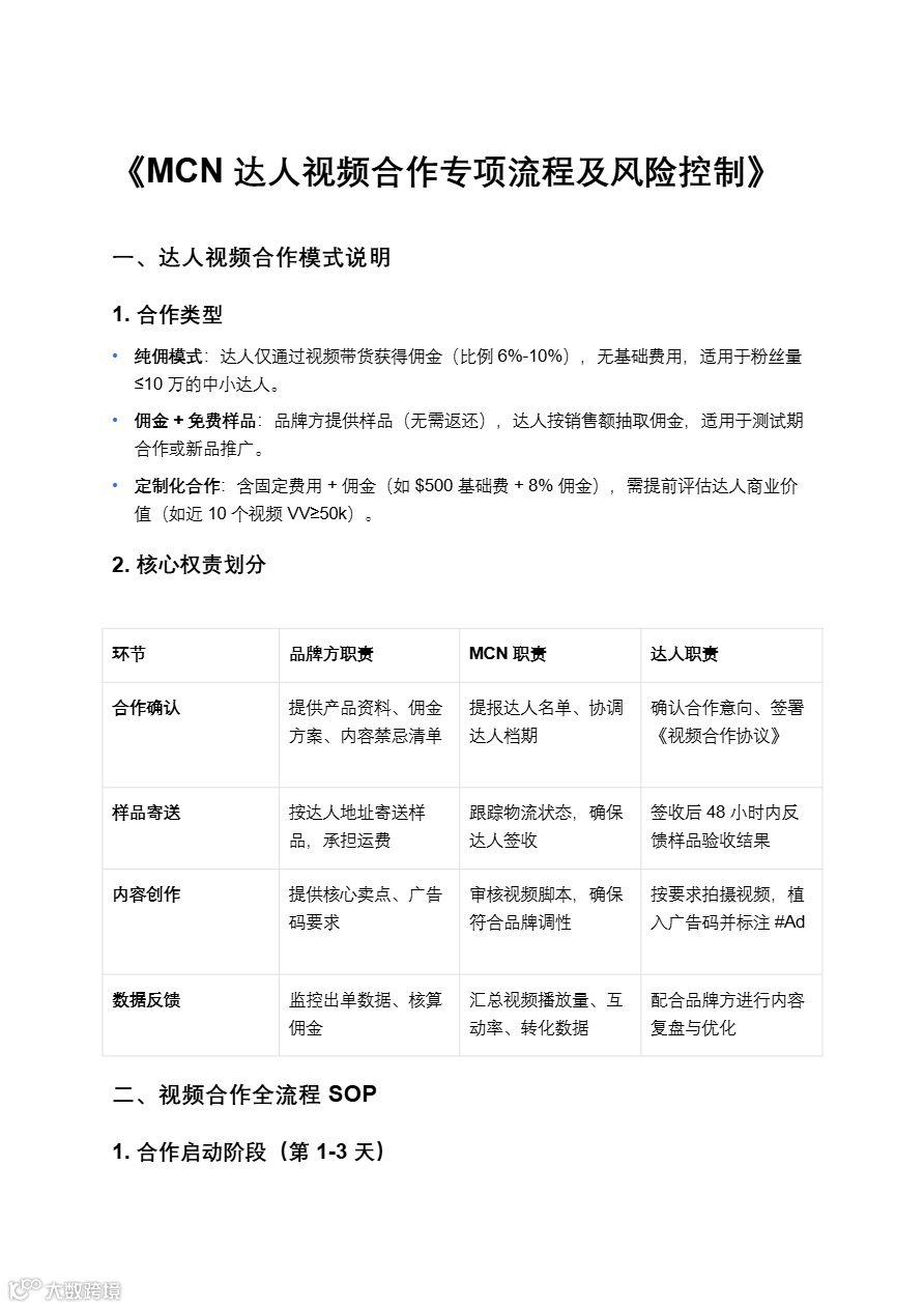
核心操作要点
- 合作模式灵活适配:纯佣模式(6%-10%佣金,零基础费)适用于测试中小达人;佣金+样品用于新品冷启动;定制化合作(如$500+8%佣金)要求达人近10条视频播放量≥50k。
- 数据化筛选标准:MCN每周提报≥20位候选人,需标注粉丝活跃时段(如美东20:00-22:00)、地域分布(如加州占比40%)及同类视频表现(如健身类平均播放量≥5k,互动率≥3%)。
- 内容创作强控节点:品牌方可提供"痛点+功效展示"脚本模板;脚本须含前3秒钩子设计、#Ad标签规范、核心卖点展示≥10秒,品牌方享有2次修改权。
- 样品验收防作弊机制:达人签收后24小时内需回传凭证,48小时内拍摄含物流单号的"开箱视频",确保样品真实触达。
- 刷量行为明确追责:若播放量与互动量比值>100:1,品牌方可扣除佣金、收取3倍违约金,并将达人及MCN列入行业黑名单。
- 数据复盘动态优化:按月召开复盘会,对ROI≥1:3且履约率≥90%的达人优先分配新品;连续两月转化率<0.5%者将被淘汰,MCN须补充同量级达人替换。
适用场景
目标用户:布局TikTok、YouTube等短视频渠道的DTC品牌出海团队、跨境电商运营负责人及品牌方营销总监。
应用价值:适用于搭建自有达人合作流程、优化KOL投放ROI、制定绩效考核机制、规避虚假流量风险,也可作为与MCN谈判合作条款及设定数据验收标准的依据。

