国家数据局综合司研究起草《数据产权登记工作指引(试行)》(公开征求意见稿),旨在健全数据产权制度、培育全国一体化数据市场。现向社会公开征求意见,截止日期为2026年4月19日。意见请通过电子邮件发送至zhidujianshechu@nda.gov.cn。
联系单位:国家数据局综合司;日期:2026年4月3日
数据产权登记工作指引(试行)
总则
目的:构建全国统一的数据产权登记体系,规范境内数据资源、数据产品等登记活动。数据产权包括持有权、使用权、经营权,登记行为指对数据描述、来源及权利内容进行审查并核发凭证。
登记遵循平等自愿、规范统一、公平诚信原则。国家数据管理部门统筹全国登记工作,省级部门负责辖区管理。
登记机构
登记机构须为境内依法成立法人,实缴资本不低于一亿元,具备数据流通服务经验、专职审查团队及安全管理体系。经省级推荐、国家遴选后纳入全国目录,接入国家登记服务平台。
机构须公开公正开展登记,保存资料20年以上,并接受数据管理部门年度考核。信息变更须5日内报备,退出业务需提前2个月报告并妥善移交资料。
登记程序
流程包括申请、受理、审查、公示、异议处理、存证、核发凭证。登记对象为可流通数据,公共数据授权运营后方可登记。
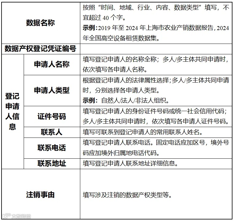
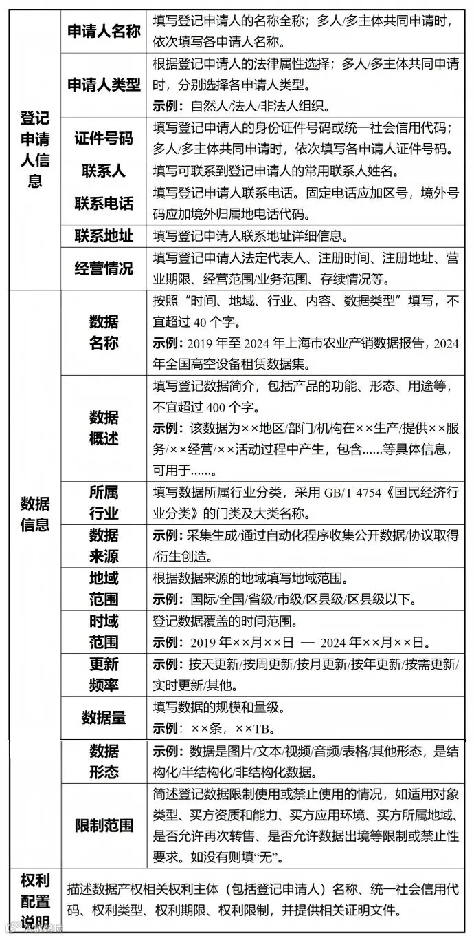
审查重点:数据描述准确性(名称含时间、地域等要素)、来源合规性(如采集合法性、个人信息保护)、产权明确性(按数据来源分类审核权利归属)。5个工作日内完成审查公示,异议期10日。
登记凭证有效期5年,作为流通交易、数据入表、融资入股的权属证明。凭证核发后登记即生效,流通服务机构无正当理由不得重复审查。
登记类型
包括初次登记(首次确权)、转让登记(权利转移)、变更登记(信息变动)、续期登记(期满前6个月申请)、注销登记(权利灭失)。初次登记为其他类型登记的前提。
法律责任
登记机构因故意或过失导致登记错误的,由省级部门责令改正或移出名录;造成损害的依法赔偿。申请人骗取登记或重复登记的,承担民事及刑事责任。数据管理部门工作人员滥用职权的,依法追责。
专家解读:数据产权登记助推流通效率提升
国家数据局发布该《指引》,标志着全国统一数据产权登记体系加速落地。此举旨在解决数据流通中的信任瓶颈,降低交易风险与举证成本。
登记制度通过三大关键设计服务市场:一是统一审查逻辑覆盖数据全生命周期,将“说不清、讲不明”问题转化为可审核规则;二是强化凭证互认性,使登记凭证可在流通交易、融资入表等场景作为有效证明;三是支持全流程协同,允许机构衔接数据质量评估与价值评估服务。
对数据交易机构而言,该制度将显著提升四方面效率:一是缩短交易磋商中权利确认环节;二是明晰交付履约依据;三是支撑数据资产化场景的持续验证;四是打通公共数据与企业数据协同路径。
当前制度仍需试点优化。未来登记体系将持续强化与流通链条的衔接,为全国一体化数据市场提供基础支撑。
信息来源:国家数据局 上海数据交易所

