香港DSE生物科向来是较多人修读的理科科目,今年约有一万三千人报考文凭试。本港大学有不少与医学相关的科目,例如医科、牙医、护理等收生要求,都会优先考虑曾修读生物科的申请者。
因此,不少有意报读医学类科目的同学,均会选修生物科以增加入学机会,并为将来的学业打好根基。
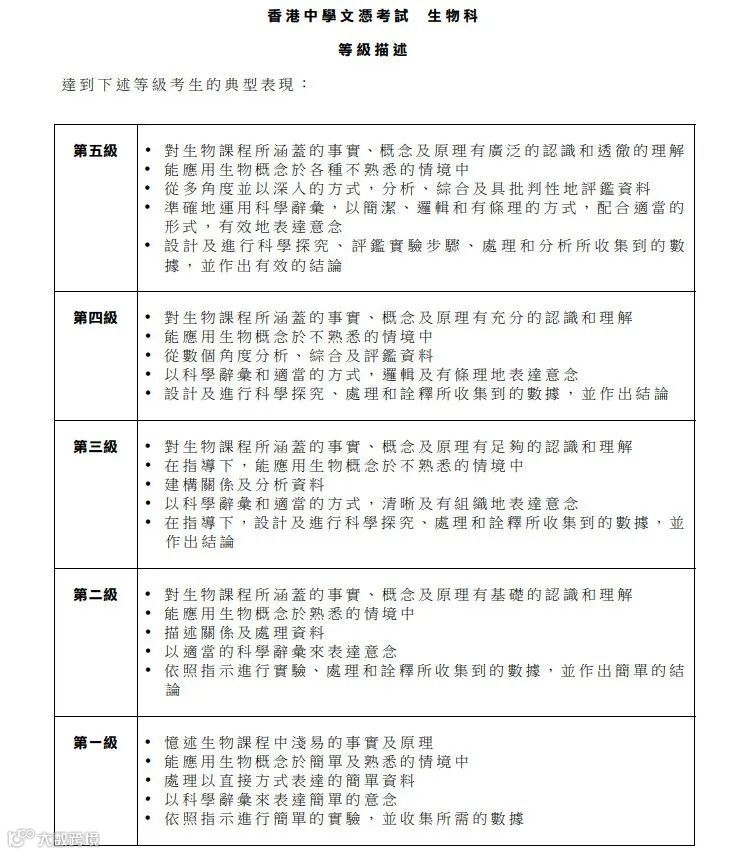
接下来,就让我们一起看看2023年香港中文考试生物科的评核大纲!我们将从评核目标、评核模式、考试结构、等级描述这四个方面来依次了解!
1.忆述及了解生物学的事实、念、原理及「课程架构」内各课题的相互关系;
2.应用生物学知识、念及原理,解释现象和观察结果,以及解答问题;
5.以不同形式(例如表格、曲线图、图表、绘图、图解等)表达资料,并将之由一种形式转为另一种形式;
6.分析及诠释数据及非数据资料,例如一篇文章、绘图、照片、图表及曲线图等;揣摩其含意、作出逻辑推论,以及得出适当的结论;
8.提出原创意念;选取及综合有关观念和资料,并能清楚、准确和具逻辑地表达出来;
9.理解生物学在日常生活的应用及对现今世界的贡献;
10.关注生物学在伦理、道德、社会、经济及科技上的影响,并以批判的角度评价与生物学有关的事件;及
11.于影响个人、社会和环境的问题上作出建议、选择及判断
生物科的公开评核由公开考试和校本评核两部分组成,略见于下表:(2023年校本考核取消)
试卷一由甲、乙两部组成,甲部是多项选择题,占本科分数22.5%;
乙部由短题目、结构式题目和论述题组成,占本科分数52.5%。考生须回答试卷一的全部试题。

试卷二的试题属结构式,涵盖课程内四个选修课题。考生须从四个选修课题中选答其中两个选修课题的试题。试卷二占本科分数25%。
以上就是小编为大家整理的关于DSE生物评核大纲的全部内容。还想要了解更多详细资讯的同学们可浏览香港考试及评核局官网查询信息哦!
DSE考试可以申请哪些的TOP高校? | 香港城市大学(香港篇)
DSE考试可以申请哪些的TOP高校? | 香港中文大学(香港篇)
DSE考试可以申请哪些的TOP高校? | 香港科技大学(香港篇)
香港大学 | DSE考试可以申请哪些香港的大学?
名校跳板DSE考试介绍,还不了解考生快看
拿到香港居民身份!这3种途径你知道吗?
DSE对比内地高考升学,谁更有优势?