搜索
首页
大数快讯
大数活动
服务超市
文章专题
出海平台
流量密码
出海蓝图
产业赛道
物流仓储
跨境支付
选品策略
实操手册
报告
跨企查
百科
导航
知识体系
工具箱
更多
找货源
跨境招聘
DeepSeek
首页
>
2024年DSE考试科目重大改革汇总!这些关键变化要注意!
>
2024年DSE考试科目重大改革汇总!这些关键变化要注意!
威学DSE
2023-08-29
2
众所周知,
2024年
香港
DSE考试将在考试科目、评核比重以及评核要求等方面会有重大改革。
今天港校小助手详细介绍一下有关DSE考试改革的变化内容,带你了解DSE必修科目和选修科目改革方向,具体修改的内容让我们接着往下看吧~
中国语文科缩减内容
2024年开始,中文科四卷合为两卷,并取消卷三和卷四(取消「聆听及综合能力」及「说话能力」)。只剩下卷一及卷二。
卷一“阅读能力”:
增加了8篇范文,总共是20篇。换言之文言文考核范围会更广。
卷二“写作能力”:
会在命题写作上增设实用写作,并增加45分钟考试
时间
至2小时15分;字数上限为500至550字。
旧制中文科的考核,重点放在背诵、古文文字的钻研、以及答题技巧等能力;
而新制的中文科考试则是重视逻辑思维、跨文化意识、表达及沟通能力等实用能力。
比如实用文写作,增加了阅读材料,控制了字数要求,超长文写作不再能拿高分,对于不少学生来说都是个挑战。
英国语文科和数学科变动少
相较于中国语文科,英国语文科和数学科变动比较少。
英国语文科
高中英文科主要为整合必修和选修两部分,减少重叠。
公开试DSE:
在Paper 2 Writing写作卷Part B会减少题数,8大选修项目改为4条选修项目。
校本评核:
选修部分不设SBA,也会减少需要阅读的文本。
数学科
高中数学科课程由“基础课题”和“非基础课题”组成,学生可只修读“基础课题”及部分“非基础课题”。
在香港中学文凭试DSE“基础课题”表现良好的考生,最高可获level 4成绩。数学文凭试 2024 评核模式无更改。
通识教育被公民科替代
通识科从2024年起,将被改名为“公民与社会发展科”,简称“公社科”。
目的是
培养学生正面价值观、国民身份认同,以及学习国家发展,学生要了解《宪法》、《基本法》、法治等重要元素。
“公社科”相比较于之前的“通识科”有以下5大变化:
变化1: 课题从6个变为3个
通识科有6大主题,包括“个人成长与人际关系”、“今日香港”、“现代中国”、“全球化”、“公共卫生”,以及“能源科技与环境”;公社科只有3个主题“‘一国两制’下的香港”、“改革开放以来的国家”,以及“互联相依的世界”。
变化2:取消IES(校本评核)
通识科原有校本评核,公社科将不设校本评核,考试成绩将占评核的100%。
变化3:考试评核标准
通识科的DSE考试原本分为7级成绩,由Level 1至Level 5**;
而公社科将会只设“达标”及“未达标”等级。
具体分数不计入总成绩,考生不用再费力考高分,减轻了学习压力。
变化4:试卷及题型
通识科以往分为两卷“资料回应题”+“延伸回应题”;而公社科则只设“资料回应题”一卷,考试为2小时,题目类型包括多项选择题(MC)、短题目及短文章式问题等。
变化5:新增内地考察
内地考察主题为“中华文化与现代生活”,当中包括2个课题“传统中华文化的特质”及“实地考察简介事项”,
提供机会让学生实地了解国家的发展现况和人民生活面貌,共10小时。
教育局将会提供与课程相关的内地考察团,让学校报名参加。同学则需在考察期间收集资料,并在
活动
后撰写或设计专题研习
报告
。
甲类选修科目详细变化
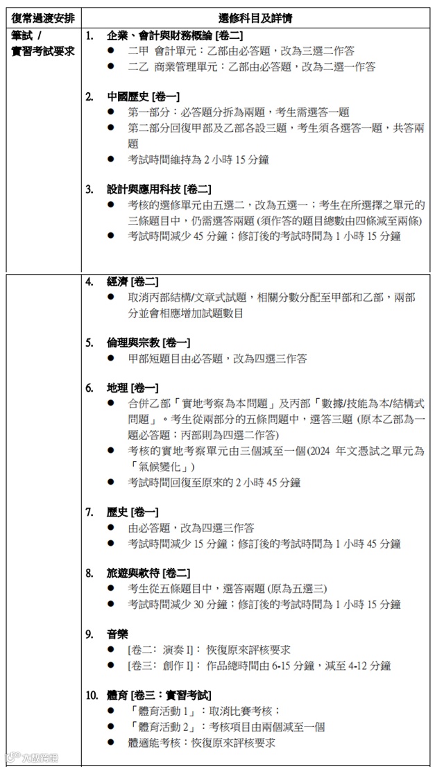
香港考试及评核局(考评局)将调整2024年文凭试19个甲类高中选修科目的评核要求,作为复常的过渡安排。有关安排已获考评局公开考试委员会议决通过。
*注意:
主要受疫情影响,本次调整仅作为过渡安排,不会一直如此。
公开考试
公开考试方面,
有10个选修科目会精简笔试或实习考试的要求,同时一些科目亦会恢复原来的评核安排,
具体变动如下:
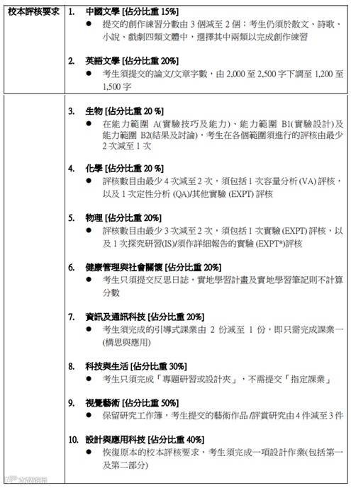
校本评核
另外,10个设有校本评核的选修科目,均会恢复进行校本评核,
其中9个科目的校本评核要求会较原来精简:
此次改动,不少科目的考核形式由必答题改为了选答题,这在一定程度上缓解了考生的考试压力,这对于2024年DSE考生来说无疑是个利好消息!
END
以上就是今天的全部的内容分享啦!同学们记得留意或关注我们的公众号,为大家分享香港DSE和港澳台联考资讯、
热门香港学校推荐!
<<< 更多精彩文章 <<<
【声明】内容源于网络
0
0
威学DSE
威学一百国际教育集团旗下DSE平台,专注 DSE备考规划、DSE考试资讯分享和港系学员学习规划
内容
728
粉丝
0
关注
在线咨询
威学DSE
威学一百国际教育集团旗下DSE平台,专注 DSE备考规划、DSE考试资讯分享和港系学员学习规划
总阅读
542
粉丝
0
内容
728