近期,香港考评局官方宣布:2024年文凭试将精简19个甲类高中选修科目的评核要求!具体如何改?一起跟着小编来看看!

为何2024年选修科目要变动?
随着学校由今年2月起有序地恢复全日面授课堂,学与教亦逐步回复正常,香港中学文凭考试(文凭试)各个科目将陆续恢复原来的评核要求。
然而,由于应届中五级学生的学习进度于过去一段时间受到疫情影响,经询多方意见后,香港考试及评核局(考评局)将调整2024年文凭试19个甲类高中选修科目的评核要求,作为复常的过渡安排。有关安排已获考评局公开考试委员会议决通过。
* 重点
主要受疫情影响,本次调整仅作为过渡安排,不会一直如此。
2024年哪些选修科目有变动?
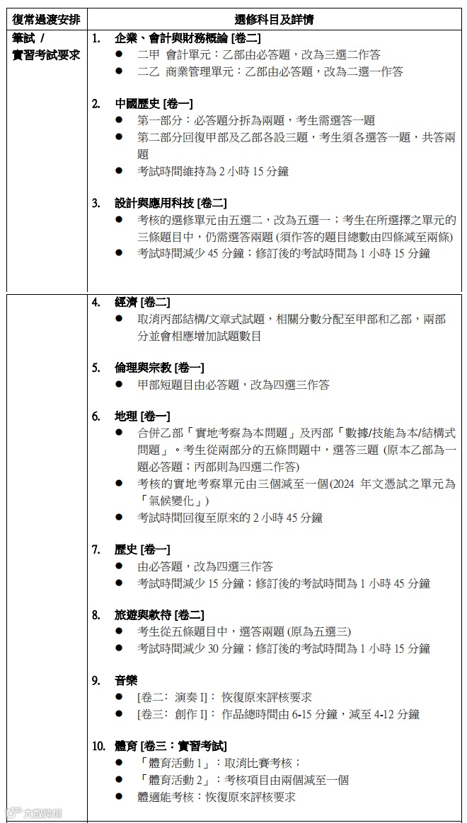
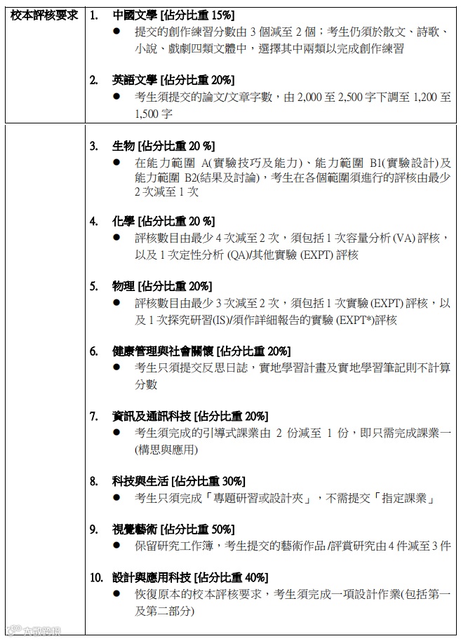
公开考试方面,有10个选修科目会精简笔试或实习考试的要求,同时一些科目亦恢复部分原来的评核安排;10个设有校本评核的选修科目,均会恢复进行校本评核,其中9个科目的校本评核要求会较原来精简。
至于四个核心科目,即中国语文、英国语文、数学、公民与社会发展,则会按相关科目《评核大纲》的要求进行公开考试及校本评核。
此外,乙类应用学习科目应按各科原来的评估计划进行,如需要修订其评估计划,课程提供机构须向考评局提出申请。

* 重点
10个选修科目将精简笔试或实习考试要求;
10个设有校本考核的选修将会恢复,其中9个将精简;
核心课目、乙类科目无变化。
公开考试内容如何变动?
公开考试方面,有10个选修科目会精简笔试或实习考试的要求,同时一些科目亦会恢复原来的评核安排,具体变动如下:

校本考核如何变动?
10个设有校本评核的选修科目,均会恢复进行校本评核,其中9个科目的校本评核要求会较原来精简。
校本考核主要针对香港日校生,自修生无影响,也不会在考试中扣分。

这对于2024年考试的同学们来说算是一个好消息,部分必答题改为选答,也一定程度上减轻了同学们的考试压力!希望24届同学们把握好机会考出佳绩啦~
以上就是今天的DSE资讯分享啦!更多DSE考试资讯及升学信息,欢迎扫码文末二维码添加老师微信了解。
近期热门资讯:
注意!2023/24学年内地高校招收DSE考生网上报名时间延至4月10日!
往期DSE升学高校:
2023THE全球国际化大学排名发布 | 4所港校进TOP10!香港大学领跑世界第一!
DSE报考数据 | 2023年DSE考生突破5w!9年来首次回升!
国内外升学“黄金赛道DSE”:有竞争压力小、升学选择多、升学难度低等多项优势!
DSE考试可以申请哪些的TOP高校? | 香港科技大学(香港篇)
也许你还喜欢:
香港“抢人”计划正式开始!取消优才配额,世界前100院校留学生0门槛拿永居!

