根据考评局的最新公告,预计在8月16日(周三)公布2023年DSE考试的成绩复核结果。
考生们将可以通过手机短信获取他们的成绩,接下来,我们一起来看看官方公布的具体信息吧!
成绩复核数据
考评局公布了相关数据,显示今年共有48,762名考生参加了DSE考试,其中有16,618名考生申请进行成绩复核和答卷重阅,这一数字比去年增加了803人,接近1个百分点的增幅。
整体而言,今年的应考科次总数为268,836科,其中有172科申请进行积分覆核,另外还有37,682科申请进行答卷重阅。

查询方法
根据考评局的表示,今年将继续通过手机短信向申请复核成绩并提供手机号码的考生发送复核结果。
同时,学校考生的复核成绩通知书将以电子方式发送到各所属学校,考生可以通过学校了解他们的成绩复核结果。
对于自修生和夜校考生,他们将通过邮递收到书面通知。此外,自修生和夜校考生也可以登录文凭试网上服务的个人账户查看成绩复核结果。
考评局表示,他们将致力于确保所有考生在公开考试中获得可靠和准确的成绩,包括认真处理每个申请,并确保有足够的阅卷员按时处理所有覆核申请。
考评局还提到,对于成绩提升的考生,他们将通知大学联合招生处、相关大专院校和教育局专上课程电子预先报名平台(E-APP)相关考生的信息。
对于成绩提升的考生,他们可以按照大学联合招生处的规定,在指定的时间内联系该处,要求各院校重新考虑他们的入学申请,根据复核后的成绩重新评估。
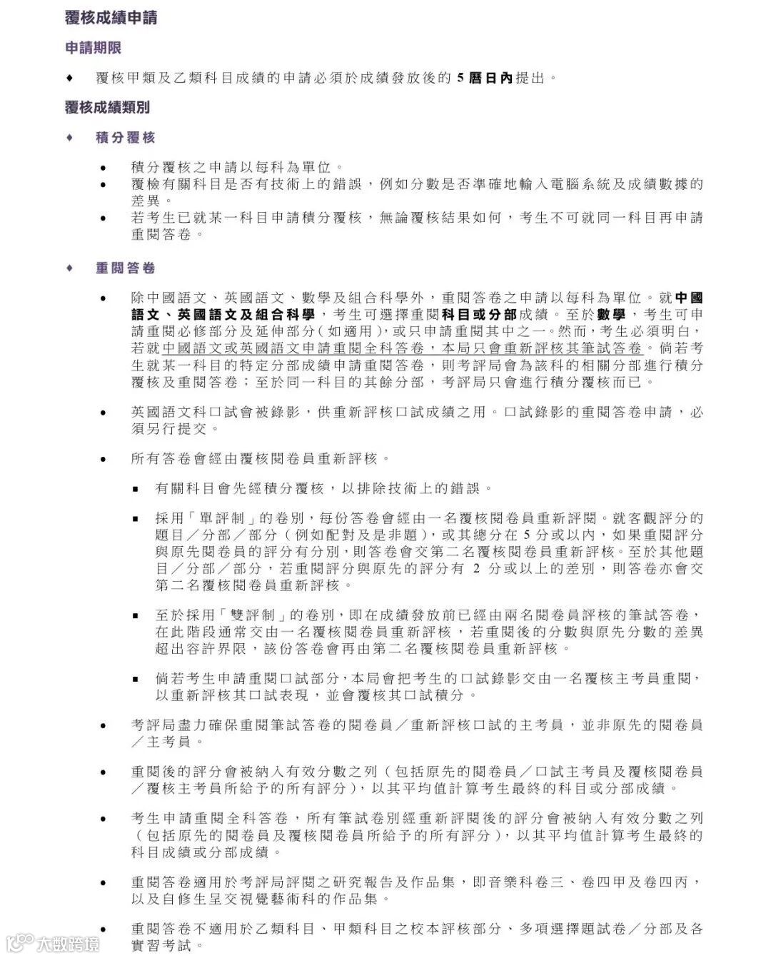
官方附件如下:



END
以上就是今天的全部的内容分享啦!同学们记得留意或关注我们的公众号,为大家分享DSE资讯、备考干货和热门香港国际学校。
<<< 更多精彩文章 <<<




