今库教育
把入户给你最爱的人
白云区
2019年白云区小学招生入学时间表


备注:积分入学时间如有调整,请以后期公布的《白云区来穗人员随迁子女积分制入学工作时间安排表》
黄埔区
2019年黄埔区小学招生入学时间表

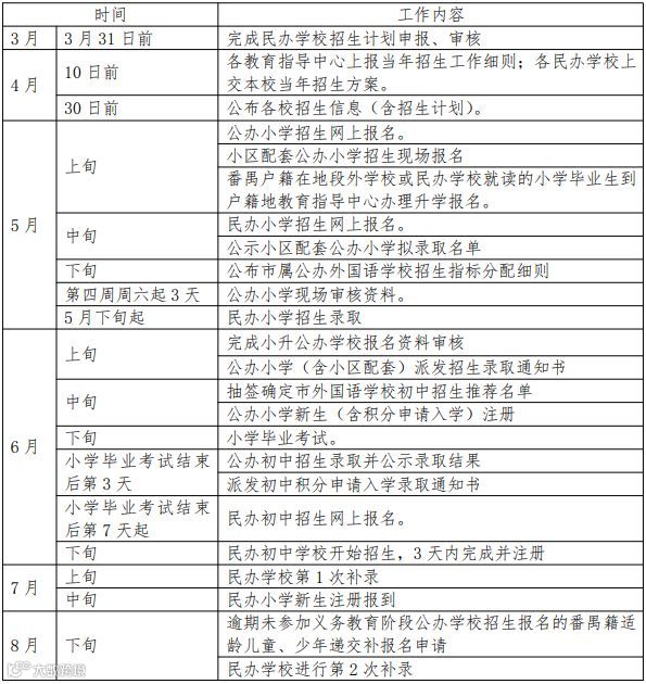
番禺区
2019年番禺区中小学招生入学时间表

说明:本表日程的安排如有变动,以届时通知为准。
天河区
2019年天河区中小学招生入学时间表


荔湾区
2019年荔湾区小学招生入学时间表

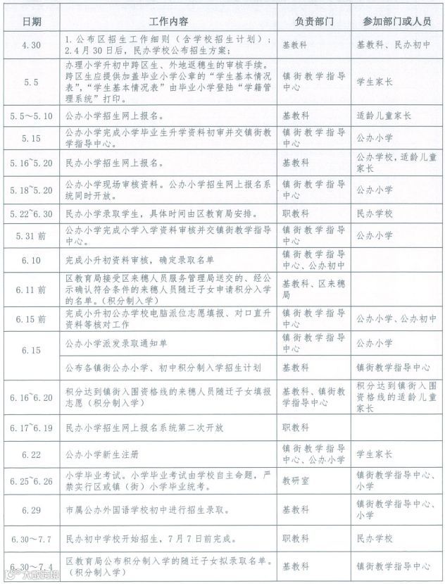
花都区
2019年花都区中小学招生入学时间表

南沙区
2019年南沙区中小学招生入学时间表

增城区
2019年增城区中小学招生入学时间表


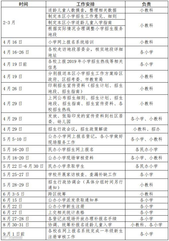
越秀、海珠、从化三区没有公布具体的招生入学时间表,大家可参考下面这个2019年义务教育招生入学工作时间安排表
2019年广州中小学
招生入学工作时间安排一览表

如果您有入户广州、积分入学、学历提升的需求。
扫描下方二维码
直接联系专家

免费获取专业管家为您制定的入户入学方案,
还能为您解答入户入学的所有疑惑哦~
往期精彩:
想了解更多“入户资讯”
长按关注服务号
2019年白云区小学招生入学时间表


备注:积分入学时间如有调整,请以后期公布的《白云区来穗人员随迁子女积分制入学工作时间安排表》
2019年黄埔区小学招生入学时间表

2019年番禺区中小学招生入学时间表

说明:本表日程的安排如有变动,以届时通知为准。
2019年天河区中小学招生入学时间表


2019年荔湾区小学招生入学时间表

2019年花都区中小学招生入学时间表

2019年南沙区中小学招生入学时间表

2019年增城区中小学招生入学时间表


越秀、海珠、从化三区没有公布具体的招生入学时间表,大家可参考下面这个2019年义务教育招生入学工作时间安排表
2019年广州中小学
招生入学工作时间安排一览表

如果您有入户广州、积分入学、学历提升的需求。

免费获取专业管家为您制定的入户入学方案,
还能为您解答入户入学的所有疑惑哦~
往期精彩:
想了解更多“入户资讯”
长按关注服务号

