香港澳门市场少有的“真年金”
富饶传承3(IS3)
预期收益高:期满收益高达7.01%,对标“盈Y”和“隽XII”等产品!
美式分红:「富饶传承3」是中长期高收益类储蓄险,美式分红,派发周年红利和终期红利。
少有的“真年金”:可以在55岁及保单生效10年起转换为终身年金险,是市场罕有的“真年金”。
优秀的保单传承:无限次更改受保人至新受保人终身、可预先设定新持有人、可预先指定受益人自动成为新受保人,让爱世代传承。
期满收益高达7.01%
万通保险资金的投资范围遍布全球,覆盖美国、欧洲和亚太等市场。投资行业广泛,包括消费、科技、金融等。跨行业、跨地区、跨周期的多元投资组合,比单一金融工具安全稳健,根据全球经济环境适时调整策略,获取更高的投资回报,「富饶传承3」期满回报达7.01%。
灵活资金安排
年终红利:可套现使用,或在保单内继续滚存生息,滚存利率高达3.75%;
终期红利锁定权益:可以在第15个保单周年日起,申请锁定部分终期红利,最高可达60%。
保费假期(新增):可以根据不同时段财务需要申请保费假期,假期内保单仍然生效,保单累积的年终红利及利息会继续滚存生息。保费假期期间,每个保单年后将暂停派发年终红利,保单内的保证现金价值将维持于保费假期生效日期的水平。于保费假期后,保证现金价值及终期红利将会被调整。




优秀的保单传承
更改受保人:无限次转换受保人至新受保人終身,比IS2转换受保人至新受保人138 岁更升级;
预先指定:可预先指定后续保单持有人,一旦不幸身故保单可自动延续。也可预先指定受益人,若受保人身故,指定受益人自动成为新受保人,保证传承,解决“钱还在,人没了”的问题。
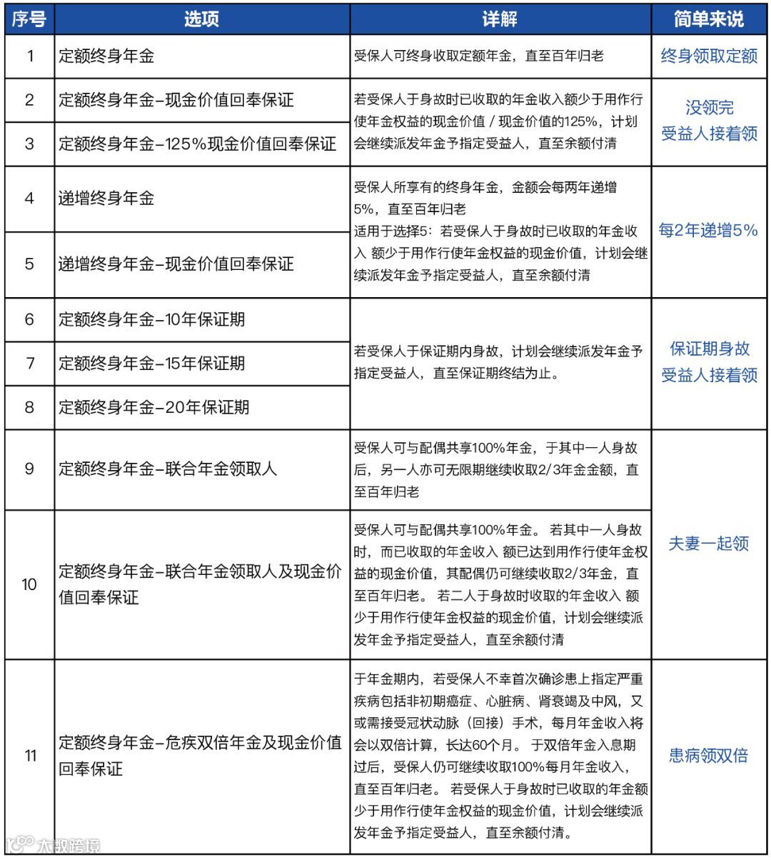
可转换为终身年金
安枕无忧
保费豁免:如果受保人在65岁前因疾病或意外受伤引致连续6个月或以上完全伤残,豁免伤残期间所需保费,总额达到20万美元;如果为18岁以下子女投保,若持有人身故或6个月以上完全伤残,可豁免保费,总额高达20万美元;
身故保障:受保人不幸身故,可一笔过或每月分期领取赔偿。
短期供款,简易投保
调高购买年龄至70岁,5年缴和10年缴可供选择,简易投保无需验身,投保后保费锁定不变。











