
安盛公布2022年分红实现率,旗舰储蓄险「安进」、「安进II-稳进」、「安进II-跃进」的总价值比率都超过100%,「安进」总价值比率连续4年超100%
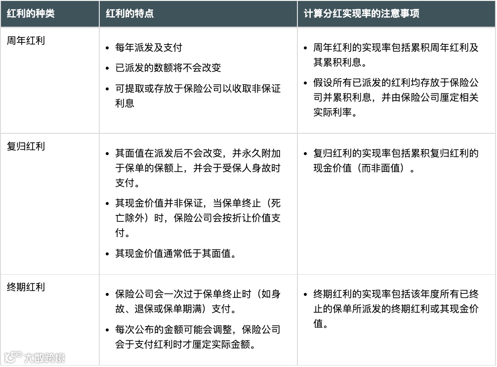
分红保单利益有保证和非保证两部分,安盛公布了「履行比率」和「总价值比率」两个指标。履行比率反映非保证利益的实际达成率,总价值比率反映保证+非保证利益(也就是退保能收取的总金额)的实际达成率。

总价值比率:实际到手的现金价值和计划书上演示预期现金价值的比值,总现金价值=保证现金价值+非保证现金价值(保额增值/周年红利+终期红利)。
2019年投保的「安进II-稳进」,2022年的总现金价值比率105%;
2018年投保的「安进II-跃进」,2022年的总现金价值比率106%;2019年投保的「安进II-跃进」,2022的总现金价值比率107%。
2016-2019年投保的「康诺II/康采II」,2022年的总现金价值比率都是100%。「挚爱保」2021年推出,2022还未到红利公布时间。
2018、2019年投保的「惠未来」美元保单,2022年的总现金价值比率都是107%。
2016年、2017年、2018年、2019年投保的「安进储蓄计划」美元保单,总价值比率分别为105%、104%、104%、104%。
2018-2019年投保的「爱护同行/爱护同行(加强版)」,2022年的总现金价值比率都是100%。
2018-2020年投保的「隽盈人寿」美元保单,2022年的总现金价值比率都为100%。
履行比率:实际派发的非保证分红和计划书演示预期分红的比值。
2019年投保的「安进II-稳进」,2022年的保额增值红利履行比率93%,终期红利履行比率112%;
2018、2019年投保的「安进II-跃进」,2022年的保额增值红利实现率100%,终期红利实现率114%。
2017年投保的「康诺II/康采II」,2022年的总现金价值比率都是100%。「挚爱保」2021年推出,2022还未到红利公布时间。
2018、2019年投保的「惠未来」美元保单,2022年的保额增值红利实现率100%,终期红利实现率110%。
2016年、2017年、2018年、2019年投保的「安进储蓄计划」美元保单,保额增值红利实现率分别为98%、92%、85%、81%,终期红利实现率分别是117%、111%、112%、113%。
2013-2017年投保的「康诺/康采」,2022年的终期红利实现率都是100%。
2019年投保的「享逸人寿」美元保单,2022年的终期红利实现率为100%。
总的现金价值超过100%意味着我们获得的实际保单价值超过当时投保时计划书上演示的数值,也就是赚的更多了。
投保时计划书上演示的数值不是保障的,能否实现需要看保险公司每年实际投资分红,实际分红与演示分红的比率就是分红实现率,实际保单现金价值与计划书演示的总的现金价值比率就是总的现金价值比率,这个值越高越好。

总现金价值比率分解下来跟终期红利、复归红利、周年红利有关系。
为了协助保单持有人了解保险公司过往派发非保证利益的表现,2017年1月1日起香港保监会开始执行著名的GN16规定,要求保险公司公布非保证部分的履行比率、总现金价值实现率和过往派息记录。
分红实现率适用于由2010 年起、及于最近五年内曾发出新保单的分红产品。
为了协助保单持有人了解过往分红表现,香港保监局升级GN16指引,明年1月1日起生效,加强了分红实现率的披露,提升了对投资人的保障!

香港储蓄分红险保证本金、预期收益较高,香港金融自由度较、境内外可投项目较多,分红保单可分享保险公司投资经营成果。投保分红保单,除了通过计划书收益率比较产品以外,还要对照保险公司履行比率进行评估,达成率越高、波动越小,越稳健靠谱!
