大数跨境

古拉西亚使用中遇到疑似故障时的确认和应对方法

古拉西亚使用中遇到疑似故障时的确认和应对方法 多宁
2019-04-19
0
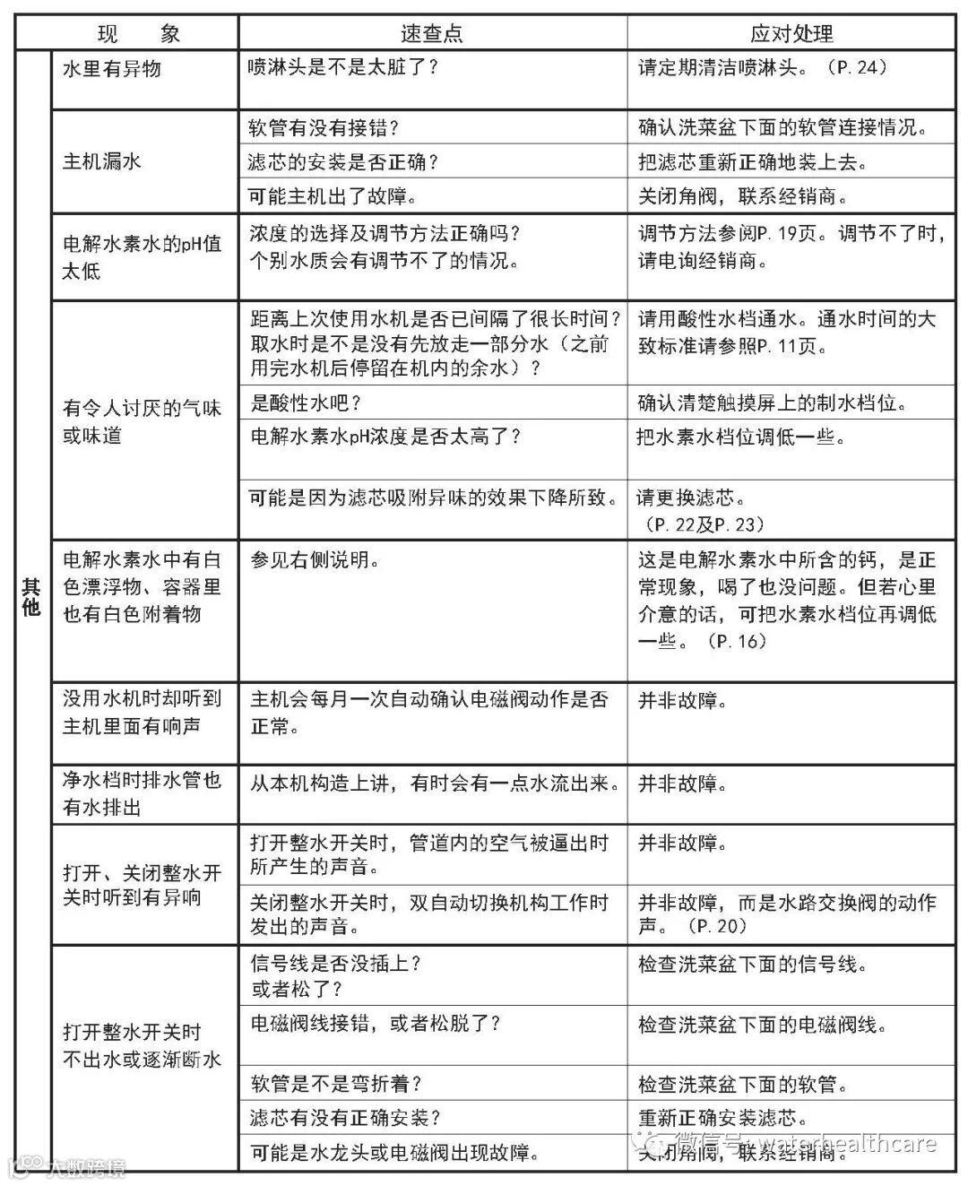
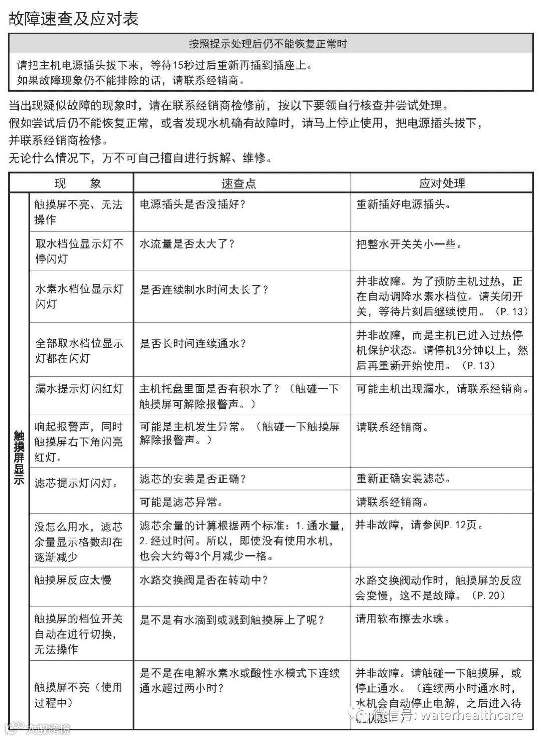
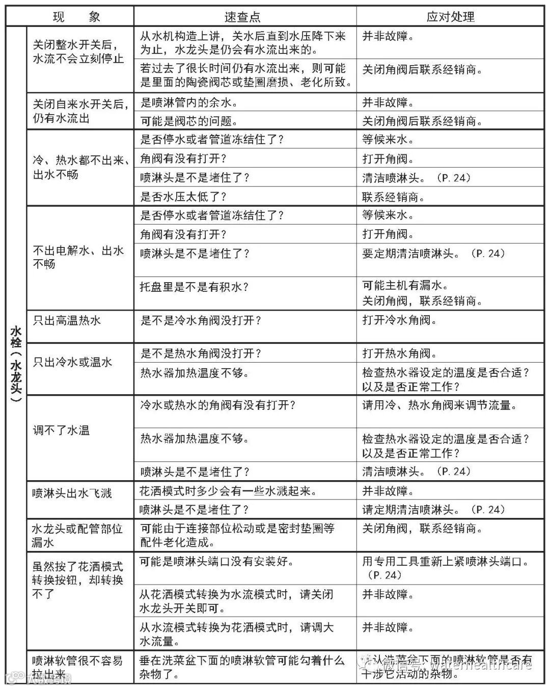
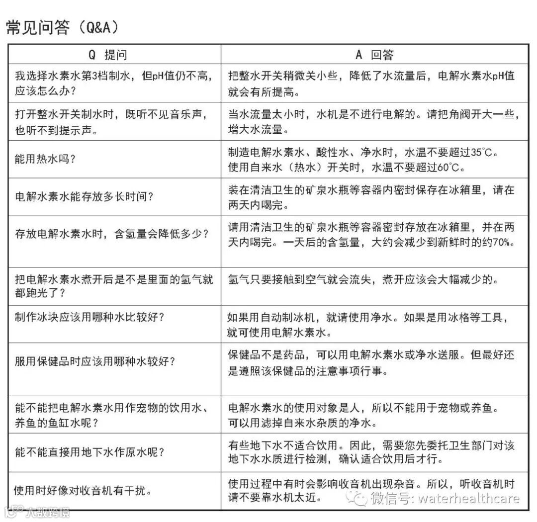
导读:多宁GRACIA电解水素水整水器在使用过程中可能出现某些状况,那么究竟是不是故障呢?在联系经销商报告之前,其

多宁GRACIA电解水素水整水器在使用过程中可能出现某些状况,那么究竟是不是故障呢?在联系经销商报告之前,其实是可以自己检查确认一下的,下面就把检查和应对方法介绍给您。其他一些疑问可参见《常见问答》。



【声明】内容源于网络
0
0
多宁
即时了解国内外最新的电解水素水或电解还原水及氢气科技的研究动态、市场资讯,抢先掌握日本电解水机行业龙头企业株式会社日本多宁的最新动向。
内容 783
粉丝 0
多宁 即时了解国内外最新的电解水素水或电解还原水及氢气科技的研究动态、市场资讯,抢先掌握日本电解水机行业龙头企业株式会社日本多宁的最新动向。
总阅读480
粉丝0
内容783