





----------------------------------------------------------------------
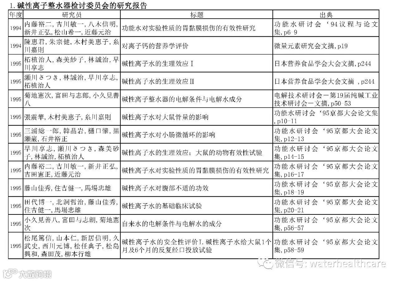
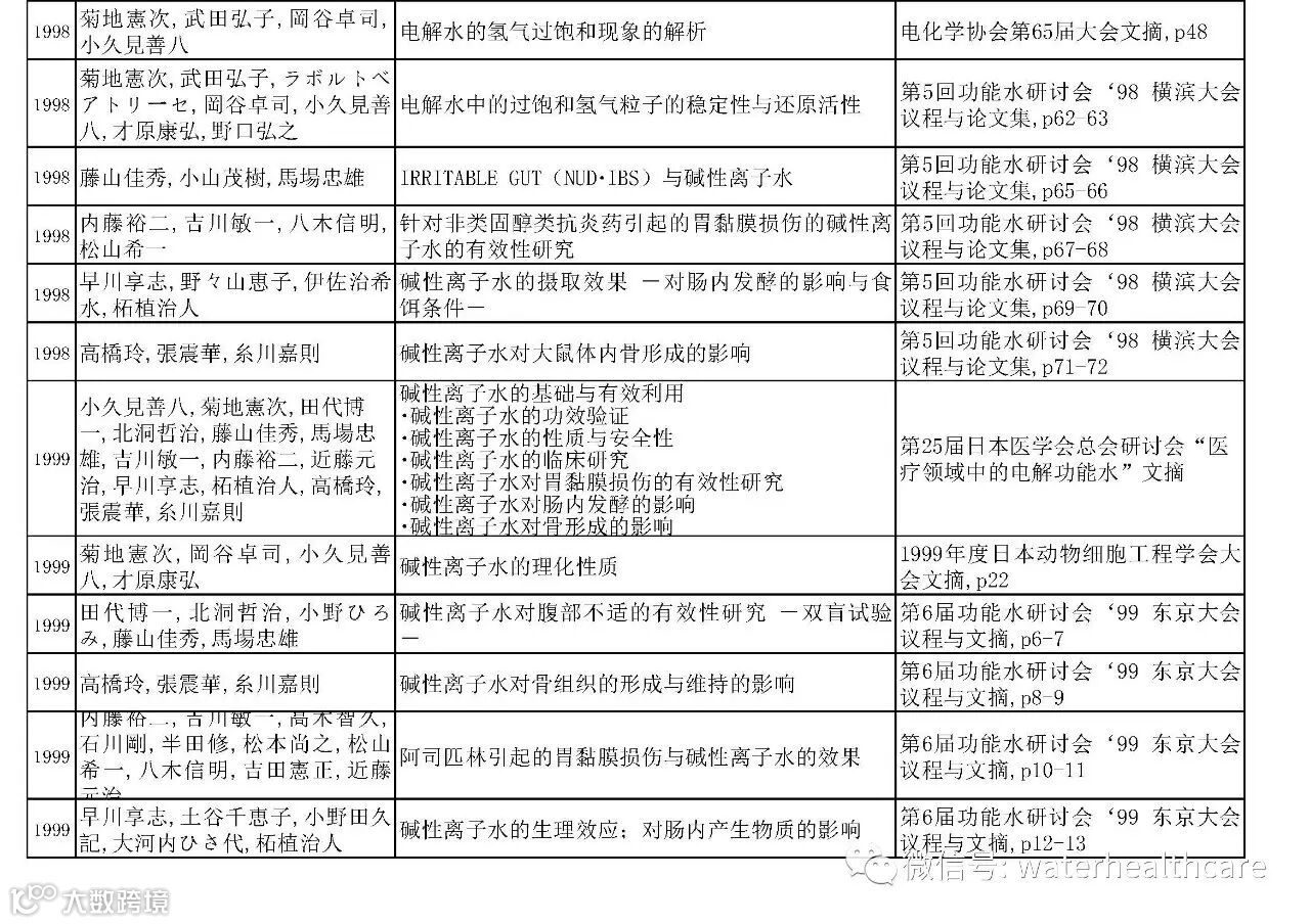
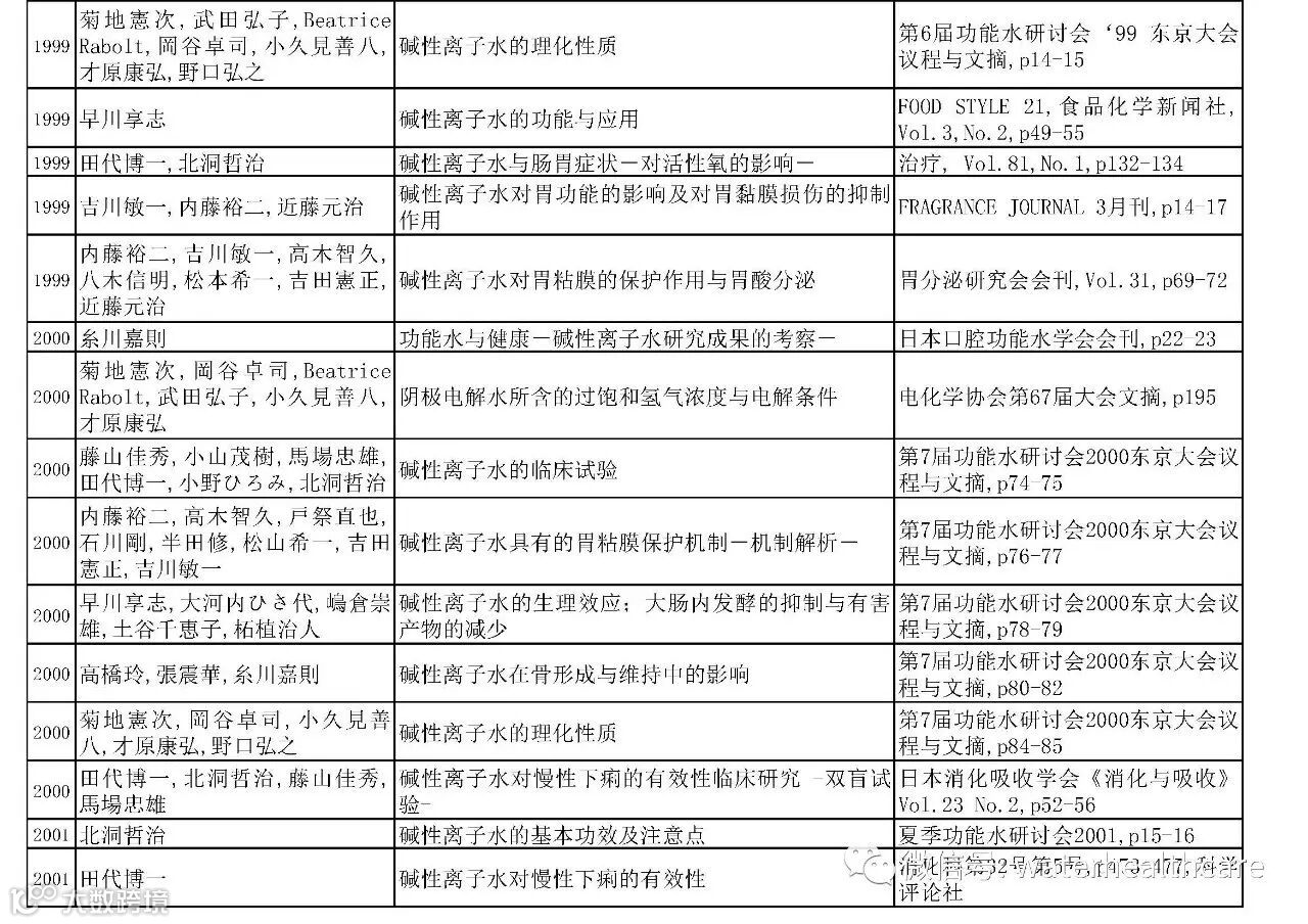
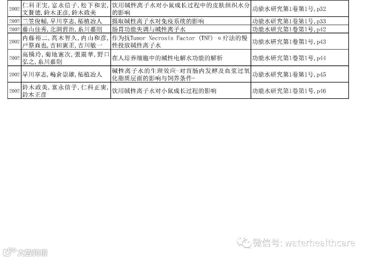
※整水器的历史、功效、研究成果等敬请参阅
http://www.3aaa.gr.jp/alkali/index.html
※一般财团法人机能水研究振兴财团官方网站http://www.fwf.or.jp
----------------------------------------------------------------------------------
小编注:
电解水素水也称“电解还原水”“碱性离子水”,都是指同样的水。最早时根据其表面形状为碱性命名,后来发现其具有抗氧化作用(即还原性),所以开始用“电解还原水”命名,随着研究的进一步深入,证实了其抗氧化作用主要源自电解时水中生成的丰富的氢(即水素),因此日本电解整水器行业均开始统称其为“电解水素水”。名称不同但本质一样,只不过各自的聚焦点不同罢了。
电解水素水富含氢气,有抗氧化作用,呈碱性,水中矿物质含量比原水增多约15-20%,它对肠胃症状、排便的改善功效被日本厚生劳动省认可。
肠胃状况是人体健康状况的晴雨表!
水不仅是生命之源,也是健康之本。
健康,从水开始!

但针对几种人,我们不建议购买多宁产品:
1.购买以后难得机会使用电解水机的人。
(平时很少在家做饭、吃饭的人)
2.总要煮开之后才喝水的人。
(煮饭、烹饪、偶尔享受茶饮及咖啡除外)
3.坚信自己绝对不会生大病的人。
4.以购买便宜货为人生乐趣的人。
5.只把电解水机当做一般饮水机的人。
6.有肾衰竭、钾排泄障碍、无酸症的人。
7.不接受电解还原水(电解水素水)养生理念的人。
8.以为电解还原水是神仙水而放任自己饮食和生活习惯的人。


