
8月1日起,多项海关、航运新规实施!牵涉到报关电子委托书、印度舱单新政、Form E改版、VGM&危险品申报等多项内容!
请大家务必了解这些新规,否则将会影响通关及罚金!
Form E大改版
8月1日起,FORM E(中国东盟自由贸易区优惠原产地证明书)也将出现大改版。请大家务必了解,避免填错!
具体变化内容包括如下:
特定原产地规则清单扩大
证书填制新规
白色底
item number不再限定只能填20项
可以是生产商申请证书一第七栏显示实际出口商
FOB价仅在百分比标准时必须填写
原产地标准"WO"“PE”“CTH"“PSR"百分比
完全原产的,填写“WO"
▼改版说明


FORM E 是中国—东盟自贸区使用的优惠性原产地证书。
自2004年1月1日起,凡出口到东盟的农产品(HS第一章到第八章)凭借检验检疫机构签发的《中国-东盟自由贸易区》(FORM E)优惠原产地证书可以享受关税优惠待遇。2005年7月20日起,7000多种正常产品开始全面降税。中国和东盟六个老成员国(即文莱、印度尼西亚、马来西亚、菲律宾、新加坡和泰国)至2005年7月40%税目的关税降到0-5%;2007年1月60%税目的关税要降到0-5%。2010年1月1日将关税最终削减为零。老挝、缅甸至2009年1月、柬埔寨至2012年1月50%的税目的关税降到0-5%;2013年40%税目的关税降到零。越南2010年50%税目的关税降到0-5%。2015年其它四国(老挝、缅甸、柬埔寨、越南)将关税降为零。
出口到哪些国家需要FORM E
可以签发《中国——东盟自由贸易区》优惠原产地证书的国家有:文莱、柬埔寨、印尼、老挝、马来西亚、缅甸、菲律宾、新加坡、泰国、越南等10个国家。
FORM E 证书是进出口国出具货物的证明,也是进行国际贸易的一项重要证明文件。
归纳起来,具有以下几方面的作用:
1、确定产品关税待遇,提高市场竞争力的重要工具;
2、证明产品内在品质或结汇的依据;
3、进行贸易统计的依据;
4、货物进口国实行有差别的数量控制,进行贸易管理的工具
印度施行舱单新规
印度财政部、税务部和海关委员会(CBIC)已确认海运货物舱单及转运规定将于2019年8月1日起生效。新条例规定,进口货物运抵印度港口和出口货物运出印度港口的要求发生变化,需提交货值、6-8位HS编码等信息。

目前,各大船公司已发布紧急通知,如不按照新规提供信息,将会发生无法装卸柜、清关或者产生罚金等严重后果,且费用由托运人承担!
▼船公司通知


印度海关新通知,自2019年8月1日起,出口至印度各港口的货物, 必须提供货值数据,具体数据请按发票金额填写。若无货值数据,将影响货物在印度的进口清关事宜。
目前船公司(ONE)已发布公告,在此提醒货代、货主出口印度一定要注意!以免无法清关导致货物延迟、被拍卖的风险!

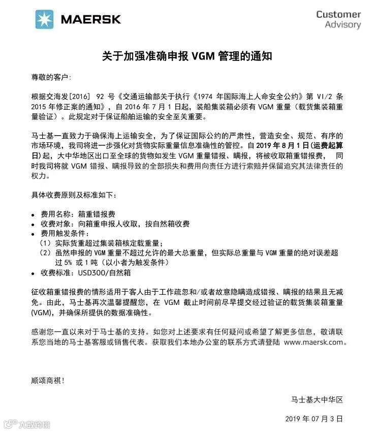
马士基危险品误申报费、VGM误差费
鉴于近期因为危险品瞒报、错报,导致发生多起事故!马士基、ONE、现代商船、高丽海运等多家船公司宣布将从8月1日起收取危险品误申报费!每个箱子普遍都是1万、1.5万美金起步!船公司ONE更是大手笔,由船公司检查发现瞒报、漏报或错报品名而需强制更改品名的需缴纳3000美金每箱。针对危险品误申报,请大家务必注意申报的规范性!
▼马士基危险品申报通知文件

与此同时,对于VGM申报,马士基也出台了规定!自2019年8月1日(运费起算日)起,大中华地区出口至全球的货物如发生VGM重量错报、瞒报,将被收取箱重错报费,费用为300美金/自然箱。
出发条件:1. 实际货重超过集装箱核定载重量;2. 申报的VGM重量不超过允许的最大总重量,但实际总重量与VGM重量的绝对误差超过5%或1吨(以小者为触发条件)
▼马士基VGM管理通知文件

全面启动电子代理报关委托书
近日,各大海关关区发布通知,自2019年8月1日起,除因计算机、网络系统等技术原因无法进行电子代理报关委托书(委托协议)签约或者填写电子代理报关委托书(委托协议)编号的之外,海关不再接收纸质代理报关委托书(委托协议)扫描件。
6月11日,广州海关发布通告,自2019年8月1日起,海关不再接收纸质代理报关委托书。7月31日前为过渡期,报关企业在申报时既可以填写电子代理报关委托书,也可以上传纸质代理报关委托书扫描件。
7月17日,宁波海关发布公告,决定全面实施电子代理报关委托书(委托协议),自2019年8月1日起,海关不再接收纸质代理报关委托书(委托协议)扫描件。
无论是进口还是出口,全部要用电子委托书,尤其是周末报关的,请一定要做好电子委托书,对报关行开启自动确认,避免影响通关。


两步申报试点计划8月24日启动
海关总署计划于8月24日开始,在黄埔海关、深圳海关、青岛海关先行试点启动实施进口概要申报、完整申报的“两步申报”通关模式的改革。这种通关模式下,企业不需要一次性提交全部申报信息及单证,整个申报过程可以分成两步走。
沙特SABER强制列表再新增5类产品
日前,沙特阿拉伯标准组织SASO再次发布公告,通知了关于最新计划增加的需强制通过SABER系统申请相关证书的5个技术指令下的产品。自2019年8月1日起,这五类产品必须使用SABER系统提交申请并取得相关的证书。
相关出口企业请尽快与沙特当地进口商及检测认证机构联系,完成这新增5类产品SABER认证,避免货物出口时受阻。

自2019年8月1日起,以下五类产品必须使用SABER系统提交申请并取得相关的证书:
1. Technical regulation for electrical self balancing boards (scooters).
电动自动平衡板/车(滑板车)
2. Technical regulation for front, rear and side barriers for trucks and trailers.
卡车和拖车的前、后、侧栏
3. Technical regulation for degradable plastic products.
可降解塑料产品
4. Technical regulation for electrical batteries.
电池
5. Technical regulation for paints (dyes) and varnishes.
油漆(染料)和清漆
识别二维码,关注我们

地址
广州市黄埔区港前路715号
乌冲港丰领商业楼B栋325室
联系电话
020-82037286
020-82510942

