美丽的头发是制造风情的重要武器!
而我们和女神的差距,从头发丝开始就输了!
别人的头发:

而我的头发:

为了帮助大家解决“头等大事”
我们为大家推荐过两个洗发系列
和
(点击回顾)
今天要来给大家推荐第三个洗发系列
水润海蕴洗发系列
海洋控油保湿力 秀发净澈更舒爽

1小时瞬间控油、吸收头皮表面的多余皮脂


海洋保湿因子软毛松藻为皮肤带来及时长效的保湿效果



海洋净屑力 去屑抑头痒





海洋护发力 秀发顺滑更润泽

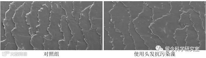
蠕虫叉红藻提取物(抗污染藻)能减少头发污染颗粒附着,让头发毛鳞片层更加平滑,头发更柔顺,轻松梳通打结头发





海洋修护力 秀发充能有活力




以上就是这次的洗发产品系列分享文啦
谢谢阅读
点击标题查看往期精彩内容:

