有很多家长刚接触DSE,认为学校考生比自修生有评分优势,因为学校考生有校本评核分,而自修生(包括在内地读书的港籍生)没有。
事实上,并非如此。那到底校本评核占多少分?校本评核的标准是什么?自修生没有校本评核,就没有分数吗?今天港校小助手就来带你了解一下。
校本评核
校本评核是指在日常学与教过程中,由学校任课教师来评核学生的表现。
施行校本评核的主要理念,是要提高公开评核的整体效度,并将评核范围扩展至不易透过公开考试反映的学习成果。评核的分数将计算入学生的香港中学文凭考试成绩。
简单来说,校本评核就是香港中学会提供校内成绩给香港考评局,让考评局把学生的校内成绩算在最终DSE分数里面。
24年校本评核科目及占分比重
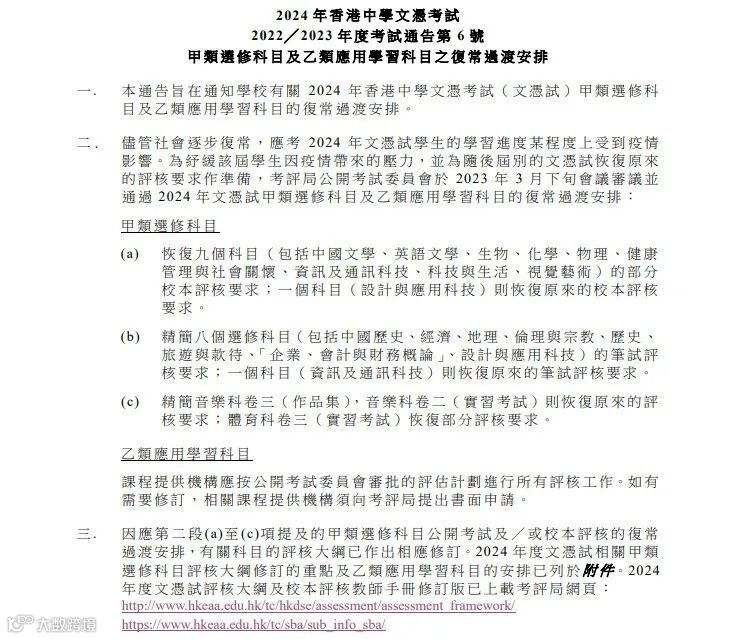
随着学校由去年2月起有序地恢复全日面授课堂,学与教也逐步回复正常,香港中学文凭考试(文凭试)各个科目将陆续恢复原来的评核要求。
考评局将调整2024年文凭试甲类高中选修科目的评核要求,作为复常的过渡安排。

图:考评局官网
核心/乙类科目的公开考试和校本评核无变化
而乙类应用学习科目将按各科原来的评估计划进行,如需要修订其评估计划,课程提供机构须向考评局提出申请。
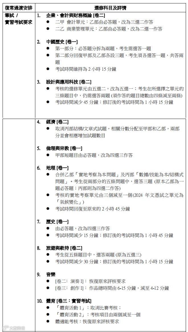
甲类选修科目的校本评核变化
公开考试方面,有8个选修科目会精简笔试或实习考试的要求,包括由必答题改为选答题等,连带部分的考试时间亦会因而缩短。
同时一些科目也会恢复原来的评核安排,具体变动如下:

图:考评局官网
* 各科详细评核大纲,可复制链接到浏览器查看:
https://www.hkeaa.edu.hk/tc/hkdse/assessment/assessment_framework/
学校考生和自修生
校本评核有何区别?
很多家长及同学以为内地读书的DSE考生没有这校本分(占10%左右),会失去竞争优势,因为直接总分被扣了10%至20%。
但事实并非如此,如果是以自修生身份参加DSE,考评局会按自修生的笔试成绩,再计算相应水平的校本评核分数。
为了保障考生获公平评分,考评局会审核校本评核的分数,不让老师有过多偏帮学生提分的现象。具体可以查看考评局基于校本评核的释疑:

图:考评局官网
结语
以上就是今天的全部的内容分享啦!关注或星标我们,为大家速递香港DSE考试资讯和分享热门的香港学校!
我们深耕国际教育领域多年,深度了解港系国际学校备考,对于DSE课程更是深入剖析,我们有信心助力每一位学员成功圆梦!
如想系统了解港校升学规划及DSE长培课程,欢迎添加罗老师咨询,我们有专业老师为您答疑解惑,量身定制升学目标与方案,助力学生进入心仪梦校!
<<< 更多精彩文章 <<<




