最近,DSE 投诉信事件愈演愈烈,引起社会各界的高度关注。这是怎么一回事呢?
近两年,随着香港吸收内地人才计划的火热开展,越来越多的内地家长在短期内获取了香港身份,让自家孩子能以香港本地生的身份通过DSE考试升读港八大。
香港本地的家长认为这在一定程度上挤压了香港本地考生的升学路径,成立了“本地学生大学学额关注组”,要求重新修改“香港本地生”定义。
接下来,跟着港校小助手一起来看看具体情况!
DSE投诉信事件
有家长投诉指,通过高才通等港府抢人才计划在短期内取得香港身份,以“本地学生”身份后升读港八大对其他学生不公平,要求政府尽快重新检视本地学生定义。
而此次针对LS5本地申请人类别,关注组还提出增加附加条件,要求该名以受养人签证来港的申请人,只有达到以下两种条件之一,才可被视为本地学生:
申请时至少在香港本地中学就读满3年
申请人父母其中一方为香港永久性居民

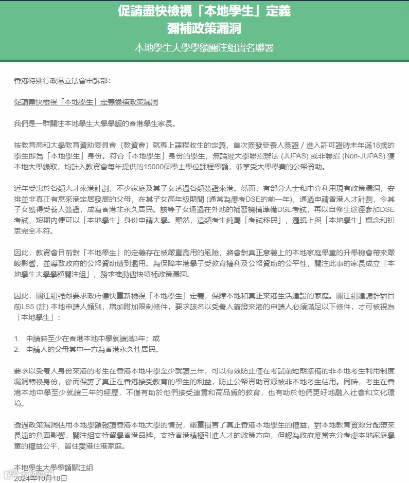
图:关注组联署信全文
港府回应:考虑重新检视
不久后,香港教育局副局长施俊辉在立法会上回应:
我们留意到近日有意见关注各项人才计划持有人的子女来港应考文凭试,其后以本地学生身份入读政府资助大学。

有多位议员发言时亦表达对这一方面的关注。政府会考虑重新检视专上院校在录取学生时,所采用的本地学生定义。
原文链接:
https://sc.isd.gov.hk/TuniS/www.info.gov.hk/gia/general/202410/24/P2024102400420.htm
结语
我们深耕国际教育领域多年,深度了解港系国际学校备考,对于DSE课程更是深入剖析。广州/深圳校区「DSE全年班」火热招生中,15人小班授课,助力26年学员冲击香港梦校!欢迎扫预约入学评估!
<<< 更多精彩文章 <<




