金库咨询服务
把入户给你最爱的人
我这种情况是否能够入读公办小学呢?
是不是一定要买房迁户口才可以在广州读公办小学?
如果我们不迁户口,
能不能读公办小学…
这些问题困惑者很多家长
其实
无论是本地户籍还是外地户籍,
都是有很多种方式可以入读到广州的公办小学。
今天金库就给大家说说这六种方法

1、地段生:
父(母)具有广州市户口,在广州具有合法房产,实际居住且人户一致,可以享受地段生待遇,入读学区段对口小学。
2、统筹生:
父(母)具有广州市户口,在广州无合法房产或不符合人户一致原则,能够提供实际居住证明的,由实际居住地所在区教育局统筹入读公办学校。

3、积分入学:
非广州市户口(非广州市十区、两市户口),按照规定子女当年需入读小学一年级或者小学六年级在读的家长,可以根据实际居住区或就业所在区积分入学政策申请积分入学就读公办学校,申请的条件基本上考查在广州实际居住、就业和社保购买情况。
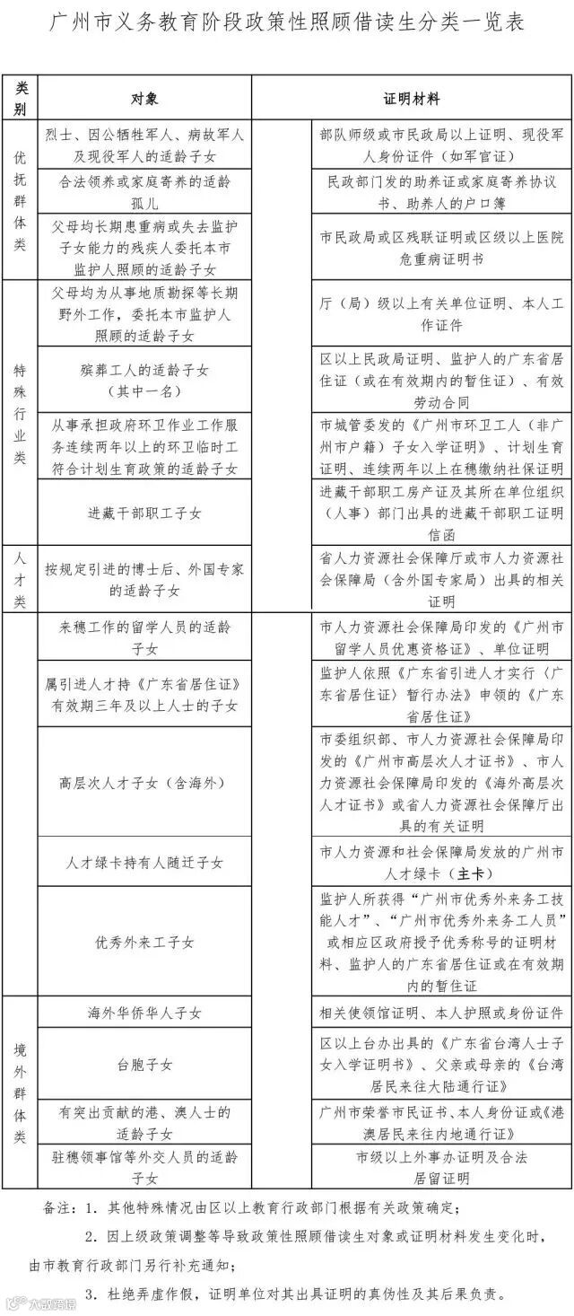
4、政策借读生:
符合广州市政策借读范围,在广州实际居住,提供实际居住证明后可以申请地段或者统筹入读公办小学,具体统筹或者地段入学根据各个区对政策借读的政策确定。可参考下2017年广州市政策性借读分类表:
5、赞助生:
无拟入学学校对口地段户口或房产,又要入读拟入学学校的,需要以捐资助学的形式解决入读学校学位的问题,缴纳赞助费入学面临一个比较难的问题是除赞助费外还要找关系 。
6、入读小区配套公办学校:
现在很多小区开始有配套的公办小学,一般会优先安排小区的业主,这样,孩子也方便就近入学。
如番禺区2018年最新的幼升小政策就有说明:广州市户籍非番禺区户籍的适龄儿童,如果其父母在本区有配套公办学校的住宅小区购房,并在申请入学当年5月31日前已收楼,按我区“小区配套公办学校学位分配原则”,排序入读所在小区配套公办小学。

但需要注意的是,有些房子购买前承诺可以入读配套小学,但孩子到了入学适龄的时候却被告知不能入读或者学校没有建好。因此,家长一定要多加注意,事先与开发商的多做沟通并留意相关规划信息。
如果不符合政策性照顾借读生条件,也不符合积分入学的条件,又或者是舍不得交赞助费、民办学费又贵,又该怎么办。

拥有广州户口
只需一下条件
a、无犯罪记录
b、年龄22-45周岁
c、有连续1年以上广州社保
d、初中以上学历
不管是解决户口,还是政策借读或者积分入学,都需要提前1-2年准备。如果是今年读书,今年准备就很仓促了,可能来不及了。如果是明年读书,今年就必须准备了。
想试试看自己符不符合入户广州的条件?
打开下面链接免费自测

往期精彩:
想了解更多“入户资讯”
长按关注服务号

