金库咨询服务
把入户给你最爱的人
重磅消息来啦,
广州下一个发力方向
就是IAB产业。
那么问题来了,
什么IAB?
具体怎么发展?
有什么政策亮点?

那么就听金库就给你详细的说说吧!
IAB是
新一代信息技术IT、
人工智能AI、生物医药BIO,
三个单词的缩写。
IAB是
广州新时期产业发展的战略选择,
可见,广州对IAB产业的重视,
为此,
还出台了广州市加快IAB产业发展
五年行动计划哟!

总体目标
到2022年,成为影响全球、引领全国的IAB产业集聚区,建成“世界显示之都”、“国际软件名城”、国际一流的人工智能应用示范区和具有全球影响力的生物医疗健康产业重镇,具体表现在:
全市IAB产业规模年均增长15%以上,总规模超10000亿元;
建成一批国家产业创新中心、国家制造业创新中心、综合性国家科学中心、国家重点实验室、国家级工程(技术)中心、国家工业设计中心等重大创新平台;
建成十大价值创新园区,培育发展6个左右千亿级产业集群;
一批世界级龙头企业在穗设立总部或区域总部;
总的来说,产业规模快速壮大,创新能力显著增强,集聚发展成效突出,融合支撑能力跃升,开放型经济显示度明显提升。
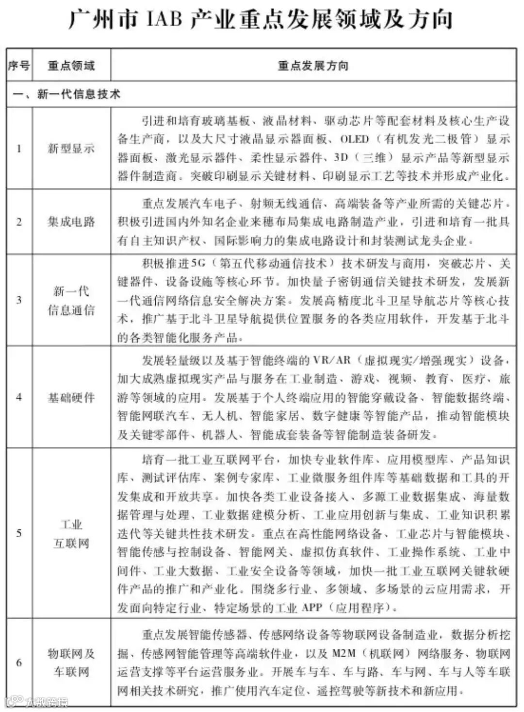
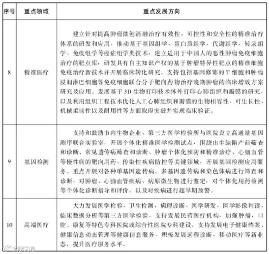
重点发展领域与方向
重点发展
新一代信息技术产业、人工智能产业、生物医药产业
具体包括:





重点任务
抓创新驱动,完善创新生态体系。
1.建设一批创新平台。
2.支持以企业为主体的产学研用协同创新。
3.实施开放式创新。
4.促进创新成果产业化。
抓企业主体,构建具有全球竞争力的产业体系。
5.做大做强一批本地优势企业。
6.引进一批龙头企业。
7.培育一批高成长性企业。
抓产业集聚,打造集“生产、生活、生态”于一体的价值创新园区。
8.建设一批价值创新园区。
9.推动一批低效产业园区提质增效。
10.提升产业园区综合服务能级。
抓融合发展,推动跨界共享的应用示范。
11.深化工业领域的渗透融合,推动制造业转型升级。
12.深化城市治理的融合应用,提高规范化精准化管理水平。
13.深化民生领域的推广应用,促进优质公共服务均等化。
园区介绍
广州市IAB产业重点价值创新园区


政策亮点
每年各安排不少于10亿元资金集中支持IAB产业发展,设立5个百亿元级产业基金并重点投向IAB产业领域;
设立“IAB人才奖励专项”;
对价值创新园区公共服务平台、配套基础设施项目建设,择优按投资额的20%给予补助,单个园区最高补助金额累计不超1亿元;
价值创新园区配套设施建筑面积占项目总建筑面积的比例可从14%提高到15%;
简化价值创新园区土地审批流程,给予“绿色通道”支持;
每年安排不少于5000亩的工业用地指标,重点向IAB产业倾斜;
注重融合发展,支持跨界共享的应用示范,实现以市场换投资、以投资换产业。
各位同学们,
对IAB有了解之后,
是不是对广州的发展更有信心,
广州的发展是不是更猛啦!
赶紧为广州的明天,
打call吧。

往期精彩:
更多“政策快讯”
长按关注服务号

