今库教育
把入户给你最爱的人
家长们,快看过来!
你家孩子积分情况如何?
成功申请入学了吗?

速看!
佛山2019年积分入学最新排名公示
根据最新修订的《佛山市新市民积分制服务管理办法》,近日,禅城、南海、高明、三水均发布新市民积分入学分值名单公示,目前部分区公示期已经结束,部分区还在公示期内。
要注意的是,在总积分相同、排名并列的情况下,以首次在佛山办理《广东省居住证》的先后时间来确定积分排名。

禅城区

禅城区新市民积分入学公示名单中,小学组共有1514名,初中组共有1004名。如对公示结果有异议,请向禅城区新市民事务办反映,联系电话:82321916。
2019年禅城区新市民积分入学(小学)积分分值及排名结果:
点击图片查看大图




2019年禅城区新市民积分入学(初中)积分分值及排名结果:
点击图片查看大图






南海区

南海桂城、丹灶、大沥、狮山、西樵等多个镇街已公布新市民积分入学申请积分公示名单和入围名单。
2019年桂城街道积分入学积分分数(初中):
点击图片查看大图


高明区

高明荷城街道、杨和镇、明城镇、更合镇等镇街已公布新市民积分入学申请积分公示名单和入围名单。市民如对积分有异议,在公示期内,可向各镇街流管办反映。联系电话:荷城街道流管办 88883855、杨和镇流管办 88809683、明城镇流管办 88836363‘’更合镇流管办 88846833。
高明区2019年新市民随迁子女积分入学(幼升小)排名统计表(荷城街道):
点击图片查看大图











三水区

三水区西南、白坭、乐平、芦苞等镇街近日发布2019年秋季公办小学拟认定普通借读生名单公示,目前上述镇街公示期已结束。
2019年西南街道秋季公办小学一年级普通借读申请积分公示名单:
点击图片查看大图




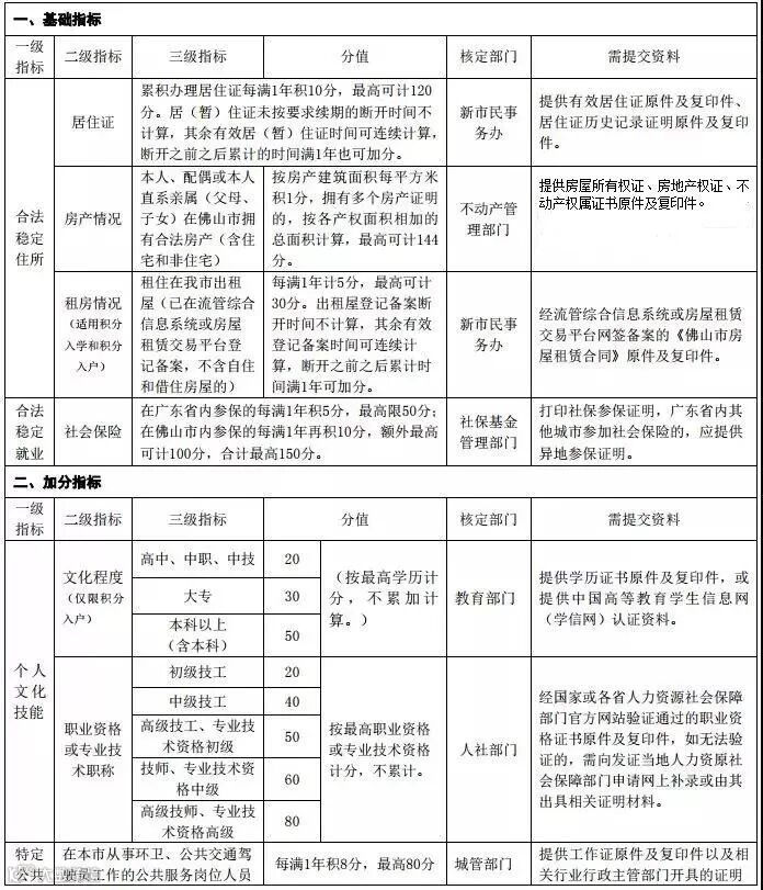
入学总积分=基础分+加分+各区自定指标分(各区自定指标分不超过60分)
详细指标和对应分值如下:
点击图片查看大图



还不知道哪一种入户方式适合自己
咨询顾问将会为您免费评估!


往期精彩:
想了解更多“入户资讯”
长按关注服务号

