今库教育
把入户给你最爱的人
广州市来穗局发布
《广州市来穗人员积分制服务管理规定》
及实施细则(征求意见稿)
调整了多个积分指标分值
还新增了不少新指标
自己刚报名系统集成考试
是不是很快就不能入户了呢?
其实意见稿提到的只是“积分入户”
而系统集成走的是“职称入户”
两种入户方式互相不影响!
按照广州现行政策
持系统集成中级证书
并符合条件的就能申请中级职称入户
很多小伙伴可能对入户方式不太了解
在广州,其实不光是职称入户、积分入户
还有很多热门的落户方式
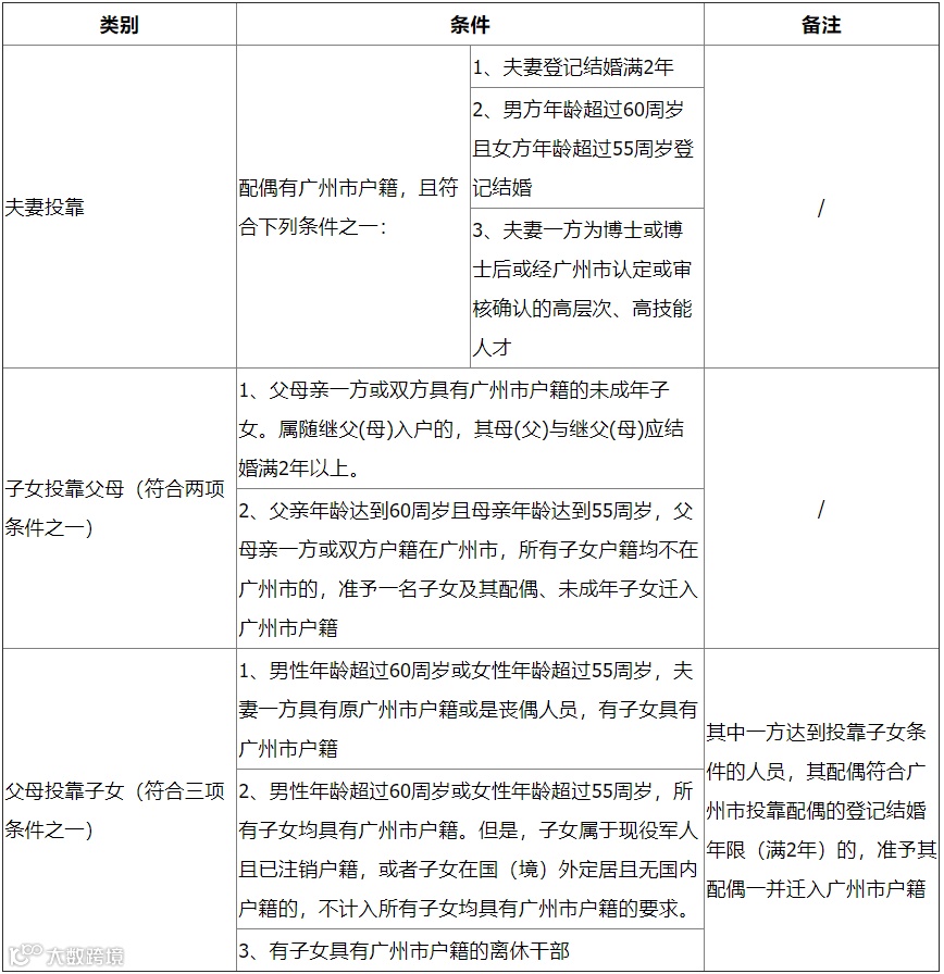
如学历入户、技能入户、投靠入户...
所以大家还是先了解下这些落户方式
再根据自己的实际情况
选择合适的途径落户广州会更方便哦!
今库都给你们整理好了
超实用的
广州热门落户方式
赶紧收藏起来!

市属单位

省属单位


申请入户广州市须同时符合以下条件:
①年龄45周岁以下;
②持广州市办理有效《广东省居住证》,且在有效期内;
③在广州市合法稳定就业或创业并缴纳社会保险满4年;
④在广州市来穗人员积分制服务管理信息系统核定积分总分数满100分;
⑤近5年未受过刑事处罚。
如果你的分数距离落户广州还有一定距离的话,其实还可以通过考证的方式加分的哦——户口直通车上线了中级焊工项目,拥有中级焊工证可在广州积分入户:
凭职业资格中级+10分;
职业资格符合当年广州市积分急需工种或职业资格目录可+20分;
正在从事与国家职业资格证书相对应职业工种工作的再+10分。
按照广州现行政策,算起来这个证书在广州积分入户中最多可+40分!另外考取中级焊工证书并符合相关条件的,可领取 职业技能提升补贴 (1500元/人)(含职业培训补贴或职业技能鉴定补贴)。

符合下列条件之一,在广州市行政区域内的用人单位接收普通高校应届毕业生(含择业期内在广州落实工作单位的普通高校毕业生,不含国〔境〕外留学人员)可到广州市公安机关办理入户审核迁入广州户籍:


①在国(境)外院校获学士及以上学历学位,并在广州市属国家机关、企事业单位工作、来穗创业的留学回国人员;
②持有《广州市留学人员优惠资格证》的国(境)外进修、访问学者、从事博士后研究的人员。


入户方式都给你们讲了这么多了
大家可以根据自己的实际情况
选择适合自己的入户方式哦

往期精彩:
想了解更多“入户资讯”
长按关注服务号

